指南生活
首页
美食营养
手工爱好
生活家居
返回
指南生活
首页
美食营养
游戏数码
手工爱好
生活家居
健康养生
运动户外
职场理财
情感交际
母婴教育
时尚美容
知识问答
生活知识
生活百科
搜索
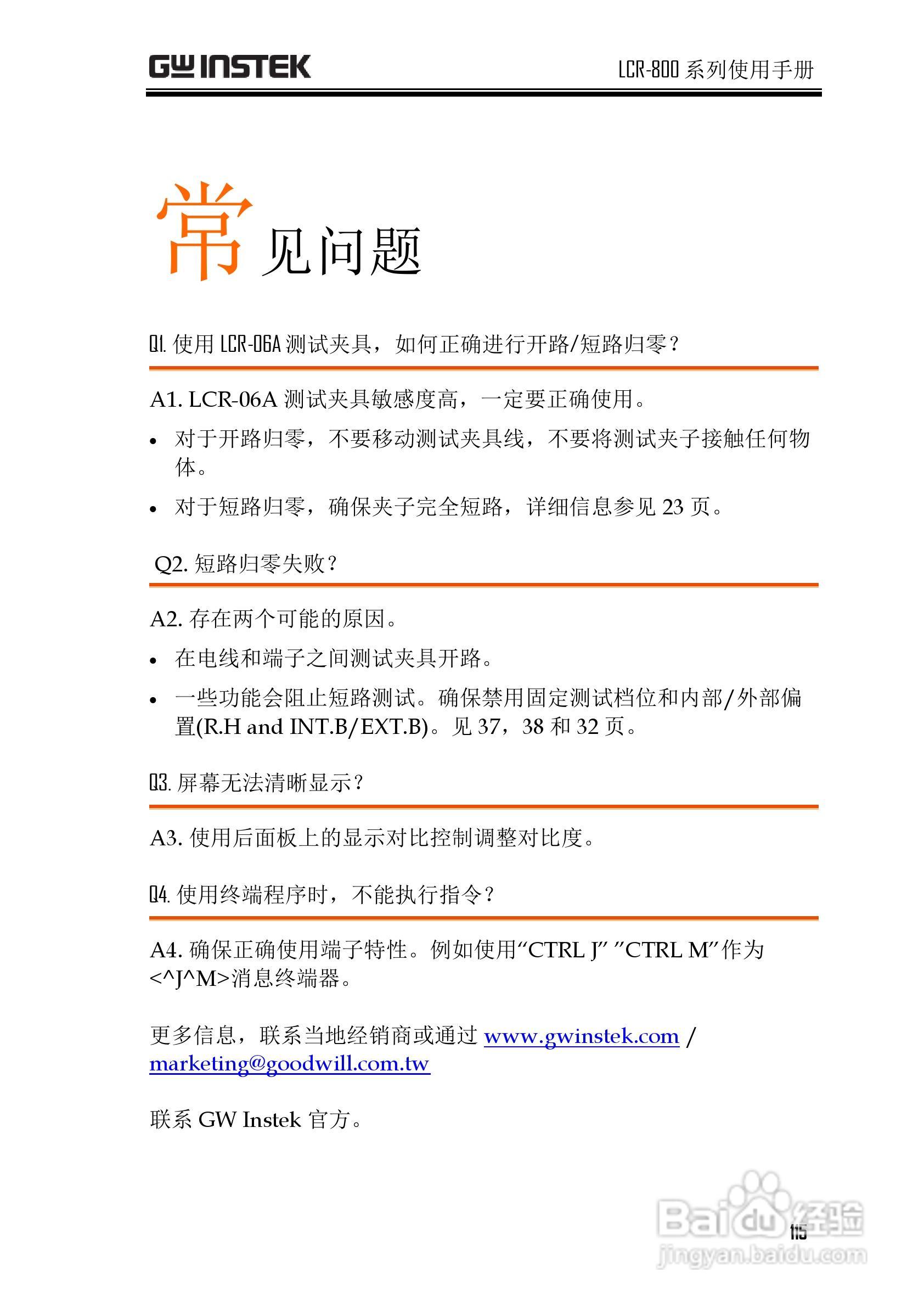
固纬LCR-817高精度LCR测试仪使用说明书:[12]
2026-05-07 23:49:27
本篇为《固纬LCR-817高精度LCR测试仪使用说明书》,主要介绍该产品的使用方法以及常见故障解决方案。
(共篇)
上一篇:
|
下一篇:
声明:
本网站引用、摘录或转载内容仅供网站访问者交流或参考,不代表本站立场,如存在版权或非法内容,请联系站长删除,联系邮箱:site.kefu@qq.com。
相关推荐
固纬LCR-817高精度LCR测试仪使用说明书:[11]
阅读量:159
固纬LCR-817高精度LCR测试仪使用说明书:[9]
阅读量:184
固纬LCR-817高精度LCR测试仪使用说明书:[7]
阅读量:147
固纬LCR-829高精度LCR测试仪使用说明书:[12]
阅读量:169
固纬LCR-821高精度LCR测试仪使用说明书:[12]
阅读量:130
猜你喜欢
花生的功效与作用
儿童滑板车什么牌子好
森林防火知识宣传
白凡士林的作用
红糖的功效与作用
玉米须煮水的功效与作用
龙血竭的功效与作用
悸动什么意思
黄芩的功效与作用
苦参的功效与作用
猜你喜欢
cinderella什么意思
缩泉丸的功效与作用
生地黄的功效与作用
地丁的功效与作用
当归的作用
皂荚的功效与作用
桑树根的功效与作用
运动裤下的秘密by迷羊
ending什么意思
小米手环有什么用