指南生活
首页
美食营养
手工爱好
生活家居
返回
指南生活
首页
美食营养
游戏数码
手工爱好
生活家居
健康养生
运动户外
职场理财
情感交际
母婴教育
时尚美容
知识问答
生活知识
生活百科
搜索
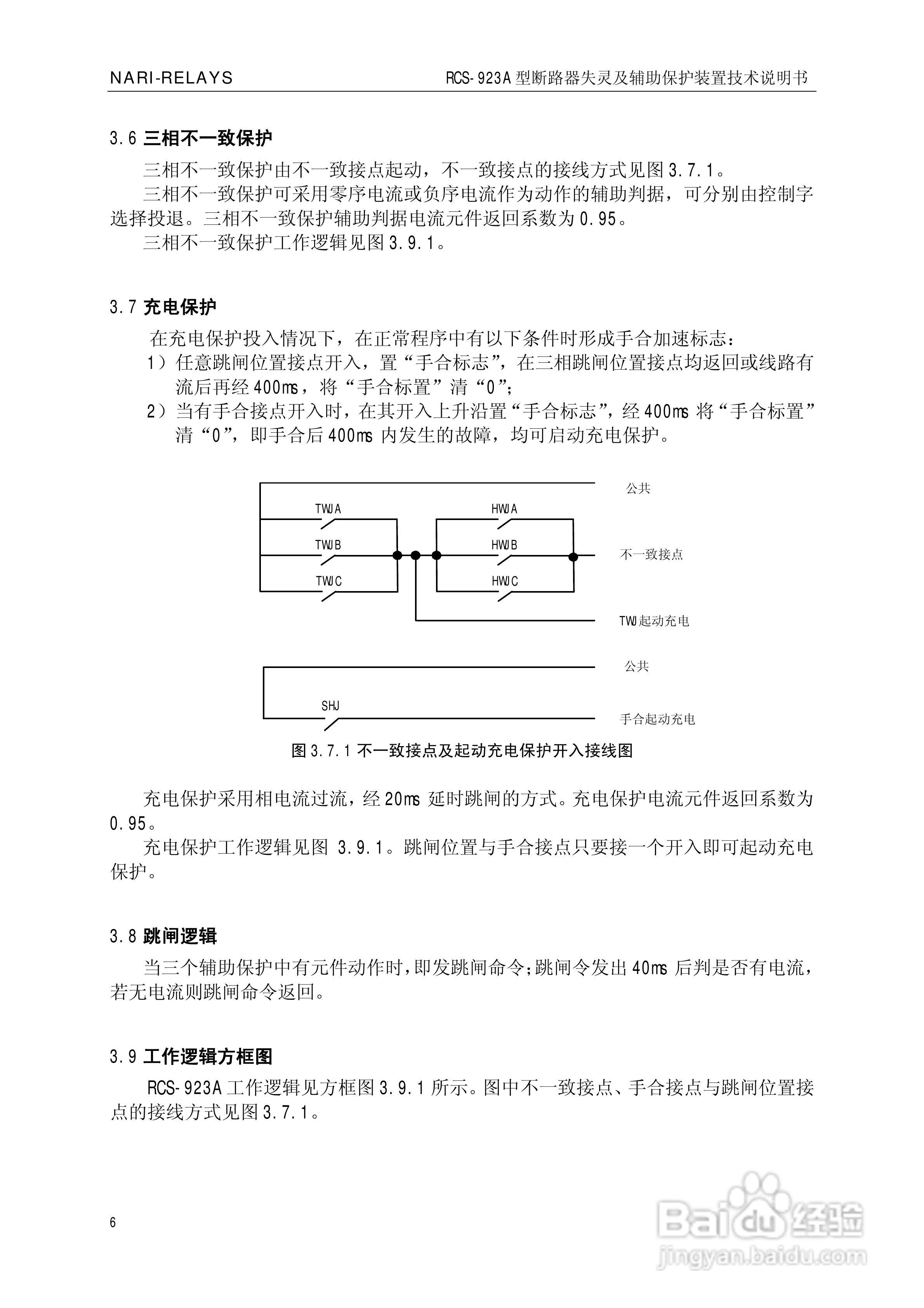
RCS-923A断路器失灵起动及辅助保护装置技术说明书:[1]
2026-04-21 15:04:49
本篇为《RCS-923A断路器失灵起动及辅助保护装置技术说明书》,主要介绍该产品的使用方法以及常见故障解决方案。
(共篇)
下一篇:
声明:
本网站引用、摘录或转载内容仅供网站访问者交流或参考,不代表本站立场,如存在版权或非法内容,请联系站长删除,联系邮箱:site.kefu@qq.com。
相关推荐
Win10桌面图标重启变位怎么办
阅读量:75
Office Visio 2010 安装教程及下载
阅读量:54
易升怎么彻底卸载
阅读量:162
Win10系统怎么删除顽固文件夹
阅读量:33
Win11如何开启3d加速功能呢?
阅读量:44
猜你喜欢
excel如何求和
有车牌号怎么查车主
如何查询
大连旅游景点介绍
天龙八部少室山怎么刷
伊思洗面奶怎么样
如何让孩子爱上学习
四川旅游局
如何安装字体
四环素牙如何美白
猜你喜欢
汗毛重怎么办
眼部皱纹怎么去除
脸上长痘痘如何消除
如何向城管申请摆摊
wps如何删除空白页
烫伤后起泡怎么处理
潜泳怎么潜下去
如何设置电脑开机密码
怎么调烟雾头
垂盆草哪里有卖