指南生活
首页
美食营养
手工爱好
生活家居
返回
指南生活
首页
美食营养
游戏数码
手工爱好
生活家居
健康养生
运动户外
职场理财
情感交际
母婴教育
时尚美容
知识问答
生活知识
生活百科
搜索
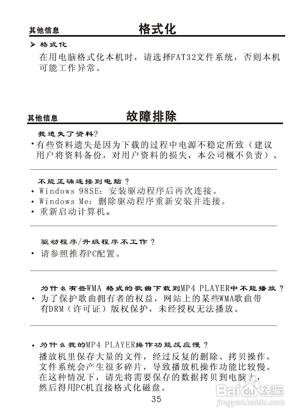
OPPO V9 MP3播放器使用说明书:[4]
2026-03-27 12:23:43
本篇为《OPPO V9 MP3播放器使用说明书》,主要介绍该产品的使用方法以及常见故障解决方案。
(共篇)
上一篇:
声明:
本网站引用、摘录或转载内容仅供网站访问者交流或参考,不代表本站立场,如存在版权或非法内容,请联系站长删除,联系邮箱:site.kefu@qq.com。
相关推荐
OPPO V9 MP3播放器使用说明书:[1]
阅读量:33
OPPO V9 MP3播放器使用说明书:[2]
阅读量:50
OPPO X3 MP3播放器使用说明书:[4]
阅读量:94
OPPO S39 MP3播放器说明书:[4]
阅读量:56
OPPO X3 MP3播放器使用说明书:[3]
阅读量:175
猜你喜欢
江苏大学京江学院怎么样
沙驰怎么样
怎么记单词又快又牢
不持有的生活
跑步时如何呼吸
怎么下载视频到u盘里
如何治疗阳痿早泄
怎么关闭u盘写保护
生活无忧官网
如何锻炼身体
猜你喜欢
怎么解除qq手机绑定
如何调节屏幕亮度
第一产业第二产业第三产业是什么
苹果手机如何激活
花桥生活网招聘
生活中的经济学现象
如何祛斑美白
tanx的导数是什么
hib是什么疫苗
嵩明生活网