指南生活
首页
美食营养
手工爱好
生活家居
返回
指南生活
首页
美食营养
游戏数码
手工爱好
生活家居
健康养生
运动户外
职场理财
情感交际
母婴教育
时尚美容
知识问答
搜索
东芝Portege R200笔记本电脑使用说明书:[6]
2025-11-21 04:56:54
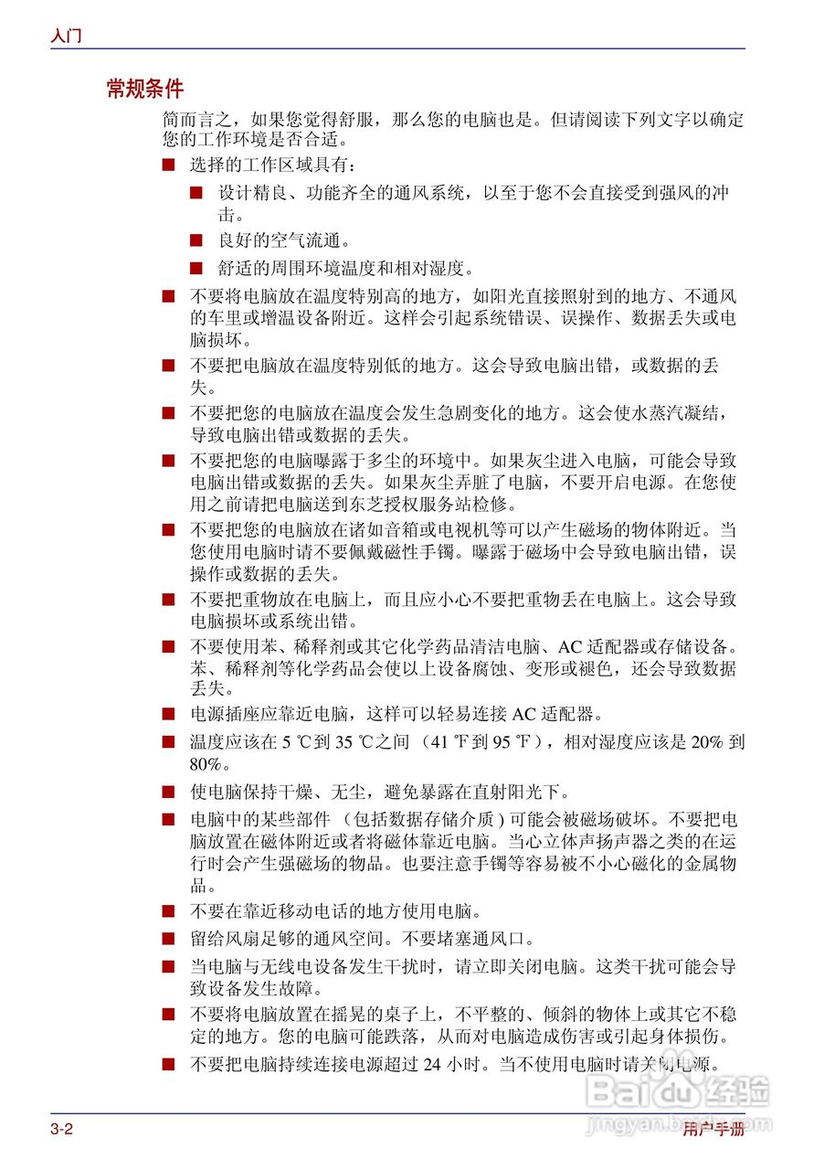
本篇为《东芝Portege R200笔记本电脑使用说明书》,主要介绍该产品的使用方法以及常见故障解决方案。
(共篇)
上一篇:
|
下一篇:
声明:
本网站引用、摘录或转载内容仅供网站访问者交流或参考,不代表本站立场,如存在版权或非法内容,请联系站长删除,联系邮箱:site.kefu@qq.com。
相关推荐
东芝Portege R200笔记本电脑使用说明书:[13]
阅读量:102
东芝Portege R200笔记本电脑使用说明书:[19]
阅读量:60
笔记本电脑摄像头如何打开
阅读量:183
笔记本电脑开机黑屏怎么办
阅读量:74
笔记本电脑如何连接wifi
阅读量:59
猜你喜欢
摧枯拉朽是什么意思
basic是什么意思
多多益善是什么意思
幸福是什么排比句
女人性冷淡是什么原因
刺史是什么官
白云苍狗是什么意思
石英表是什么意思
不负韶华上一句是什么
康乃馨的养殖方法
猜你喜欢
518是什么日子
纸醉金迷什么意思
佛家七宝是什么
炖排骨什么时候放盐
牛和什么生肖最配
香茅是什么
皮肤过敏是什么症状
survey是什么意思
父亲节送什么花
校运动会