指南生活
首页
美食营养
手工爱好
生活家居
返回
指南生活
首页
美食营养
游戏数码
手工爱好
生活家居
健康养生
运动户外
职场理财
情感交际
母婴教育
时尚美容
知识问答
生活知识
搜索
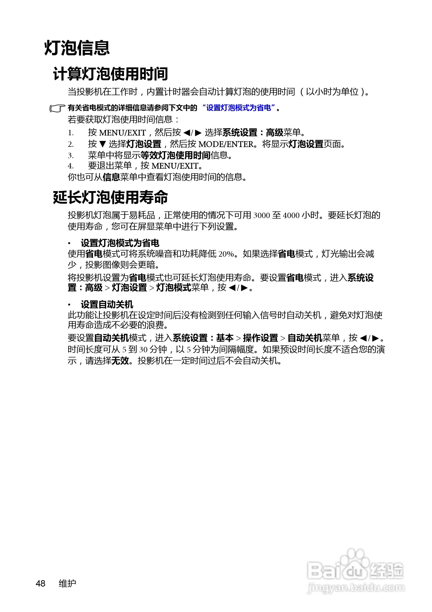
BenQ MX850UST投影机使用说明书:[5]
2026-01-05 15:49:36
本篇为《BenQ MX850UST投影机使用说明书》,主要介绍该产品的使用方法以及常见故障解决方案。
(共篇)
上一篇:
|
下一篇:
声明:
本网站引用、摘录或转载内容仅供网站访问者交流或参考,不代表本站立场,如存在版权或非法内容,请联系站长删除,联系邮箱:site.kefu@qq.com。
相关推荐
BenQ MX850UST投影机使用说明书:[6]
阅读量:87
明基MX712UST投影机使用说明书:[5]
阅读量:87
明基MX712UST投影机使用说明书:[8]
阅读量:128
明基MX712UST投影机使用说明书:[6]
阅读量:63
明基MX712UST投影机使用说明书:[3]
阅读量:117
猜你喜欢
超频有什么用
厨房水龙头什么牌子好
经销商是什么意思
鹏程万里的意思
本命年需要注意什么
白砗磲的功效与作用
11朵玫瑰代表什么
情何以堪是什么意思
黄皮肤乳膏治什么
m档是什么意思
猜你喜欢
草菅人命的意思
旷野的意思
不得而知什么意思
香附子的功效与作用
仲裁是什么意思
蓖麻油的功效与作用
hz是什么意思
送朋友什么生日礼物好
养殖场需要什么手续
汝是什么意思