指南生活
首页
美食营养
手工爱好
生活家居
返回
指南生活
首页
美食营养
游戏数码
手工爱好
生活家居
健康养生
运动户外
职场理财
情感交际
母婴教育
时尚美容
知识问答
生活知识
生活百科
搜索
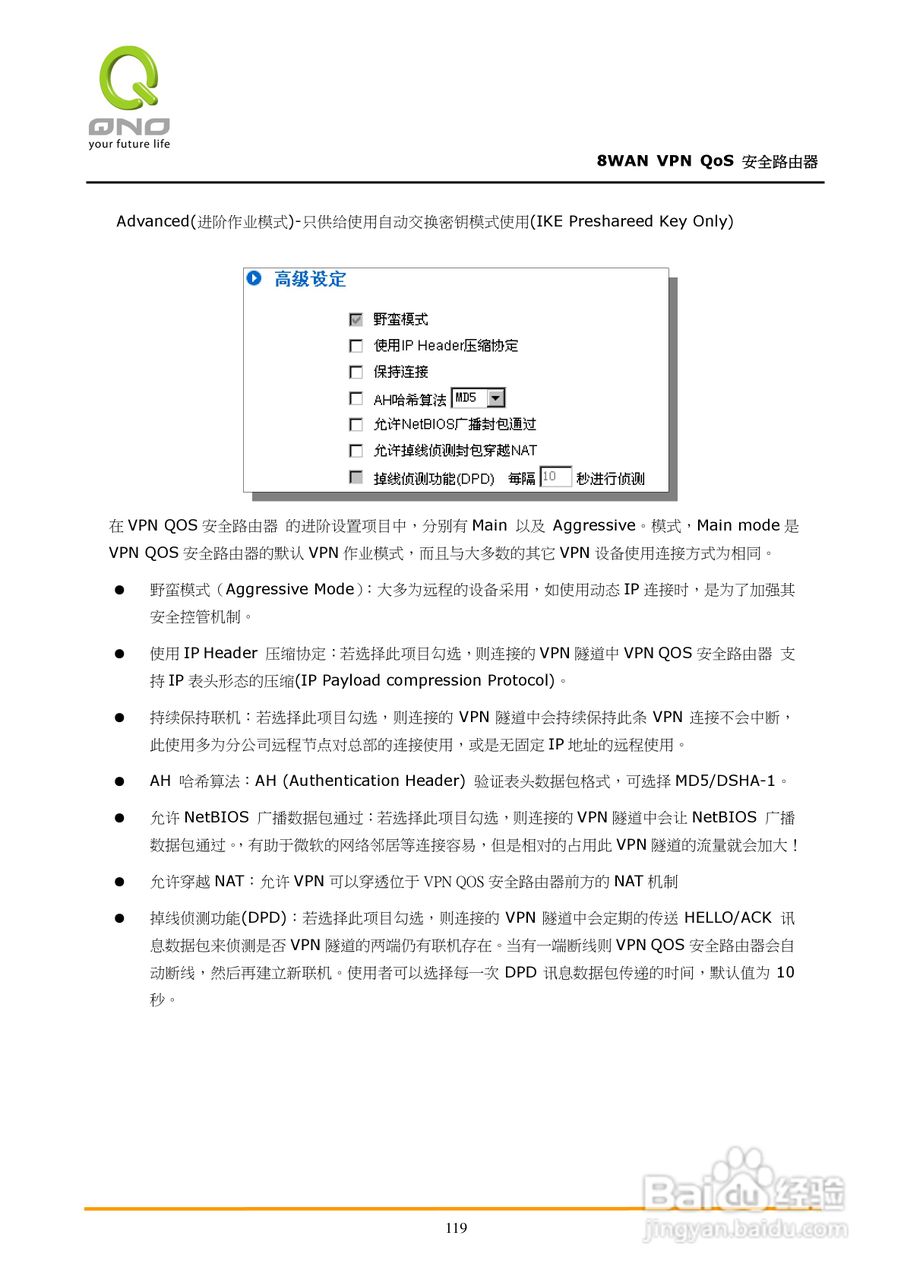
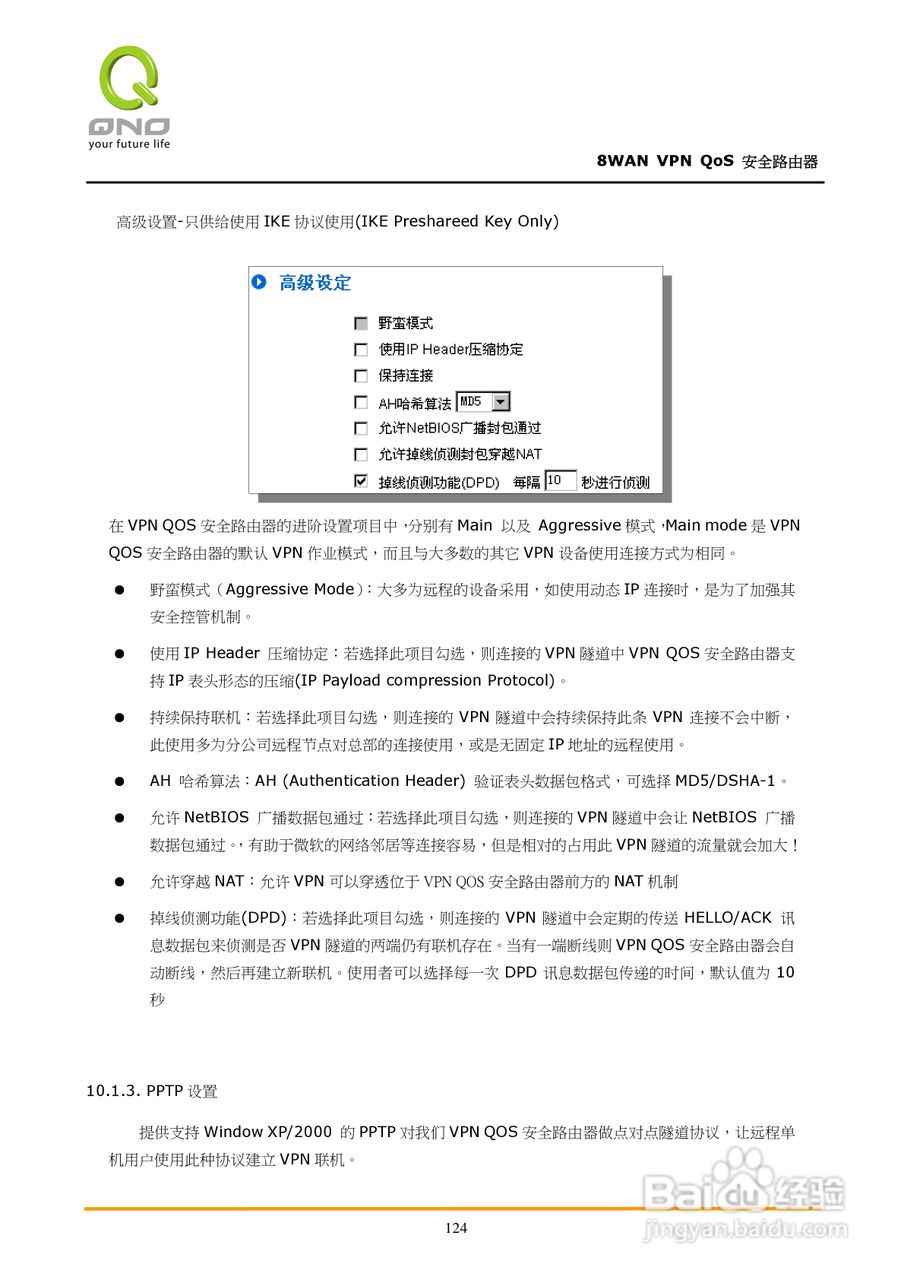
侠诺QVM1250路由器使用说明书:[13]
2026-05-10 08:18:06
本篇为《侠诺QVM1250路由器使用说明书》,主要介绍该产品的使用方法以及常见故障解决方案。
(共篇)
上一篇:
|
下一篇:
声明:
本网站引用、摘录或转载内容仅供网站访问者交流或参考,不代表本站立场,如存在版权或非法内容,请联系站长删除,联系邮箱:site.kefu@qq.com。
相关推荐
侠诺QVM1250路由器使用说明书:[14]
阅读量:124
侠诺QVM1250路由器使用说明书:[17]
阅读量:105
侠诺QVM450路由器使用说明书:[13]
阅读量:163
路由器如何使用
阅读量:172
路由器亮红灯是怎么回事
阅读量:178
猜你喜欢
草字头官读什么
ics是什么意思
怀孕初期要注意什么
面面相觑是什么意思
倾国倾城是什么生肖
纬线指示什么方向
below是什么意思
猫薄荷是什么
详细的反义词是什么
bj是什么意思
猜你喜欢
什么是葡萄胎
字符是什么意思
夯实是什么意思
祖国是什么
满意的近义词是什么
运动手环有什么用
misc是什么意思
精子有什么作用
铿锵是什么意思
什么是风湿病