指南生活
首页
美食营养
手工爱好
生活家居
返回
指南生活
首页
美食营养
游戏数码
手工爱好
生活家居
健康养生
运动户外
职场理财
情感交际
母婴教育
时尚美容
知识问答
生活知识
生活百科
搜索
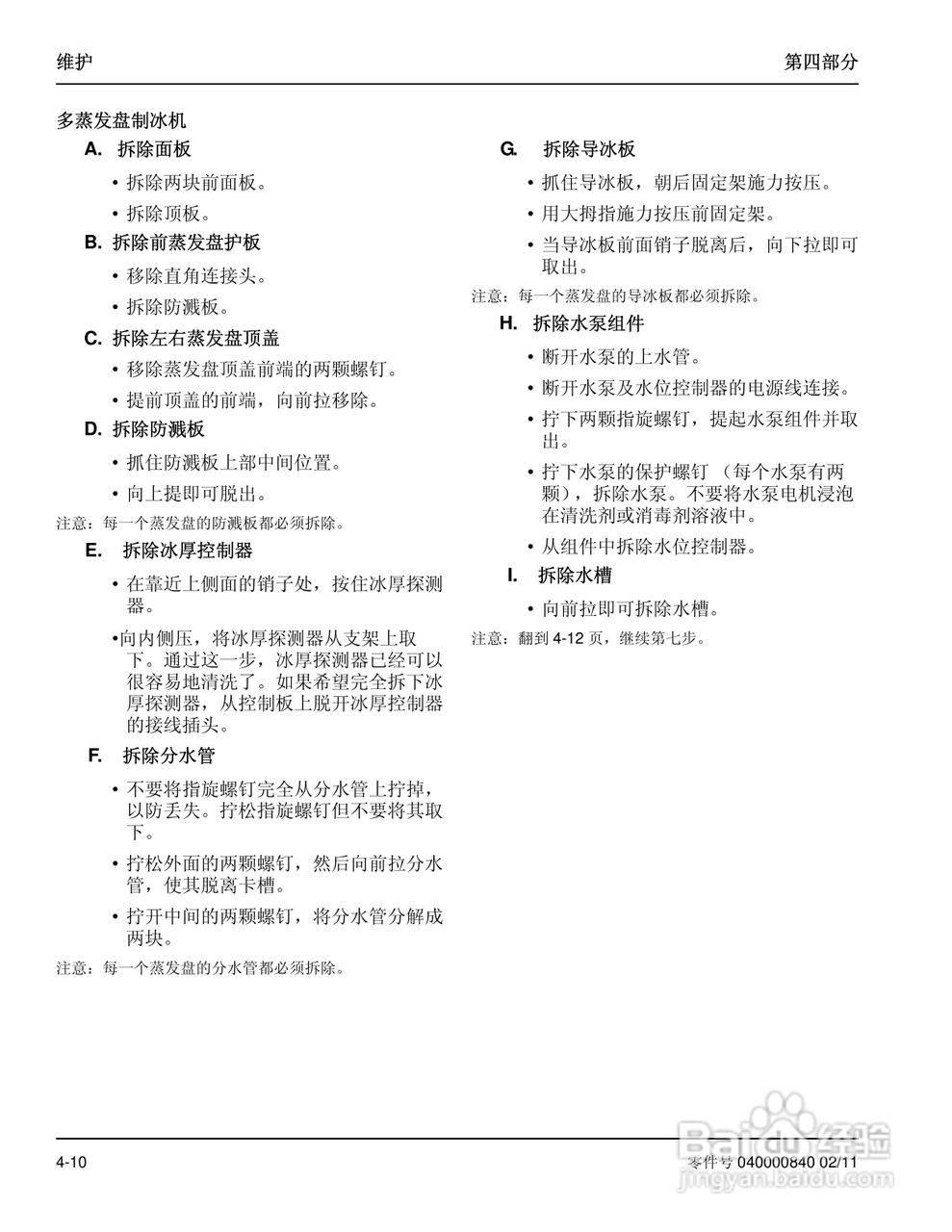
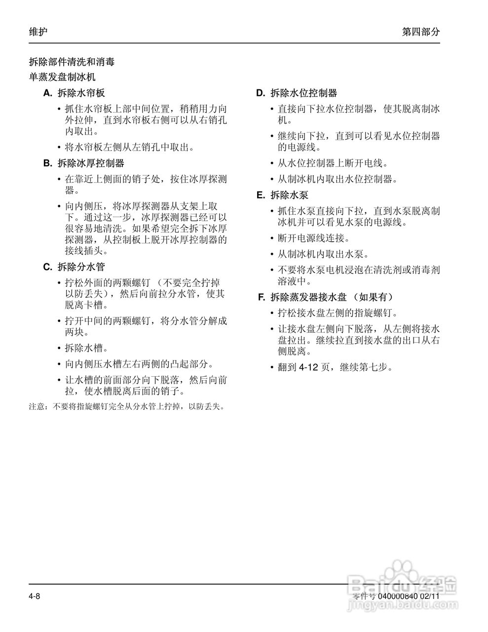
Manitowoc万利多SY1404A制冰机说明书:[5]
2026-03-23 08:05:49
(共篇)
上一篇:
|
下一篇:
声明:
本网站引用、摘录或转载内容仅供网站访问者交流或参考,不代表本站立场,如存在版权或非法内容,请联系站长删除,联系邮箱:site.kefu@qq.com。
相关推荐
Manitowoc万利多SY1404A制冰机说明书:[4]
阅读量:135
Manitowoc万利多SY1404A制冰机说明书:[3]
阅读量:95
Manitowoc万利多SD1202A制冰机说明书:[5]
阅读量:170
Manitowoc万利多SR1801W制冰机说明书:[5]
阅读量:181
Manitowoc万利多QY0605WS制冰机说明书:[5]
阅读量:190
猜你喜欢
红米手机死机怎么办
kmspico怎么用
泛微怎么样
土地出让金如何计算
如何做蛋挞液
sd卡是什么
超敏c反应蛋白偏高说明什么
如何开通创业板
笔记本怎么自动关机
cad怎么导出jpg
猜你喜欢
生活安全知识
gd格式文件如何打开
友邦集成吊顶怎么样
论坛生活日常
汉化包怎么用
如何制作gif
长款大衣怎么搭配
wink是什么意思
麦没声音怎么设置
生活助理