指南生活
首页
美食营养
手工爱好
生活家居
返回
指南生活
首页
美食营养
游戏数码
手工爱好
生活家居
健康养生
运动户外
职场理财
情感交际
母婴教育
时尚美容
知识问答
生活知识
生活百科
搜索
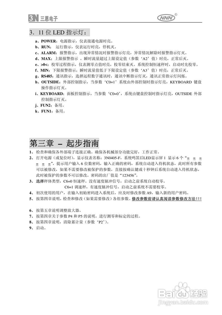
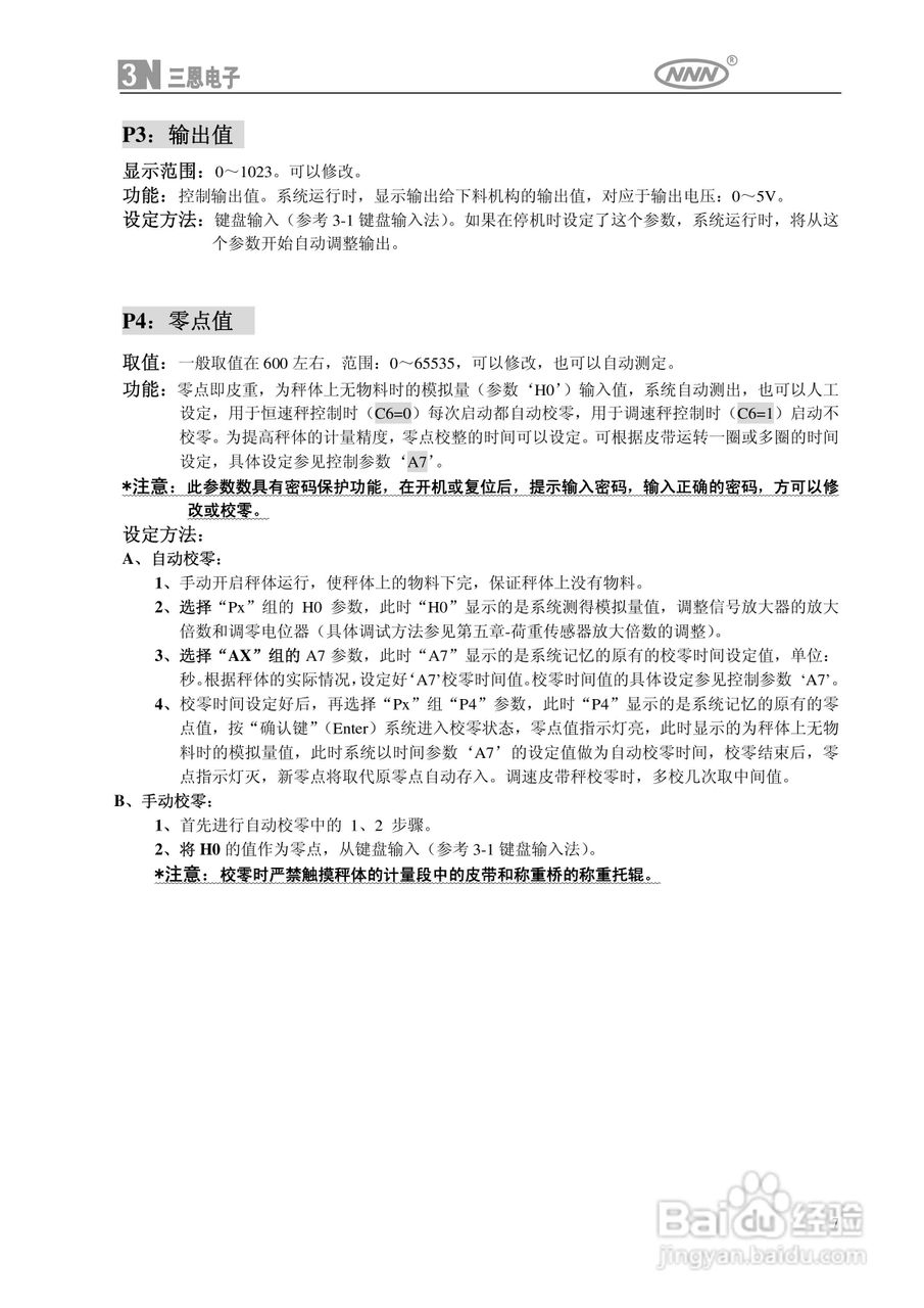
3N0405-F系列控制器使用说明:[1]
2026-04-16 17:36:18
本篇为《3N0405-F系列控制器使用说明》,主要介绍该产品的使用方法以及常见故障解决方案。
(共篇)
下一篇:
声明:
本网站引用、摘录或转载内容仅供网站访问者交流或参考,不代表本站立场,如存在版权或非法内容,请联系站长删除,联系邮箱:site.kefu@qq.com。
相关推荐
3N0405-F系列控制器使用说明:[2]
阅读量:186
3N0405-F系列控制器使用说明:[3]
阅读量:141
TP5.0控制器介绍
阅读量:61
SP103E RF无线遥控控制器
阅读量:73
sp002E控制器怎么使用,全彩灯带控制器
阅读量:180
猜你喜欢
金刚菩提子怎么盘红
拍拍贷逾期会怎么样
旅游路线
经期可以吃什么水果
微营销怎么做
怎么在网上发帖子
长沙 旅游
湖北健康码怎么申请
怎么更新win10
烫伤后起水泡怎么办
猜你喜欢
凤凰旅游攻略
康定旅游
防城港旅游攻略
水密码怎么样
安利怎么样
合肥周边旅游景点
杨梅怎么保存
广元旅游
经期可以吃药吗
装修预算怎么做