指南生活
首页
美食营养
手工爱好
生活家居
返回
指南生活
首页
美食营养
游戏数码
手工爱好
生活家居
健康养生
运动户外
职场理财
情感交际
母婴教育
时尚美容
知识问答
生活知识
生活百科
搜索
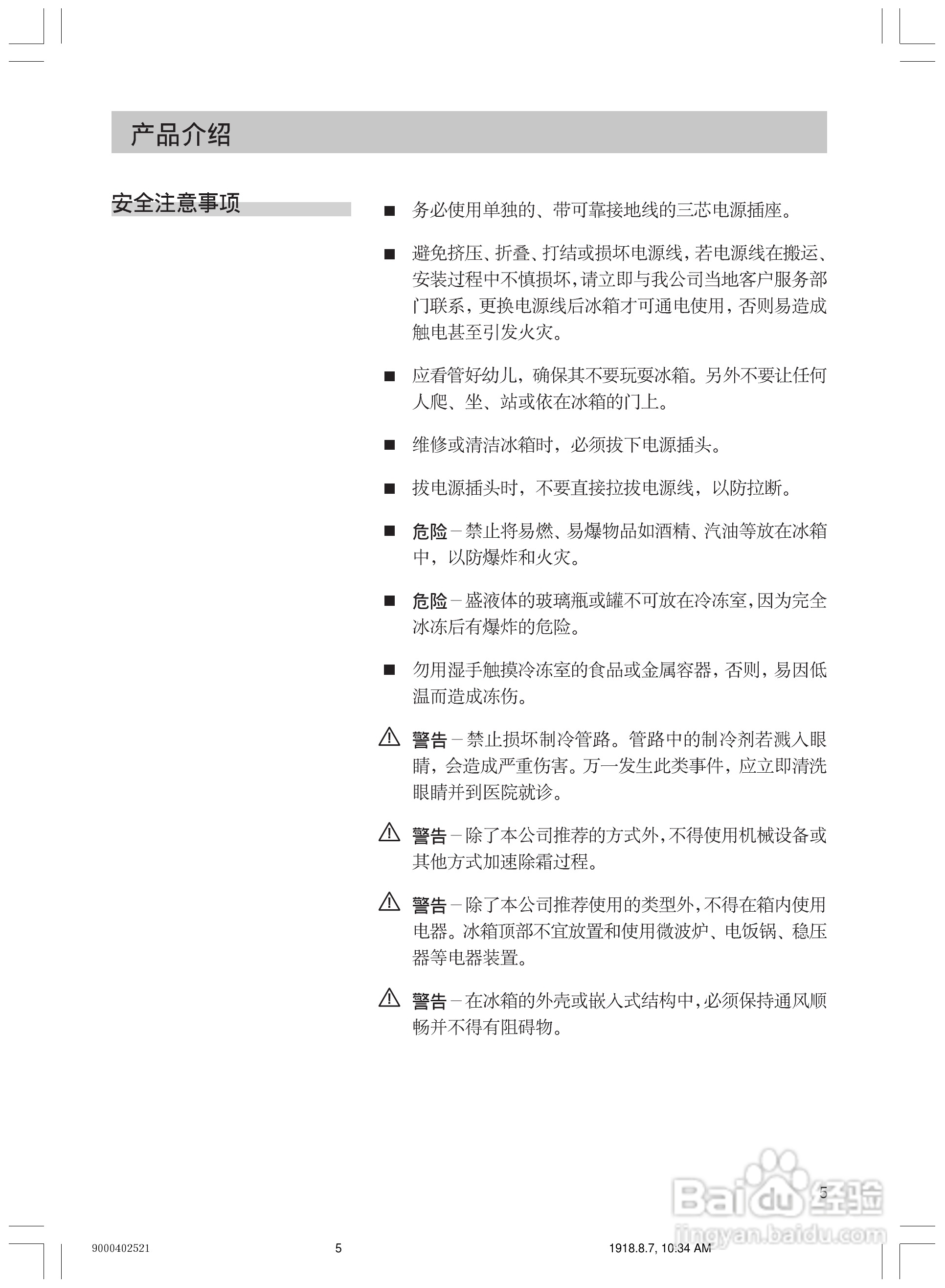
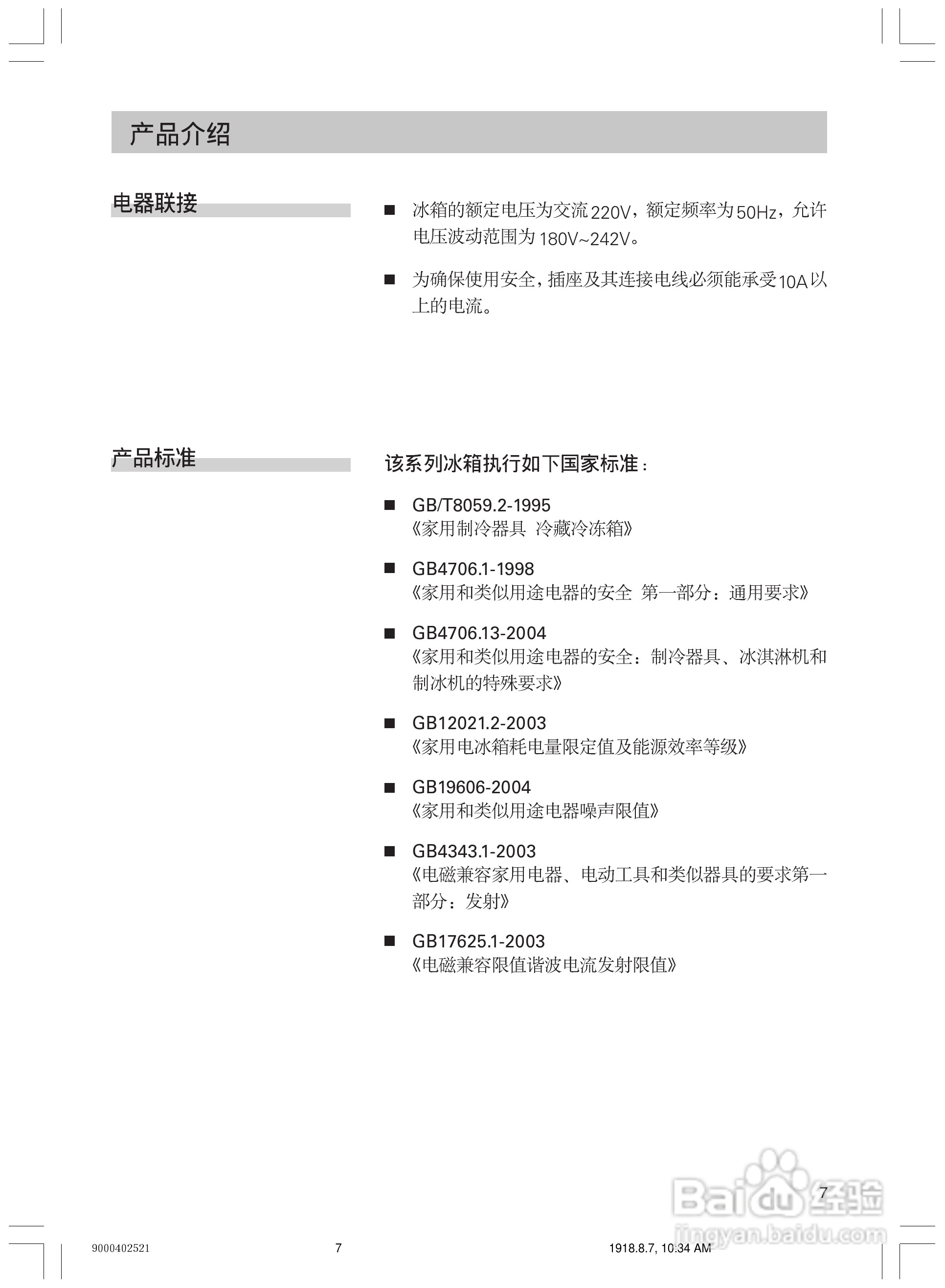
西门子KK19V41TI电冰箱使用说明书:[1]
2026-03-30 13:30:47
(共篇)
下一篇:
声明:
本网站引用、摘录或转载内容仅供网站访问者交流或参考,不代表本站立场,如存在版权或非法内容,请联系站长删除,联系邮箱:site.kefu@qq.com。
相关推荐
PDF文件如何修改,怎么设置PDF书签
阅读量:190
帝国cms 会员在线充值升级
阅读量:159
win10系统如何关闭防火墙
阅读量:53
硬盘安装win7方法
阅读量:57
LOCA 路可2U双口USB充电器功能使用
阅读量:56
猜你喜欢
空气刘海怎么打理
翼支付怎么用
腋下出汗多怎么办
副乳怎么办
授权委托书怎么写
微店怎么开通
爱心怎么打
眼睛出血是怎么回事
苹果手机怎么拆
怎么打乒乓球
猜你喜欢
小米移动电话卡怎么样
小孩体质差怎么办
怎么设置电脑不休眠
貂毛怎么洗
凤眼菩提怎么盘
cydia怎么用
电脑怎么设置自动开机
键盘失灵怎么办
马桶漏水怎么办
怎么用手指吹口哨