指南生活
首页
美食营养
手工爱好
生活家居
返回
指南生活
首页
美食营养
游戏数码
手工爱好
生活家居
健康养生
运动户外
职场理财
情感交际
母婴教育
时尚美容
知识问答
生活知识
搜索
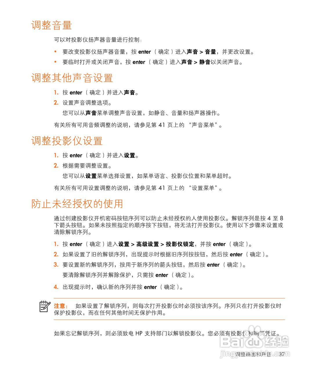
惠普(康柏) HP vp6311 Digital Projector投影机说明:[4]
2025-12-16 20:37:02
本篇为《惠普(康柏) HP vp6311 Digital Projector投影机说明》,主要介绍该产品的使用方法以及常见故障解决方案。
(共篇)
上一篇:
|
下一篇:
声明:
本网站引用、摘录或转载内容仅供网站访问者交流或参考,不代表本站立场,如存在版权或非法内容,请联系站长删除,联系邮箱:site.kefu@qq.com。
相关推荐
惠普(康柏) HP vp6311 Digital Projector投影机说明:[6]
阅读量:156
惠普(康柏) HP vp6220 Digital Projector投影机说明:[4]
阅读量:111
惠普(康柏) HP vp6110 Digital Projector投影机说明:[4]
阅读量:130
投影机ip设置
阅读量:161
投影机怎样连接使用
阅读量:72
猜你喜欢
有高原反应怎么办
高血脂怎么治
明星如何减肥
怎么打开pdf文件
本地生活网
qq空间如何关闭
去年元夜时花市灯如昼是什么节日
京东白条是什么意思
如何给宝宝换奶粉
如何快速瘦腰
猜你喜欢
生活美学
腿上有红血丝怎么办
青春期的孩子如何教育
优资莱护肤品怎么样
不计免赔险是什么意思
狗的生活
如何打开注册表
如何去美国留学
如何将照片变小
如何创新工作方法