指南生活
首页
美食营养
手工爱好
生活家居
返回
指南生活
首页
美食营养
游戏数码
手工爱好
生活家居
健康养生
运动户外
职场理财
情感交际
母婴教育
时尚美容
知识问答
生活知识
生活百科
搜索
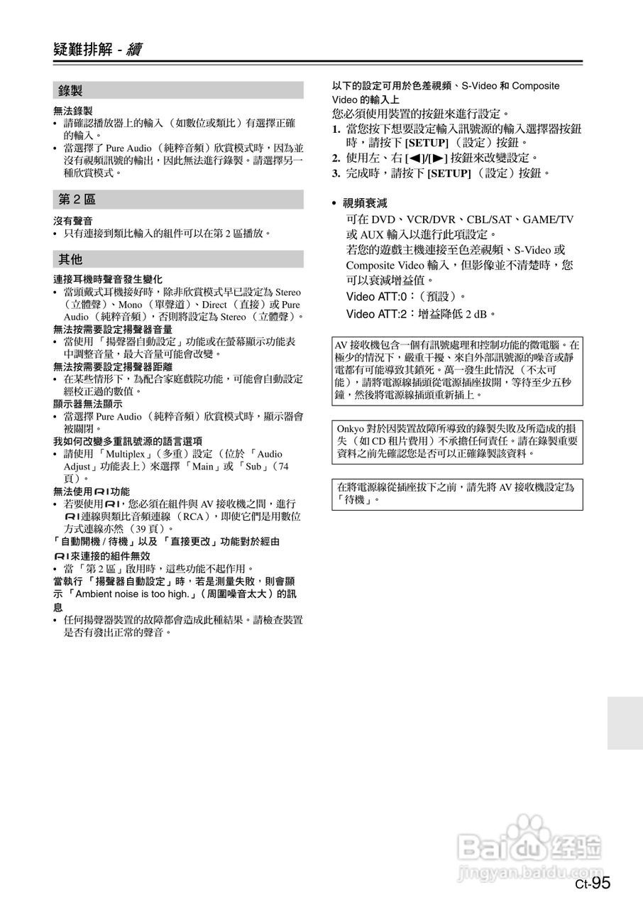
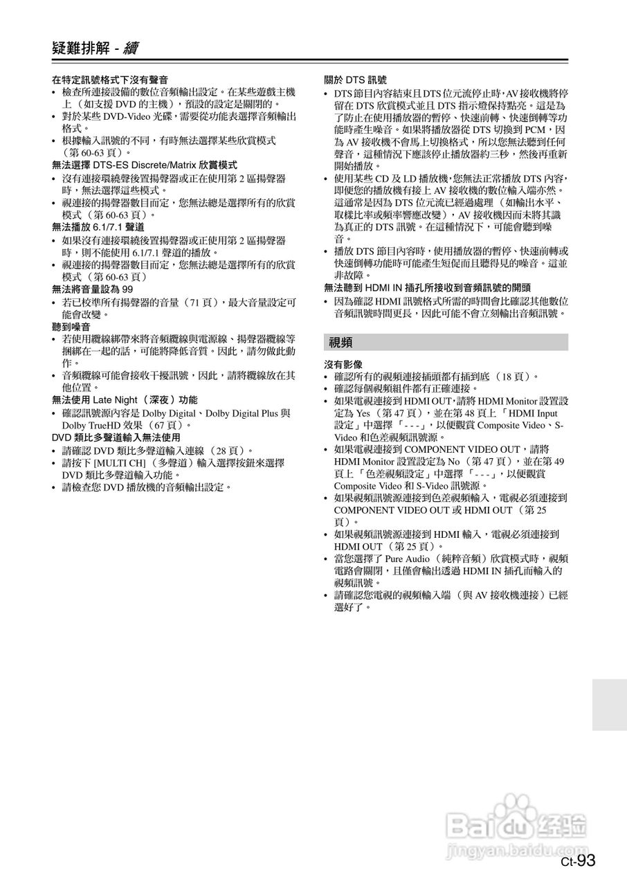
安桥TX-SR605型影音扩大机使用说明书:[10]
2026-03-26 08:13:45
本篇为《安桥TX-SR605型影音扩大机使用说明书》,主要介绍该产品的使用方法以及常见故障解决方案。
(共篇)
上一篇:
声明:
本网站引用、摘录或转载内容仅供网站访问者交流或参考,不代表本站立场,如存在版权或非法内容,请联系站长删除,联系邮箱:site.kefu@qq.com。
相关推荐
安桥TX-SR605型影音扩大机使用说明书:[1]
阅读量:142
安桥TX-SR605型影音扩大机使用说明书:[6]
阅读量:33
安桥AV接收机TX-SR8360型使用说明书:[1]
阅读量:148
使用说明书封面怎么做
阅读量:125
使用说明书wf2651使用指南
阅读量:125
猜你喜欢
宝宝嗓子哑了怎么办
老碗鱼的家常做法
烤羊排的腌制方法
宫保鸡丁的做法家常菜
aabc式的词语大全
萝卜干怎么腌好吃又脆
家常菜做法大全有图
好吃的食物
牛腱子肉怎么做好吃
端午节古诗大全
猜你喜欢
好吃的火锅
词语大全 四字词语
菜谱家常菜做法大全
足三里怎么找
茄子煲的家常做法
拉肚子怎么办最快的方法
小黄花鱼怎么做好吃
康乃馨的养殖方法
康乃馨的养殖方法和注意事项
急用钱又借不到怎么办