指南生活
首页
美食营养
手工爱好
生活家居
返回
指南生活
首页
美食营养
游戏数码
手工爱好
生活家居
健康养生
运动户外
职场理财
情感交际
母婴教育
时尚美容
知识问答
生活知识
生活百科
搜索
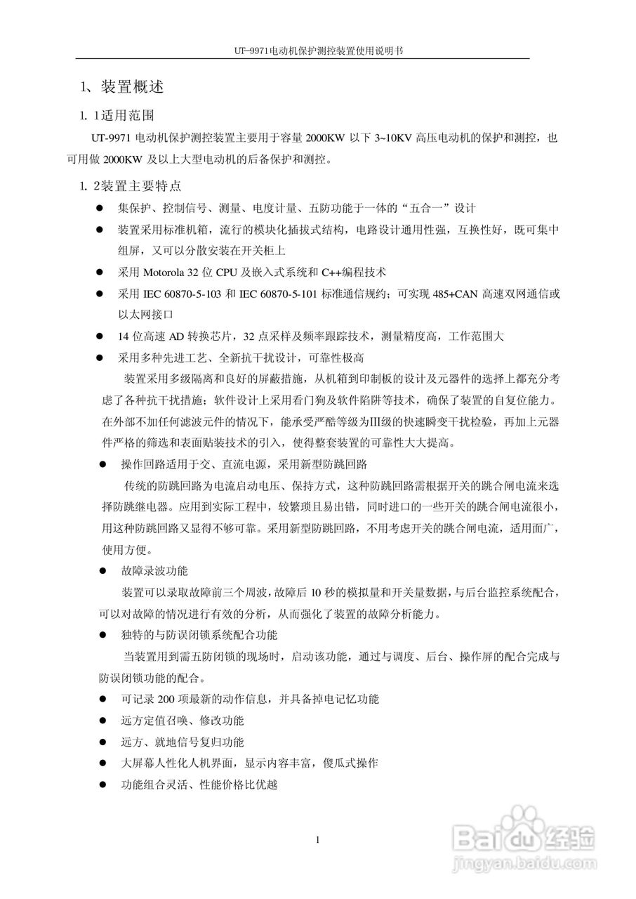
优特UT-9971电动机保护测控装置使用说明书:[1]
2026-03-26 18:02:34
本篇为《优特UT-9971电动机保护测控装置使用说明书》,主要介绍该产品的使用方法以及常见故障解决方案。
(共篇)
下一篇:
声明:
本网站引用、摘录或转载内容仅供网站访问者交流或参考,不代表本站立场,如存在版权或非法内容,请联系站长删除,联系邮箱:site.kefu@qq.com。
相关推荐
在什么情况下不要过夫妻生活
阅读量:128
吃山月莓的好处
阅读量:131
牧田电锤HR2470/HR2470F/HR2470FT/HR2470T使用说明书:[1]
阅读量:51
我变成了树扩句怎么扩
阅读量:98
怎么制作糖果
阅读量:169
猜你喜欢
怎么去香港旅游
烫发后怎么打理
如何给文件设置密码
如何重新设置路由器
如何装系统
仙家悠闲生活
手机越狱后怎么恢复
睡觉落枕脖子疼怎么办
rua是什么意思
黑头导出液怎么使用
猜你喜欢
怎么看内存大小
三国志13怎么娶貂蝉
透真化妆品怎么样
undefined是什么意思
bi是什么意思
江安生活网
如何重装电脑
谷草转氨酶高怎么办
路由器如何设置
域名如何备案