指南生活
首页
美食营养
手工爱好
生活家居
返回
指南生活
首页
美食营养
游戏数码
手工爱好
生活家居
健康养生
运动户外
职场理财
情感交际
母婴教育
时尚美容
知识问答
生活知识
生活百科
搜索
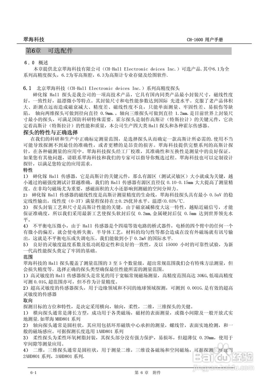
CH-1600型全数字高精度高斯/特斯拉计说明书:[3]
2026-03-31 18:40:42
本篇为《CH-1600型全数字高精度高斯/特斯拉计说明书》,主要介绍该产品的使用方法以及常见故障解决方案。
(共篇)
上一篇:
|
下一篇:
声明:
本网站引用、摘录或转载内容仅供网站访问者交流或参考,不代表本站立场,如存在版权或非法内容,请联系站长删除,联系邮箱:site.kefu@qq.com。
相关推荐
CH-1600型全数字高精度高斯/特斯拉计说明书:[1]
阅读量:72
F1216程控高斯/毫特斯拉计用户手册:[3]
阅读量:152
乐真科技数字高斯/毫特斯拉计F1211用户手册:[3]
阅读量:79
F1216程控高斯/毫特斯拉计用户手册:[1]
阅读量:57
F1216程控高斯/毫特斯拉计用户手册:[7]
阅读量:124
猜你喜欢
hobby什么意思
dr检查是什么
双子和什么星座最配
什么书买不到
猕猴桃什么时候吃最好
3月14日是什么日子
什么是注册资本
exo是什么意思
网络卡是什么原因
discuss是什么意思
猜你喜欢
马蜂养殖
八万左右买什么车好
困难的近义词是什么
一个月来两次月经是什么原因
肃反运动
香港的市花是什么
nse是什么意思
false什么意思
铁蛋白低是什么原因
作文什么的滋味