指南生活
首页
美食营养
手工爱好
生活家居
返回
指南生活
首页
美食营养
游戏数码
手工爱好
生活家居
健康养生
运动户外
职场理财
情感交际
母婴教育
时尚美容
知识问答
生活知识
搜索
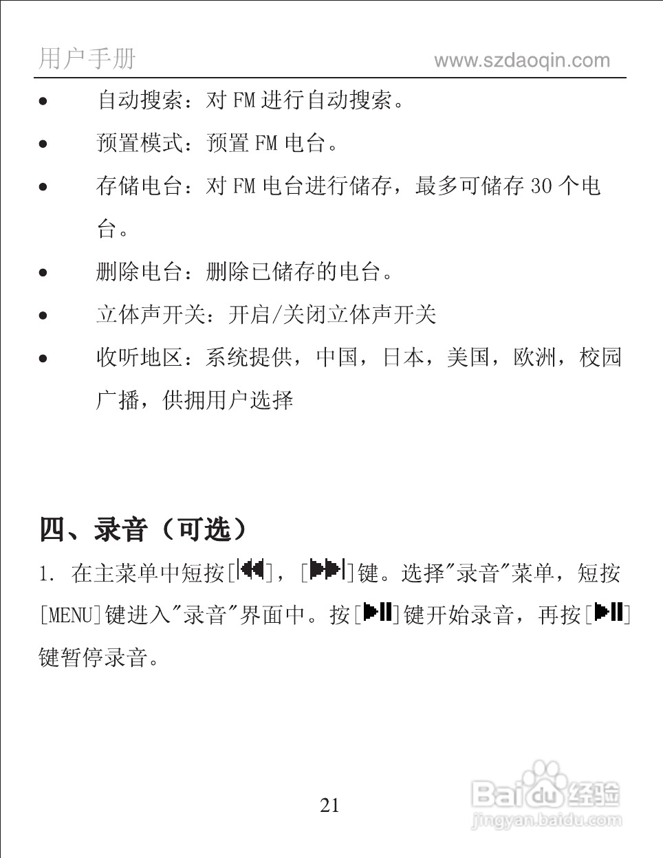
道勤DQ-810数码播放器使用说明书:[3]
2026-01-08 14:43:38
本篇为《道勤DQ-810数码播放器使用说明书》,主要介绍该产品的使用方法以及常见故障解决方案。
(共篇)
上一篇:
|
下一篇:
声明:
本网站引用、摘录或转载内容仅供网站访问者交流或参考,不代表本站立场,如存在版权或非法内容,请联系站长删除,联系邮箱:site.kefu@qq.com。
相关推荐
道勤DQ-810数码播放器使用说明书:[5]
阅读量:135
道勤DQ-P3数码播放器使用说明书:[3]
阅读量:77
道勤DQ-P5数码播放器使用说明书:[3]
阅读量:83
道勤DQ-P2数码播放器使用说明书:[4]
阅读量:128
使用说明书wf2651使用指南
阅读量:88
猜你喜欢
大暑的意思
与朋友交言而有信的意思
茶具套装什么牌子好
周记是什么意思
什么鬼是什么意思
睫毛膏什么牌子好
什么是猥亵
居心叵测的意思
知性的意思
黑洞是什么意思
猜你喜欢
闺蜜生日快乐祝福语
足浴盆什么牌子质量好
8d报告是什么意思
汽车马力是什么意思
情侣之间送什么礼物
情人节是什么意思
烤箱什么牌子质量好
press是什么意思
topic是什么意思
一曝十寒是什么意思