指南生活
首页
美食营养
手工爱好
生活家居
返回
指南生活
首页
美食营养
游戏数码
手工爱好
生活家居
健康养生
运动户外
职场理财
情感交际
母婴教育
时尚美容
知识问答
生活知识
搜索
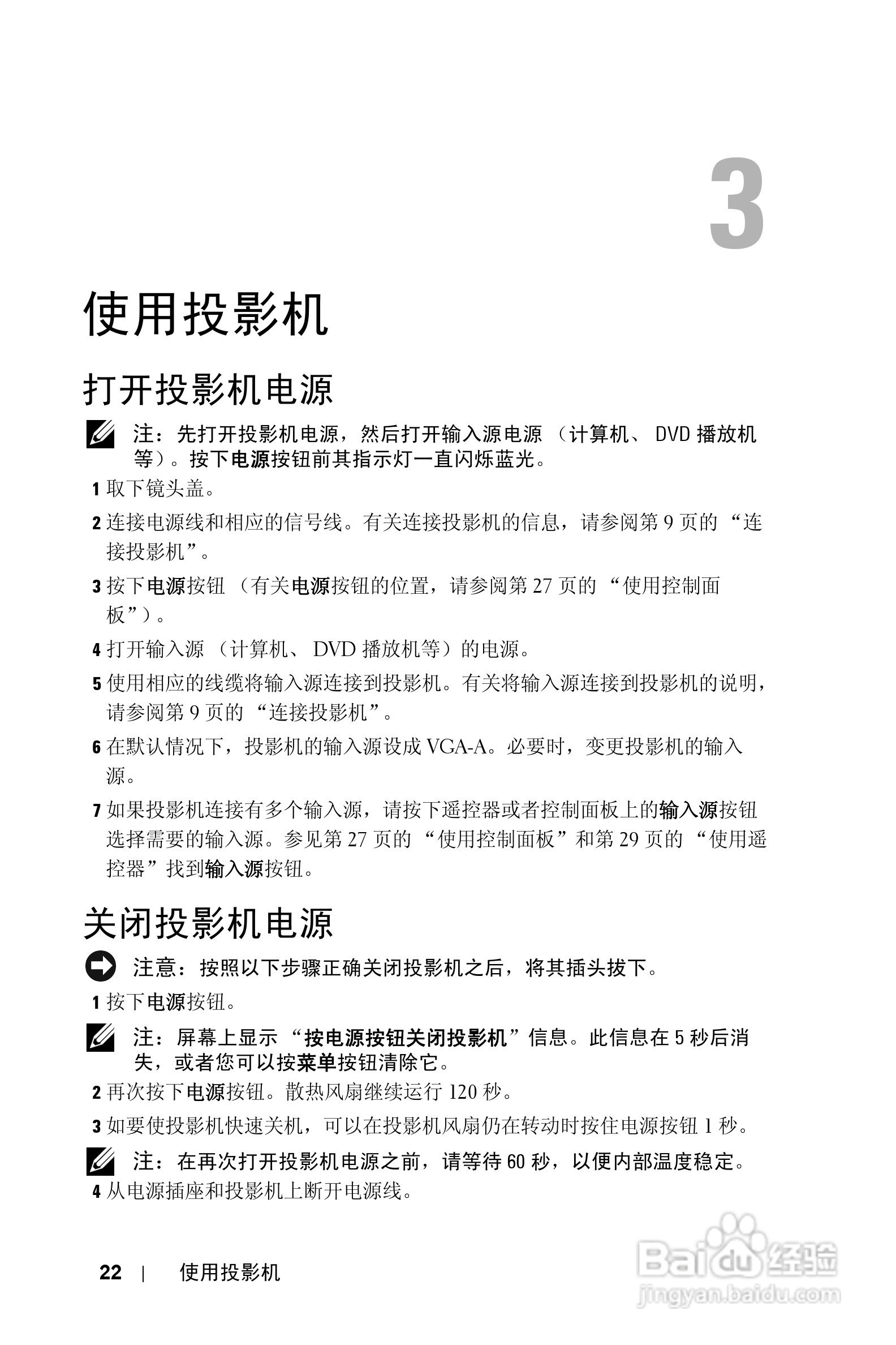
DELL Dell 4610X WIRELESS PLUS投影机说明书:[3]
2026-01-09 13:27:22
本篇为《DELL Dell 4610X WIRELESS PLUS投影机说明书》,主要介绍该产品的使用方法以及常见故障解决方案。
(共篇)
上一篇:
|
下一篇:
声明:
本网站引用、摘录或转载内容仅供网站访问者交流或参考,不代表本站立场,如存在版权或非法内容,请联系站长删除,联系邮箱:site.kefu@qq.com。
相关推荐
DELL Dell 1510X投影机说明书:[3]
阅读量:157
DELL Dell 1510X投影机说明书:[1]
阅读量:195
DELL Dell 1510X投影机说明书:[7]
阅读量:120
DELL Dell 1410X投影机说明书:[1]
阅读量:114
DELL Dell 1410X投影机说明书:[5]
阅读量:183
猜你喜欢
定向招生是什么意思
北京的春节有什么习俗
past是什么意思
将心比心是什么意思
最经典的祝福语
信用社考试考什么
band是什么意思
ordinary是什么意思
什么车好看又便宜
红色卫衣配什么裤子
猜你喜欢
desire是什么意思
现在学什么技术赚钱
暴怒的意思
博学的意思
上兵伐谋的意思
螳螂捕蝉黄雀在后的意思
什么是o2o商业模式
股票前面xd是什么意思
茶禅一味什么意思
抽噎的意思