指南生活
首页
美食营养
手工爱好
生活家居
返回
指南生活
首页
美食营养
游戏数码
手工爱好
生活家居
健康养生
运动户外
职场理财
情感交际
母婴教育
时尚美容
知识问答
生活知识
生活百科
搜索
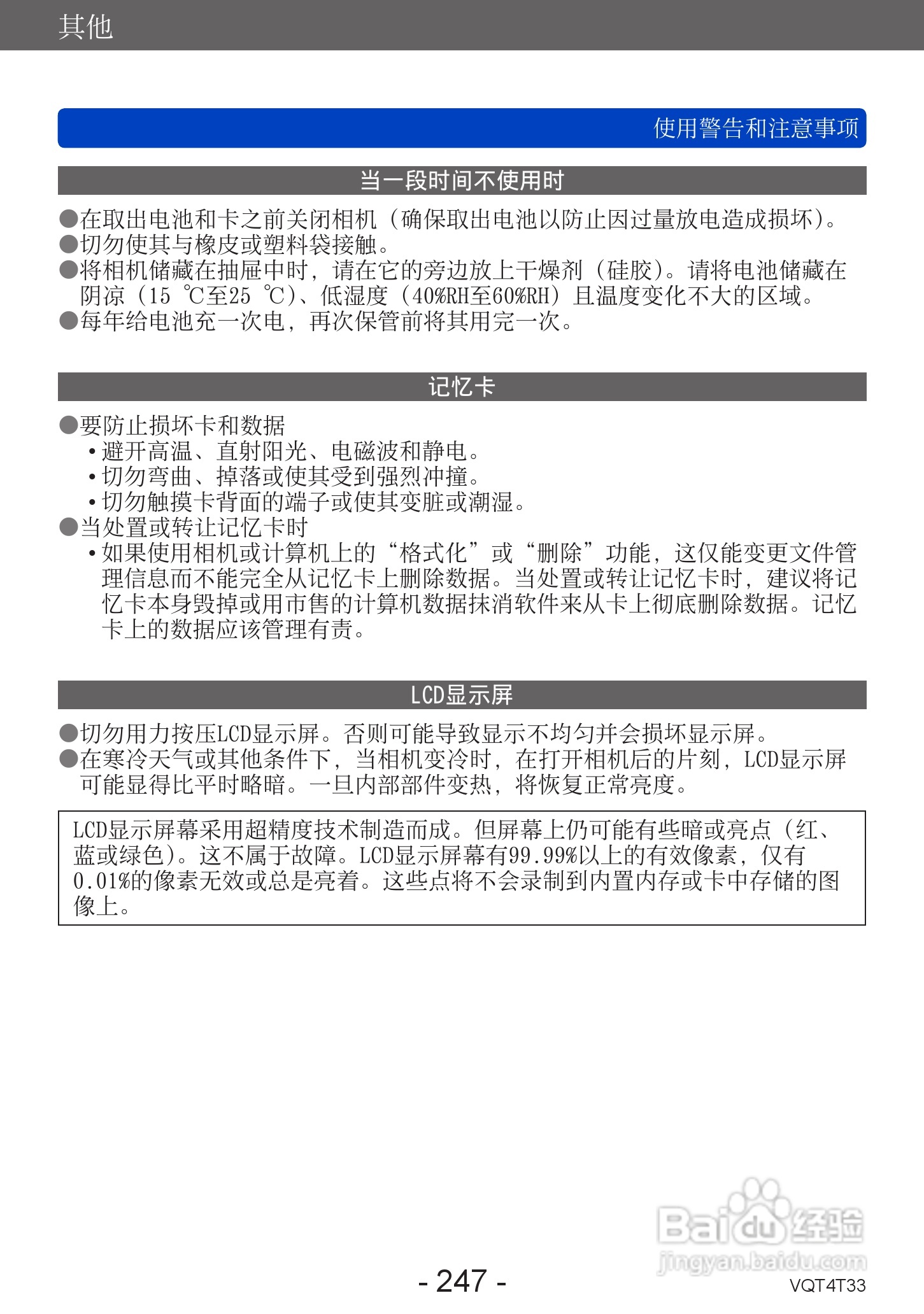
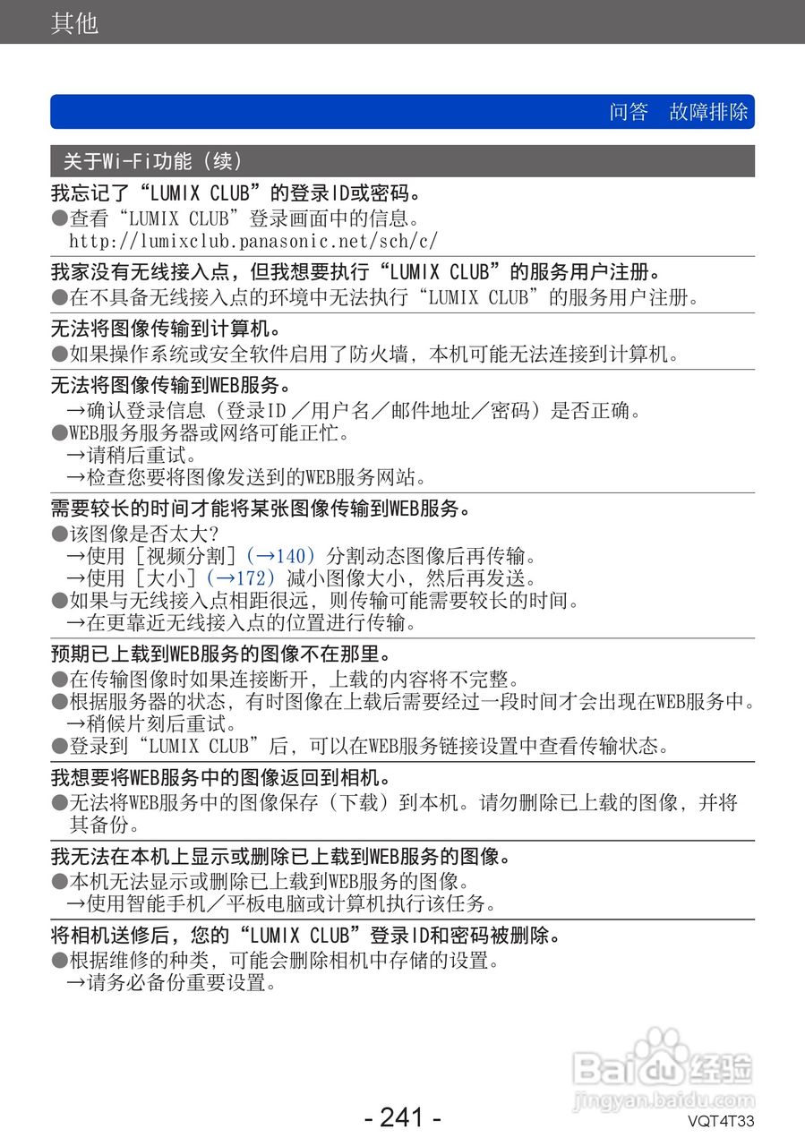
松下DMC-ZS30数码相机使用说明书:[25]
2026-04-22 21:53:10
本篇为《松下DMC-ZS30数码相机使用说明书》,主要介绍该产品的使用方法以及常见故障解决方案。
(共篇)
上一篇:
|
下一篇:
声明:
本网站引用、摘录或转载内容仅供网站访问者交流或参考,不代表本站立场,如存在版权或非法内容,请联系站长删除,联系邮箱:site.kefu@qq.com。
相关推荐
松下DMC-ZS30数码相机使用说明书:[24]
阅读量:108
松下DMC-ZS30数码相机使用说明书:[15]
阅读量:26
松下DMC-ZS30数码相机使用说明书:[13]
阅读量:101
数码相机fe-350wide使用说明
阅读量:63
数码相机维修教程
阅读量:39
猜你喜欢
面部发红怎么办
银屑病的治疗方法
炸豆腐怎么做好吃
怎么样才能学好英语
斑秃治疗最快的方法
儿歌大全
牙齿出血怎么回事
尿道炎是怎么引起的
猫品种大全及图片
比喻句大全
猜你喜欢
三国群英传5秘籍大全
简笔画图片大全可爱
邮箱号码大全
脸上长痘痘怎么治疗
米粉怎么冲
猕猴桃催熟方法
去螨虫的最有效方法
怎么化妆好看视频
工口里番库大全全彩
入党自传怎么写