指南生活
首页
美食营养
手工爱好
生活家居
返回
指南生活
首页
美食营养
游戏数码
手工爱好
生活家居
健康养生
运动户外
职场理财
情感交际
母婴教育
时尚美容
知识问答
生活知识
生活百科
搜索
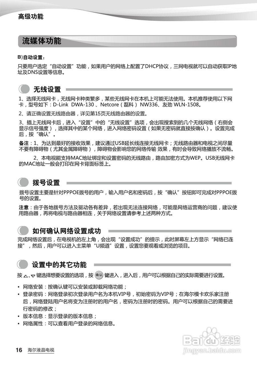
海尔LD32K3液晶彩电使用说明书:[2]
2026-03-27 17:03:39
/>
/>
/>
/>
/>
(共篇)
上一篇:
|
下一篇:
声明:
本网站引用、摘录或转载内容仅供网站访问者交流或参考,不代表本站立场,如存在版权或非法内容,请联系站长删除,联系邮箱:site.kefu@qq.com。
相关推荐
海尔LD32K3液晶彩电使用说明书:[3]
阅读量:174
海尔LD32K3液晶彩电使用说明书:[4]
阅读量:121
海尔LB32K3液晶彩电使用说明书:[3]
阅读量:182
海尔LK32K1液晶彩电使用说明书:[3]
阅读量:182
LG 32LD320-CA液晶彩电使用说明书:[3]
阅读量:48
猜你喜欢
珍珠疹怎么治疗
清华大学怎么样
草莓酱怎么吃
吃了紧急避孕药怀孕了怎么办
陆龟怎么养
怎么申请163邮箱
安惠产品怎么样
安徽理工大学怎么样
怎么用啤酒洗头
孩子发烧了怎么办
猜你喜欢
烤鸡腿怎么腌制
微信实名认证怎么弄
小说怎么下载
剑圣怎么玩
楼顶防水怎么做
袁天罡怎么死的
宋朝是怎么灭亡的
脸发红发烫是怎么回事
南京医科大学怎么样
ppt怎么加背景音乐