指南生活
首页
美食营养
手工爱好
生活家居
返回
指南生活
首页
美食营养
游戏数码
手工爱好
生活家居
健康养生
运动户外
职场理财
情感交际
母婴教育
时尚美容
知识问答
生活知识
生活百科
搜索
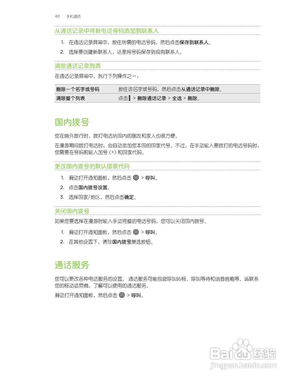
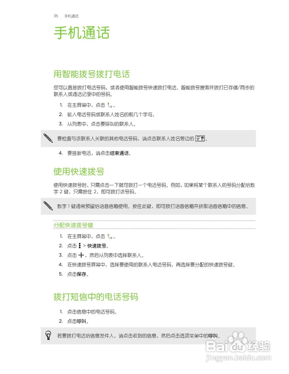
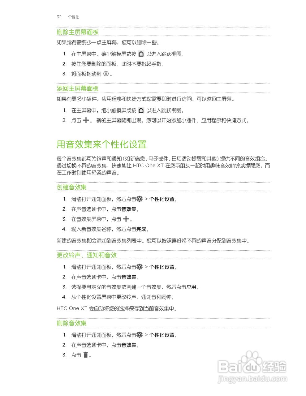
HTC One XT手机说明书:[4]
2026-04-24 03:32:36
(共篇)
上一篇:
|
下一篇:
声明:
本网站引用、摘录或转载内容仅供网站访问者交流或参考,不代表本站立场,如存在版权或非法内容,请联系站长删除,联系邮箱:site.kefu@qq.com。
相关推荐
HTC One XT手机说明书:[9]
阅读量:178
HTC One XT手机说明书:[13]
阅读量:188
htc vive 怎么用
阅读量:108
htcm8手机怎么强制关机
阅读量:97
htcvive减重版怎么区分
阅读量:31
猜你喜欢
如何把ppt做成视频
mod是什么意思
淘宝店铺标志怎么做
八月份是什么星座
开间是什么意思
鸡肋是什么意思
wey是什么车
逆战怎么退出战队
temp是什么意思
如何快速学习拼音
猜你喜欢
对生活的感悟作文
如何发微信红包
生活大爆炸第八季
2021年是什么生肖年
渡劫是什么意思
热血无赖怎么玩
口腔溃疡如何治疗
机车是什么意思
htc手机怎么截屏
如何卸载ie浏览器