指南生活
首页
美食营养
手工爱好
生活家居
返回
指南生活
首页
美食营养
游戏数码
手工爱好
生活家居
健康养生
运动户外
职场理财
情感交际
母婴教育
时尚美容
知识问答
生活知识
生活百科
搜索
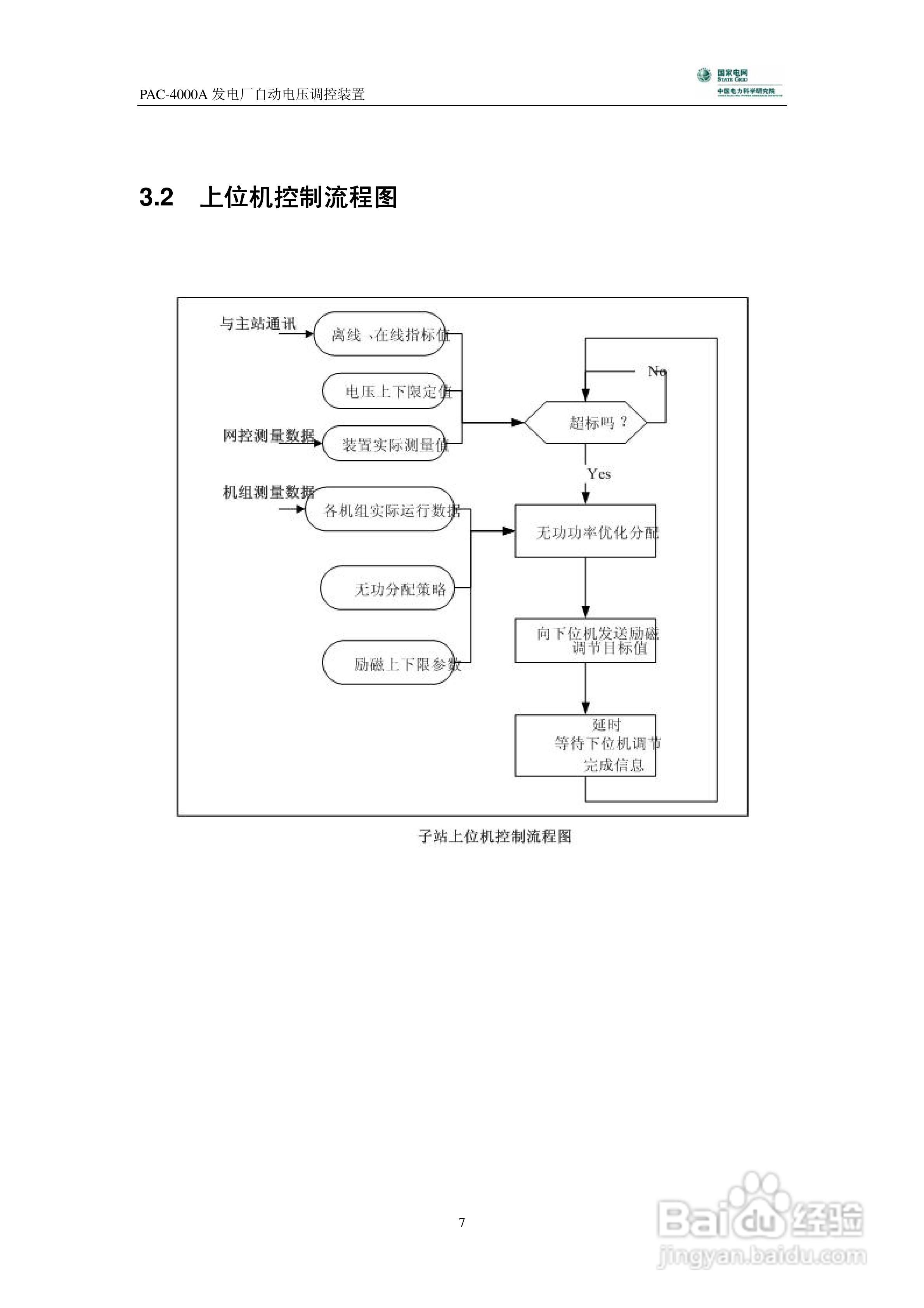
PAC-4000A发电厂自动电压调控装置技术说明书:[1]
2026-04-22 06:28:29
本篇为《PAC-4000A发电厂自动电压调控装置技术说明书》,主要介绍该产品的使用方法以及常见故障解决方案。
(共篇)
下一篇:
声明:
本网站引用、摘录或转载内容仅供网站访问者交流或参考,不代表本站立场,如存在版权或非法内容,请联系站长删除,联系邮箱:site.kefu@qq.com。
相关推荐
PAC-4000A发电厂自动电压调控装置技术说明书:[2]
阅读量:156
PAC的生产工艺
阅读量:30
pac线刷包解压方法
阅读量:81
Windows如何配置使用pac脚本
阅读量:109
IE设置pac文件
阅读量:155
猜你喜欢
独显是什么意思
勤能补拙的意思
安全期是什么意思
him是什么意思
忍耐的意思
forest是什么意思
朝三暮四的意思
彝读什么
嗦牛子是什么意思
见微知著的著是什么意思
猜你喜欢
polyester什么意思
dnf什么职业好玩
不知好歹的意思
手电筒什么牌子好
smell是什么意思
侥幸的意思
量力而行的意思
native是什么意思
通存通兑是什么意思
次元是什么意思