指南生活
首页
美食营养
手工爱好
生活家居
返回
指南生活
首页
美食营养
游戏数码
手工爱好
生活家居
健康养生
运动户外
职场理财
情感交际
母婴教育
时尚美容
知识问答
生活知识
搜索
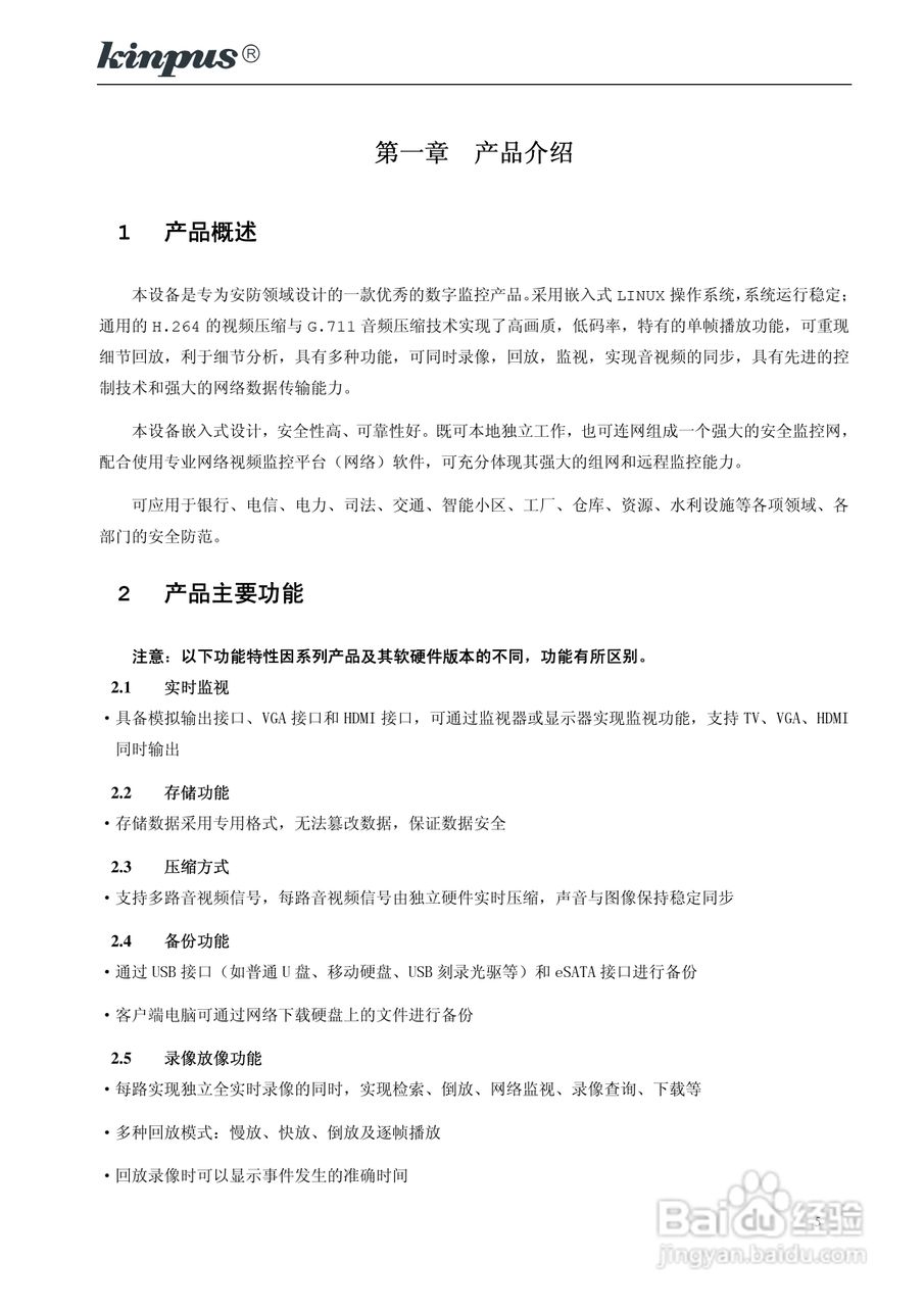
佳镨斯KP-CN2xxx系列嵌入式硬盘录像机使用说明书:[1]
2026-03-01 09:24:42
本篇为《佳镨斯KP-CN2xxx系列嵌入式硬盘录像机使用说明书》,主要介绍该产品的使用方法以及常见故障解决方案。
(共篇)
下一篇:
声明:
本网站引用、摘录或转载内容仅供网站访问者交流或参考,不代表本站立场,如存在版权或非法内容,请联系站长删除,联系邮箱:site.kefu@qq.com。
相关推荐
佳镨斯KP-CN2xxx系列嵌入式硬盘录像机使用说明书:[2]
阅读量:140
佳镨斯KP-CN34xx系列嵌入式硬盘录像机使用说明书:[10]
阅读量:105
佳镨斯KP-CN2xxx系列嵌入式硬盘录像机使用说明书:[5]
阅读量:185
佳镨斯KP-CN2xxx系列嵌入式硬盘录像机使用说明书:[12]
阅读量:138
佳镨斯KP-CN2xxx系列嵌入式硬盘录像机使用说明书:[8]
阅读量:152
猜你喜欢
腔梗是怎么回事
德亚牛奶怎么样
大蒜怎么腌制
王力宏和李云迪怎么回事
胎记怎么引起的
茶叶蛋怎么做
携号转网怎么操作
sd卡受损怎么修复
税负率怎么算
手机卡丢了怎么补办
猜你喜欢
钻石是怎么形成的
蛀牙怎么治疗
朋友圈怎么转发
为什么有些人怎么吃都不胖
马桶堵了怎么疏通
学生检讨书怎么写
挂面怎么煮
面包怎么做才松软好吃
眼霜怎么用
学分绩点怎么算