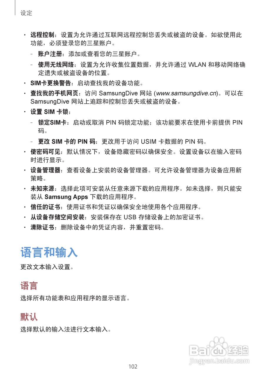
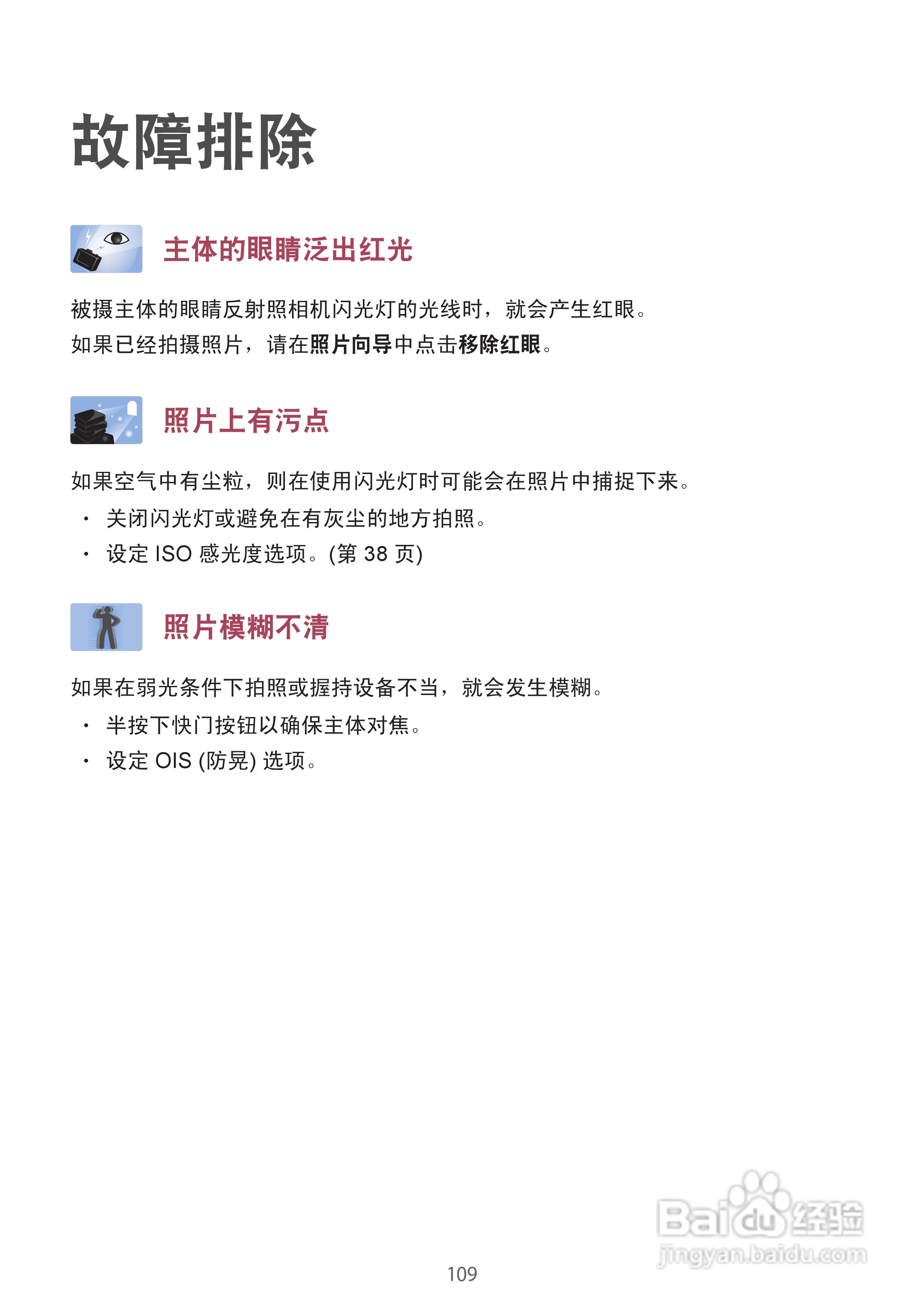
指南生活
首页
美食营养
手工爱好
生活家居
返回
指南生活
首页
美食营养
游戏数码
手工爱好
生活家居
健康养生
运动户外
职场理财
情感交际
母婴教育
时尚美容
搜索
三星EK-GC100手机说明书:[11]
2025-11-01 00:27:06
(共篇)
上一篇:
|
下一篇:
声明:
本网站引用、摘录或转载内容仅供网站访问者交流或参考,不代表本站立场,如存在版权或非法内容,请联系站长删除,联系邮箱:site.kefu@qq.com。
相关推荐
三星EK-GC100手机说明书:[10]
阅读量:95
JVC GZ-MC500E/EK DV机说明书:[2]
阅读量:151
ZQJ-230EK 氦质谱检漏仪使用说明书:[1]
阅读量:185
手机如何查看已连接wifi的密码
阅读量:176
ZQJ-230EK 氦质谱检漏仪使用说明书:[2]
阅读量:24
猜你喜欢
什么时候万圣节
oh my god什么意思
澳洲葡萄籽的功效与作用
line是什么意思
rp是什么意思
梦见蛇预示着什么
番禺有什么好玩的地方
自作自受的意思
什么是舍利
小孩满月送什么礼物
猜你喜欢
我的世界墨囊有什么用
电磁阀的作用
焦亚硫酸钠的作用
炯炯有神的意思
烧水壶什么牌子好
黄褐斑长什么样
给老人送什么礼物好
牛黄解毒片功效与作用
无可奈何的意思
谄媚是什么意思