指南生活
首页
美食营养
手工爱好
生活家居
返回
指南生活
首页
美食营养
游戏数码
手工爱好
生活家居
健康养生
运动户外
职场理财
情感交际
母婴教育
时尚美容
知识问答
生活知识
搜索
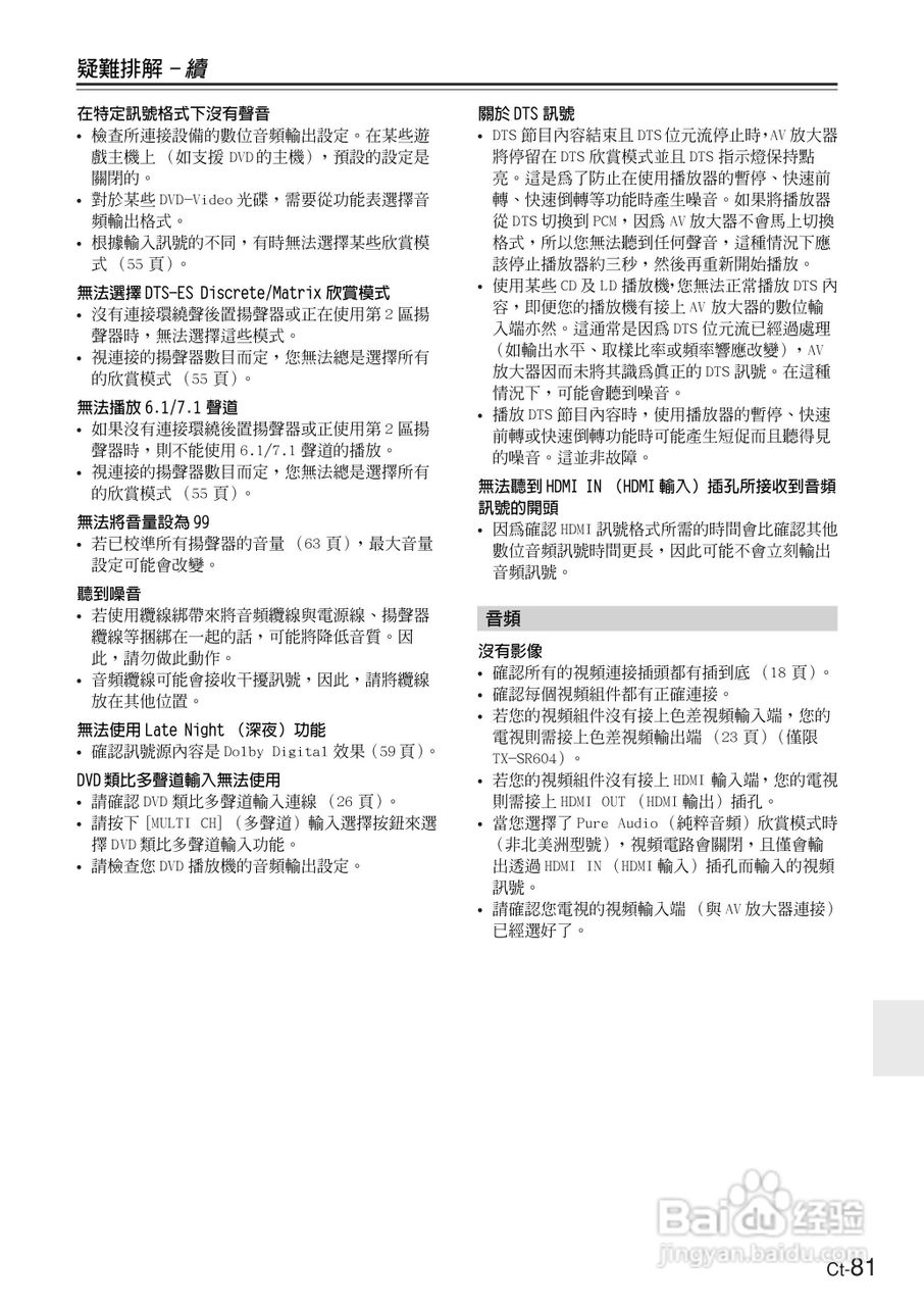
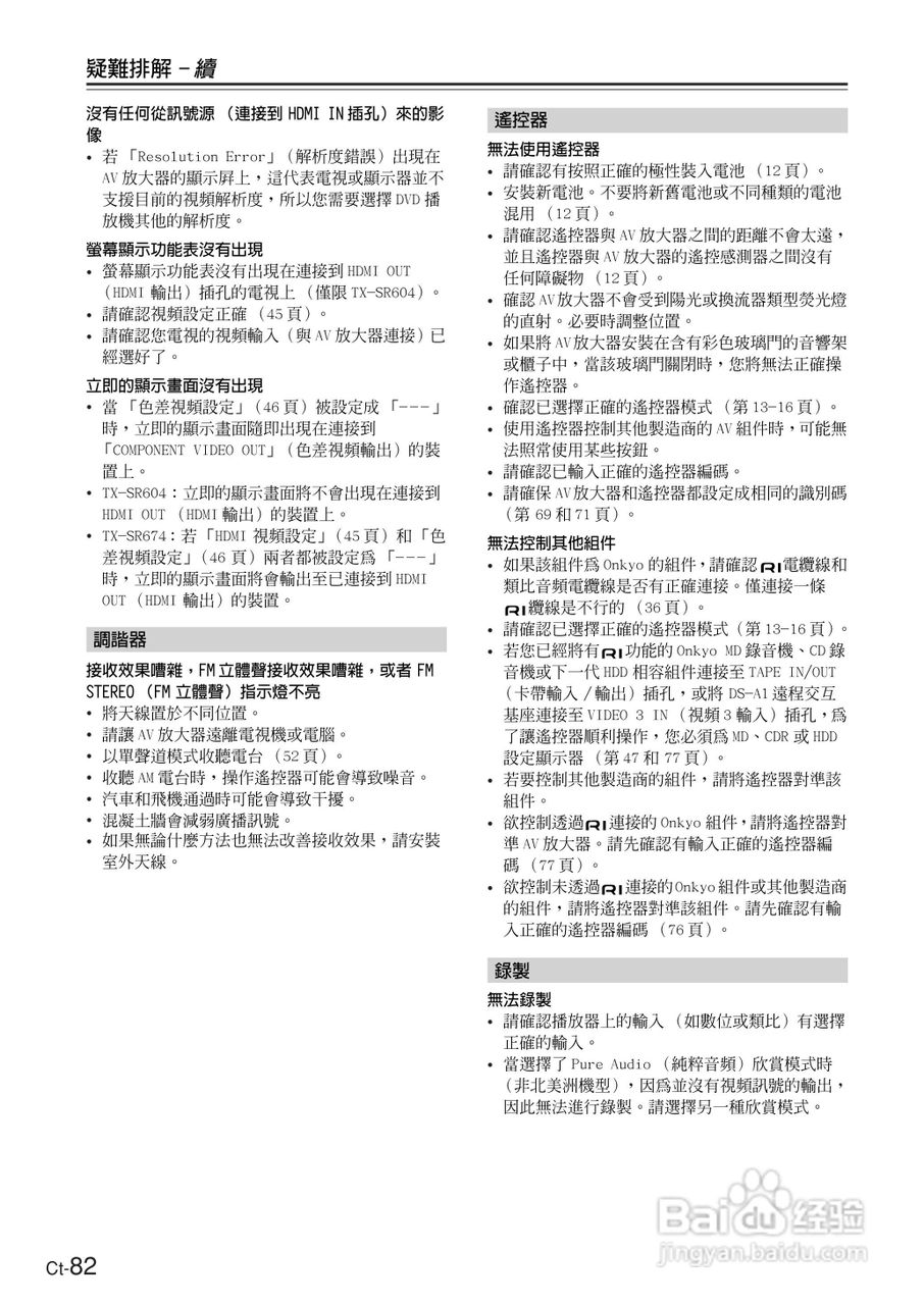
ONKYO TX-SR604放大器使用手册:[9]
2026-01-01 18:17:14
本篇为《ONKYO TX-SR604放大器使用手册》,主要介绍该产品的使用方法以及常见故障解决方案。
(共篇)
上一篇:
声明:
本网站引用、摘录或转载内容仅供网站访问者交流或参考,不代表本站立场,如存在版权或非法内容,请联系站长删除,联系邮箱:site.kefu@qq.com。
相关推荐
ONKYO TX-SR604放大器使用手册:[8]
阅读量:158
ONKYO TX-SR604放大器使用手册:[3]
阅读量:160
ONKYO TX-SR674AV放大器使用手册.:[9]
阅读量:31
ONKYO TX-SR674AV放大器使用手册.:[8]
阅读量:97
ONKYO TX-SR604放大器使用手册:[5]
阅读量:176
猜你喜欢
修辞手法是什么意思
见风使舵是什么意思
瀑布的意思
pdca是什么意思
什么粉底液遮瑕效果好
琳琅满目是什么意思
什么洗衣机性价比高
一清二白的意思
ability是什么意思
买烤箱要注意什么
猜你喜欢
重阳节祝福
perfect是什么意思
390分能上什么大学
什么是个人利益
魔兽电影什么时候上映
浓郁的意思
婚宴用什么酒
买什么笔记本电脑好
captain是什么意思
sophia什么意思