指南生活
首页
美食营养
手工爱好
生活家居
返回
指南生活
首页
美食营养
游戏数码
手工爱好
生活家居
健康养生
运动户外
职场理财
情感交际
母婴教育
时尚美容
知识问答
生活知识
搜索
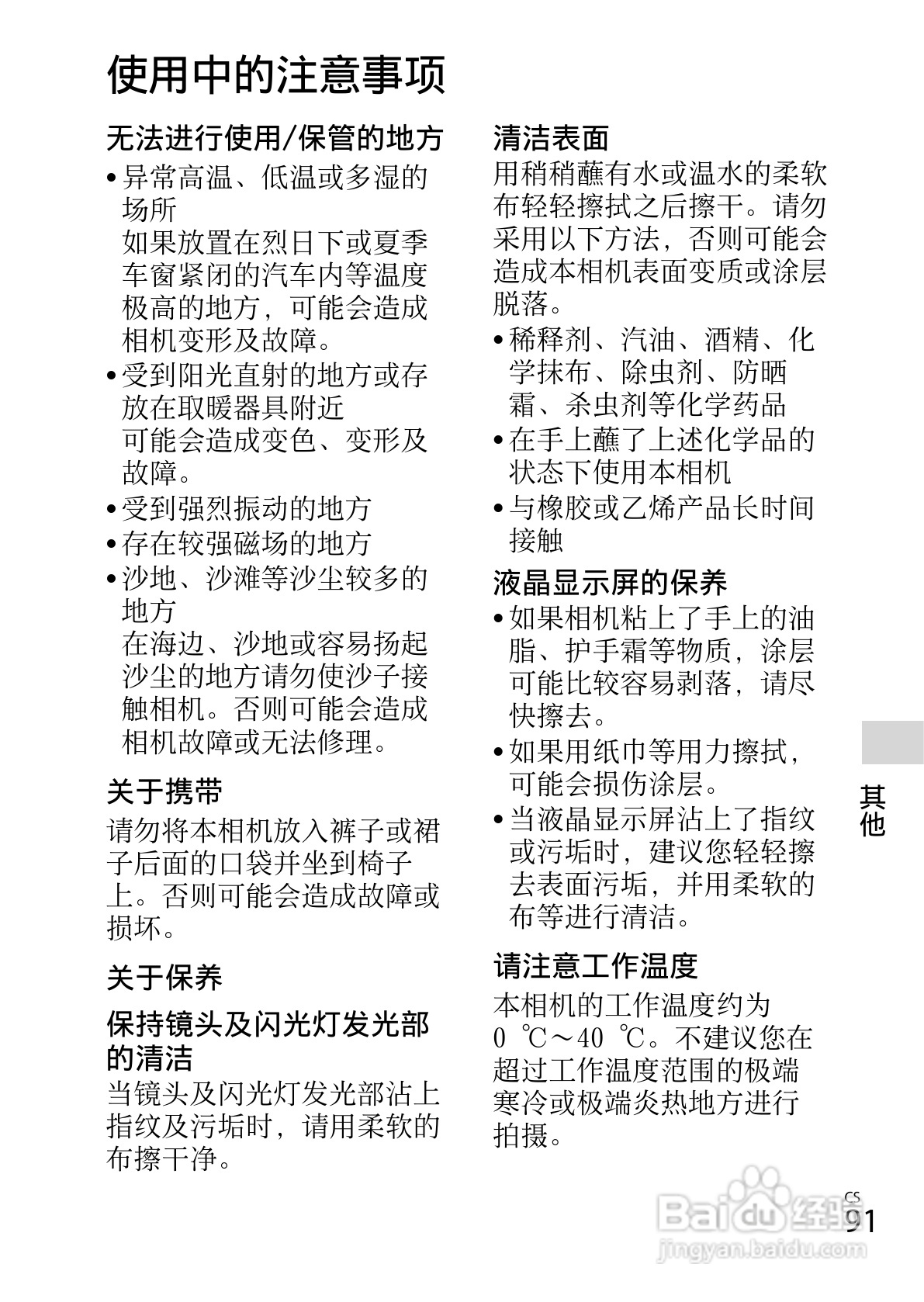
SONY索尼DSC-WX80数码相机说明书:[10]
2025-12-26 16:25:20
本篇为《SONY索尼DSC-WX80数码相机说明书》,主要介绍该产品的使用方法以及常见故障解决方案。
(共篇)
上一篇:
|
下一篇:
声明:
本网站引用、摘录或转载内容仅供网站访问者交流或参考,不代表本站立场,如存在版权或非法内容,请联系站长删除,联系邮箱:site.kefu@qq.com。
相关推荐
相机充电器指示灯不亮了怎么办
阅读量:37
如何把相机的照片直接传给手机
阅读量:178
D90单反相机电池怎么拆卸充电
阅读量:50
如何将相机里面的照片导出
阅读量:133
佳能相机连接手机教程
阅读量:176
猜你喜欢
人防车位是什么意思
党的群众路线是什么
天姥山位于什么地方
物理是什么
animal是什么意思
宕机是什么意思
下面腥臭味是什么回事
有什么好看的小说
什么是ppt
低血糖有什么症状
猜你喜欢
遗精是什么
文化是什么
9月1日是什么星座
什么是七夕节
四史指的是什么
中出什么意思
sync是什么意思车上的
离婚需要带什么证件
提前批需要什么条件
mark一下是什么意思