指南生活
首页
美食营养
手工爱好
生活家居
返回
指南生活
首页
美食营养
游戏数码
手工爱好
生活家居
健康养生
运动户外
职场理财
情感交际
母婴教育
时尚美容
知识问答
生活知识
生活百科
搜索
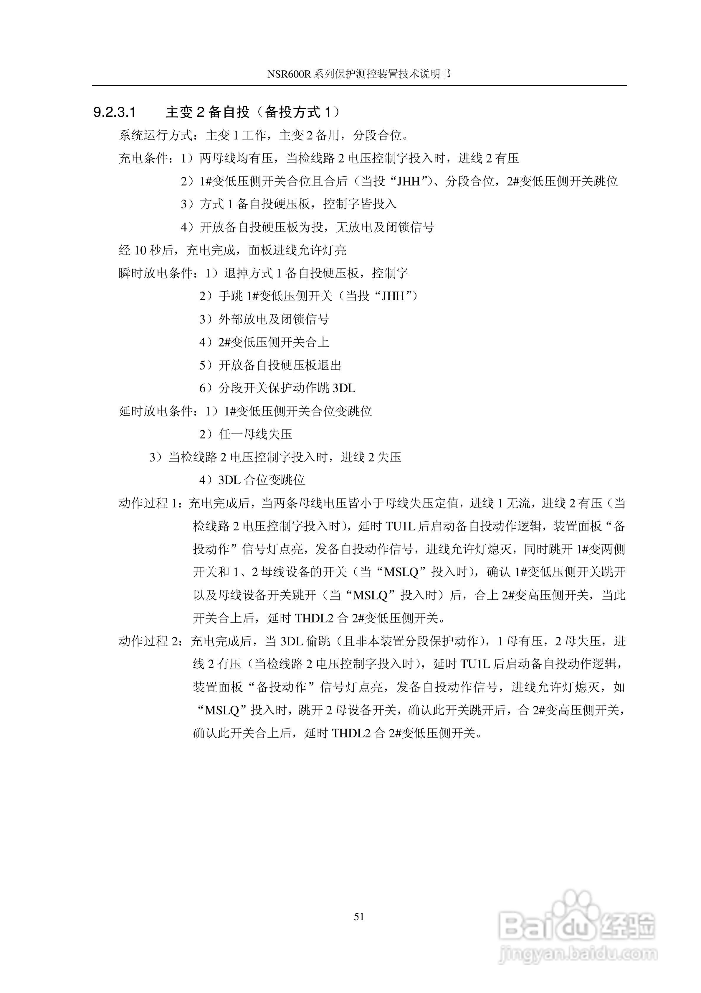
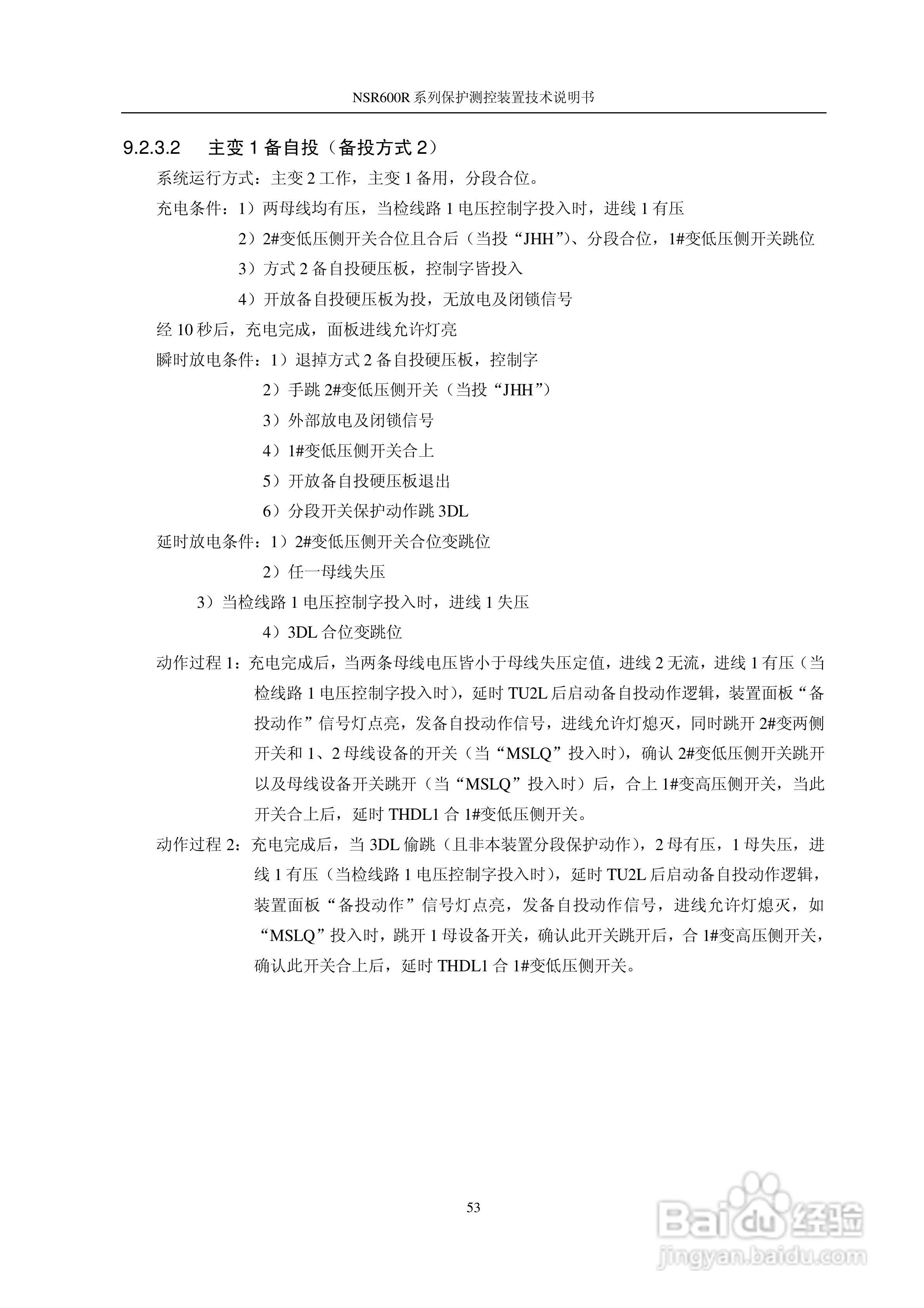
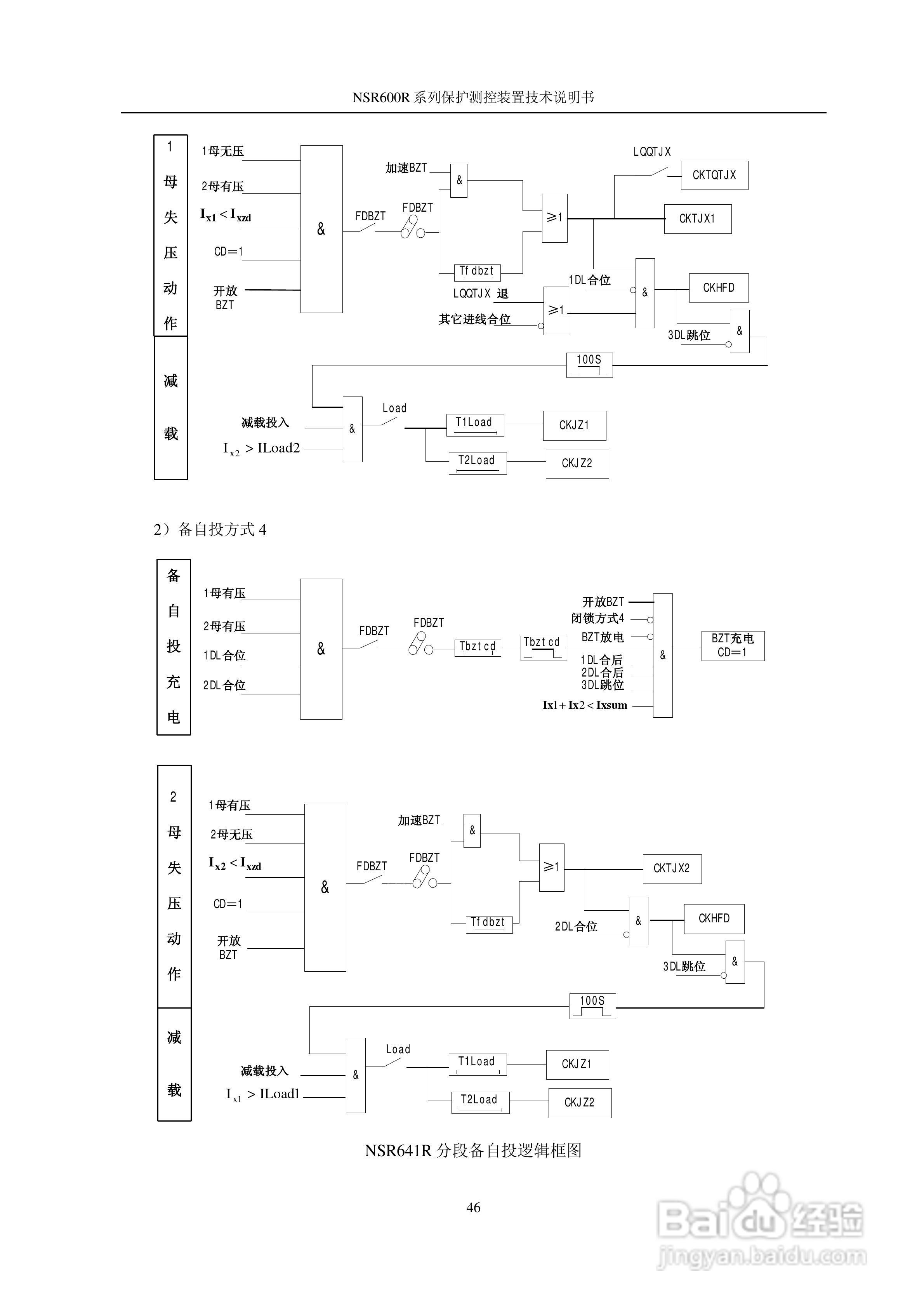
NSR645R中小型变压器保护测控装置说明书:[6]
2026-04-24 01:03:39
本篇为《NSR645R中小型变压器保护测控装置说明书》,主要介绍该产品的使用方法以及常见故障解决方案。
(共篇)
上一篇:
|
下一篇:
声明:
本网站引用、摘录或转载内容仅供网站访问者交流或参考,不代表本站立场,如存在版权或非法内容,请联系站长删除,联系邮箱:site.kefu@qq.com。
相关推荐
NSR645R中小型变压器保护测控装置说明书:[7]
阅读量:87
试验变压器操作方法
阅读量:92
变压器满负载的测试方法
阅读量:62
变压器有载分接开关测试仪操作方法
阅读量:71
变压器有载分接开关测试仪使用方法
阅读量:30
猜你喜欢
欧莱雅的护肤品怎么样
林内壁挂炉怎么样
惠州旅游景点哪里好玩
南澳岛旅游攻略
投简历邮件正文怎么写
电脑配置怎么升级
我可以变成鱼
怎么上facebook
欧睿宇邦橱柜怎么样
山东济南旅游景点
猜你喜欢
阿拉斯加可以穷养吗
杭州旅游攻略
磨了十年剑的我终于可以浪了
南疆旅游
南非旅游
雅思多少分可以出国
宝宝不喝奶瓶怎么办
孕妇可以吃泡面吗
二手车评估师怎么考
旅游形象大使