指南生活
首页
美食营养
手工爱好
生活家居
返回
指南生活
首页
美食营养
游戏数码
手工爱好
生活家居
健康养生
运动户外
职场理财
情感交际
母婴教育
时尚美容
知识问答
生活知识
搜索
奥林巴斯录音笔DM-1型使用说明书:[8]
2025-12-20 07:48:04
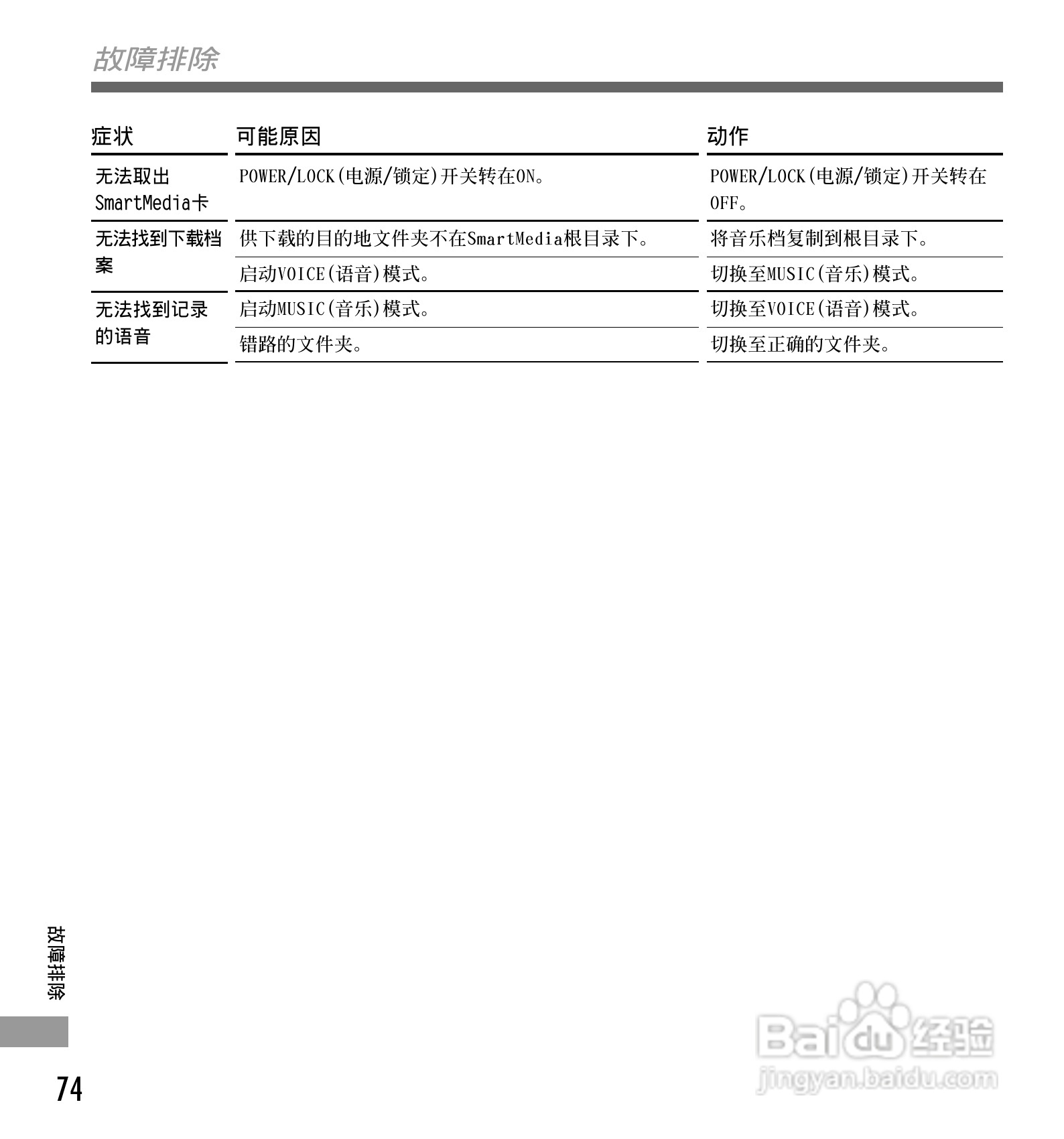
本篇为《奥林巴斯录音笔DM-1型使用说明书》,主要介绍该产品的使用方法以及常见故障解决方案。
(共篇)
上一篇:
声明:
本网站引用、摘录或转载内容仅供网站访问者交流或参考,不代表本站立场,如存在版权或非法内容,请联系站长删除,联系邮箱:site.kefu@qq.com。
相关推荐
奥林巴斯录音笔DM-1型使用说明书:[1]
阅读量:176
奥林巴斯录音笔DM-1型使用说明书:[2]
阅读量:31
奥林巴斯LS100录音笔测评
阅读量:163
使用说明书wf2651使用指南
阅读量:76
使用说明书封面怎么做
阅读量:117
猜你喜欢
坐飞机不能带什么
京东的京豆有什么用
ink是什么意思
夏天穿什么鞋
什么的我作文400字
胆怯的近义词是什么
心如止水是什么意思
渣渣是什么意思
36岁属什么
7月12日是什么节日
猜你喜欢
few是什么意思
skip是什么意思
不但而且是什么关系
走心是什么意思
什么是转基因食品
立秋节气的含义是什么
松花蛋不能和什么一起吃
3月25日是什么星座
club是什么意思
我还是从前那个少年是什么歌