指南生活
首页
美食营养
手工爱好
生活家居
返回
指南生活
首页
美食营养
游戏数码
手工爱好
生活家居
健康养生
运动户外
职场理财
情感交际
母婴教育
时尚美容
知识问答
生活知识
生活百科
搜索
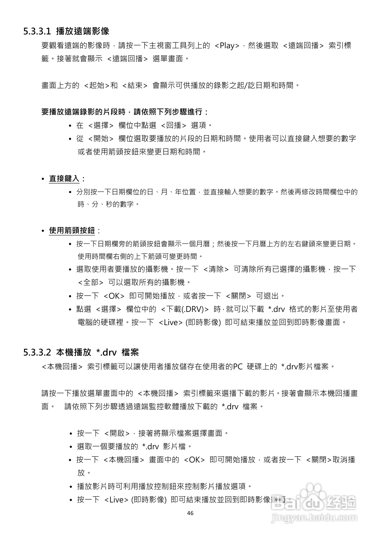
声宝DR-S1655型数位录放影机说明书:[3]
2026-05-23 17:09:47
(共篇)
上一篇:
声明:
本网站引用、摘录或转载内容仅供网站访问者交流或参考,不代表本站立场,如存在版权或非法内容,请联系站长删除,联系邮箱:site.kefu@qq.com。
相关推荐
声宝DR-S1655型数位录放影机说明书:[1]
阅读量:152
声宝DR-S0930/S1622型数位录放影机说明书:[3]
阅读量:158
声宝DR-S0423USB型数位录放影机说明书:[1]
阅读量:137
声宝DR-S0424型数位录放影机说明书:[1]
阅读量:143
声宝DR-S0930/S1622型数位录放影机说明书:[2]
阅读量:23
猜你喜欢
私募是什么意思
经历的意思
llc是什么意思
注会综合阶段考什么
侧目而视的意思
横冲直撞的意思
载歌载舞的载是什么意思
什么什么什么引
alexander什么意思
俑是什么意思
猜你喜欢
收款收据盖什么章
横七竖八的意思
股票什么时候开市
什么叫嵌入式系统
预收账款是什么意思
心声的意思
鑫的意思
leave是什么意思
voc是什么意思
什么去痘印