指南生活
首页
美食营养
手工爱好
生活家居
返回
指南生活
首页
美食营养
游戏数码
手工爱好
生活家居
健康养生
运动户外
职场理财
情感交际
母婴教育
时尚美容
知识问答
生活知识
搜索
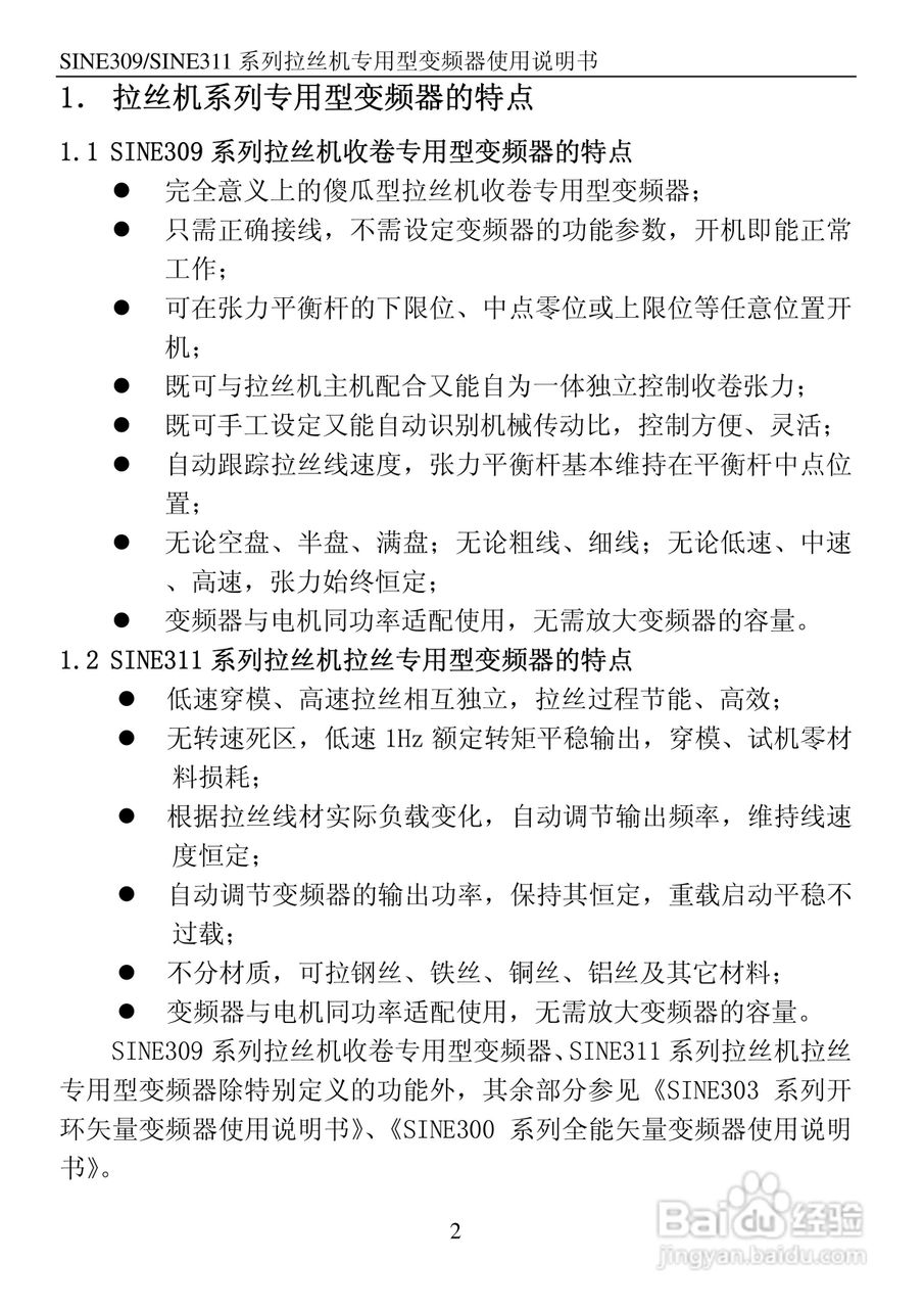
正弦(SINEE)SINE311-110变频器说明书:[1]
2025-12-26 12:59:51
本篇为《正弦(SINEE)SINE311-110变频器说明书》,主要介绍该产品的使用方法以及常见故障解决方案。
(共篇)
下一篇:
声明:
本网站引用、摘录或转载内容仅供网站访问者交流或参考,不代表本站立场,如存在版权或非法内容,请联系站长删除,联系邮箱:site.kefu@qq.com。
相关推荐
正弦(SINEE)SINE311-110变频器说明书:[2]
阅读量:94
正弦(SINEE)SINE303-400变频器说明书:[1]
阅读量:109
正弦(SINEE)SINE303-400变频器说明书:[4]
阅读量:82
正弦(SINEE)SINE303-400变频器说明书:[3]
阅读量:81
正弦(SINEE)SINE303-400变频器说明书:[2]
阅读量:30
猜你喜欢
偷什么不犯法
不必给我安慰何必怕我伤悲什么歌
ask是什么意思
ppe是什么意思啊
傀儡是什么意思
kcal是什么意思
k是什么单位
企业年金是什么
红加绿是什么颜色
正月十五是什么节日
猜你喜欢
温暖的近义词是什么
梦见厕所是什么意思
敏感是什么意思
烧碱是什么
死缓是什么意思
心脏疼痛是什么原因
彼此是什么意思
溢缴款是什么意思
271是什么意思
三个牛读什么