指南生活
首页
美食营养
手工爱好
生活家居
返回
指南生活
首页
美食营养
游戏数码
手工爱好
生活家居
健康养生
运动户外
职场理财
情感交际
母婴教育
时尚美容
知识问答
生活知识
搜索
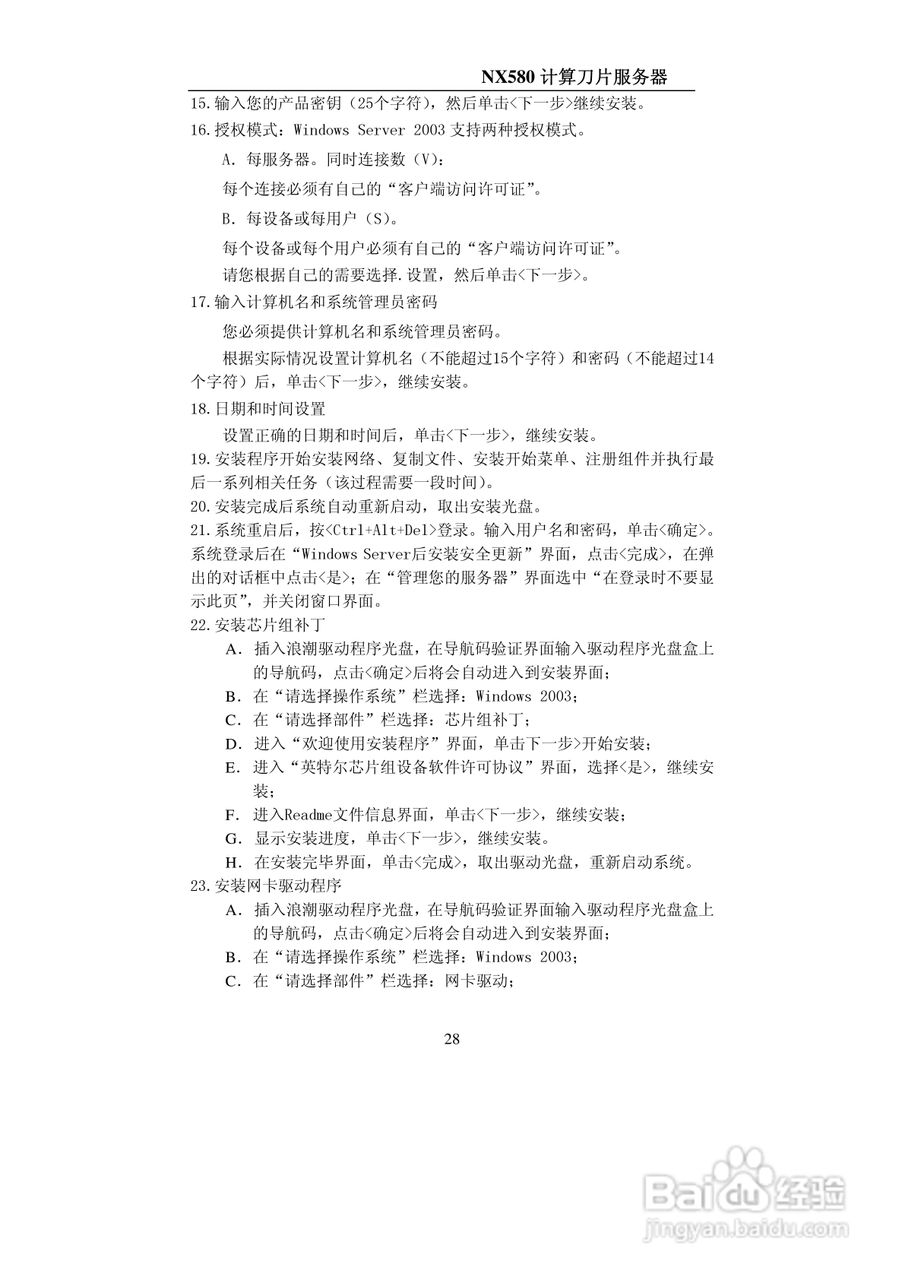
浪潮NX580计算刀片服务器使用说明书:[3]
2025-12-13 19:40:02
本篇为《浪潮NX580计算刀片服务器使用说明书》,主要介绍该产品的使用方法以及常见故障解决方案。
(共篇)
上一篇:
|
下一篇:
声明:
本网站引用、摘录或转载内容仅供网站访问者交流或参考,不代表本站立场,如存在版权或非法内容,请联系站长删除,联系邮箱:site.kefu@qq.com。
相关推荐
浪潮NX580计算刀片服务器使用说明书:[6]
阅读量:25
浪潮英信刀片服务器NX7140D用户手册说明书:[3]
阅读量:55
浪潮英信刀片服务器NX7140D用户手册说明书:[8]
阅读量:81
浪潮英信刀片服务器NX7140D用户手册说明书:[1]
阅读量:47
浪潮英信刀片服务器NX7140D用户手册说明书:[2]
阅读量:119
猜你喜欢
来例假肚子疼怎么缓解
匚怎么读
肚子疼怎么缓解
扁桃体肿大怎么办
脚后跟疼怎么治疗
阴道炎怎么治
什么什么为什么成语
新十万个为什么
方便面怎么做好吃
鸡蛋紫菜汤的做法
猜你喜欢
板栗的做法大全
犰狳怎么读
汤的家常做法
jpg格式图片怎么弄
我的世界盔甲架怎么做
无花果怎么吃
鸡蛋为什么捏不碎
糖醋排骨的做法 最正宗的做法
馄饨的做法大全
落枕了怎么办