指南生活
首页
美食营养
手工爱好
生活家居
返回
指南生活
首页
美食营养
游戏数码
手工爱好
生活家居
健康养生
运动户外
职场理财
情感交际
母婴教育
时尚美容
知识问答
生活知识
生活百科
搜索
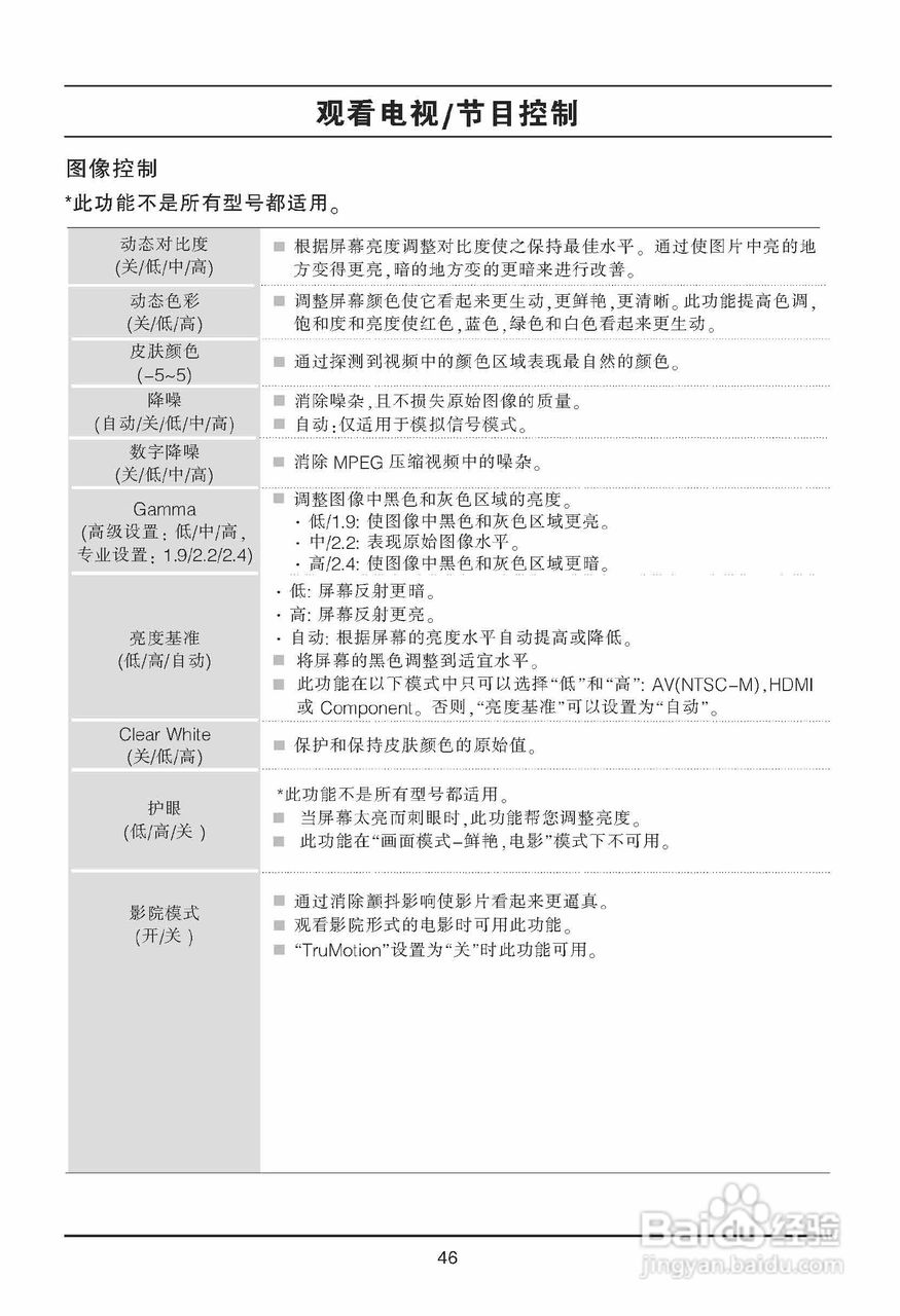
LG 55LD650-CC液晶彩电使用说明书:[5]
2026-04-24 12:24:18
(共篇)
上一篇:
|
下一篇:
声明:
本网站引用、摘录或转载内容仅供网站访问者交流或参考,不代表本站立场,如存在版权或非法内容,请联系站长删除,联系邮箱:site.kefu@qq.com。
相关推荐
LG 42LD650-CC液晶彩电使用说明书:[5]
阅读量:81
LG 42LD650-CC液晶彩电使用说明书:[6]
阅读量:159
LG 42LD650-CC液晶彩电使用说明书:[1]
阅读量:44
LG 47LD650-CC液晶彩电使用说明书:[8]
阅读量:163
使用说明书封面怎么做
阅读量:178
猜你喜欢
公务员常识40000道
确确实实的近义词
苏州博物馆图片
天津自然博物馆
qq昵称怎么改
word页眉横线怎么添加
日系发型
沉思近义词
东方爱婴怎么样
眼结石是怎么形成的
猜你喜欢
电子商务专业怎么样
炖鸡汤怎么做
蹑手蹑脚的近义词
热感冒
健康状况怎么填写
经常感冒是怎么回事
紧急的近义词
考前紧张怎么办
淘宝分销商怎么做
墨粉盒怎么加粉