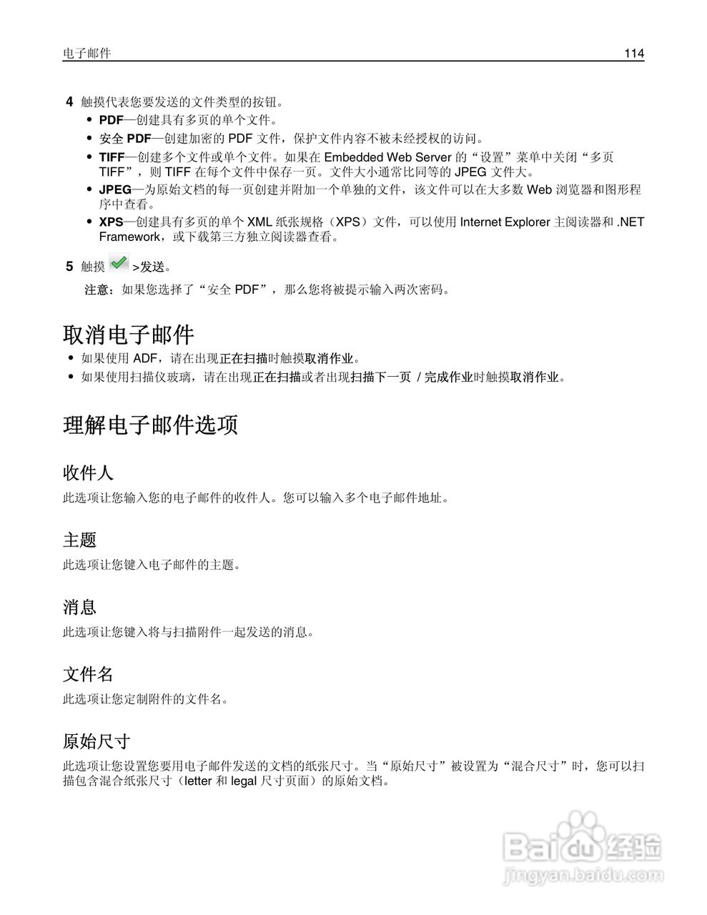
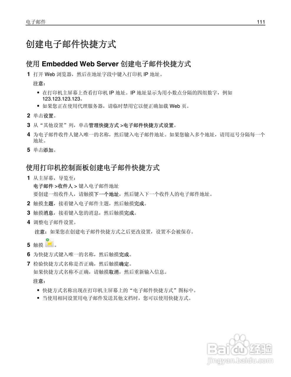
指南生活
首页
美食营养
手工爱好
生活家居
返回
指南生活
首页
美食营养
游戏数码
手工爱好
生活家居
健康养生
运动户外
职场理财
情感交际
母婴教育
时尚美容
知识问答
生活知识
搜索
利盟MX812彩色打印机说明书:[12]
2026-01-12 01:41:41
本篇为《利盟MX812彩色打印机说明书》,主要介绍该产品的使用方法以及常见故障解决方案。
(共篇)
上一篇:
|
下一篇:
声明:
本网站引用、摘录或转载内容仅供网站访问者交流或参考,不代表本站立场,如存在版权或非法内容,请联系站长删除,联系邮箱:site.kefu@qq.com。
相关推荐
利盟MX812彩色打印机说明书:[20]
阅读量:101
利盟MX812彩色打印机说明书:[30]
阅读量:103
彩色打印机如何换墨
阅读量:145
彩色打印机怎么打印黑白图片
阅读量:129
彩色打印机怎么打印黑白
阅读量:34
猜你喜欢
螭吻怎么读
西兰花怎么洗
手机怎么贴膜
八宝粥怎么煮
切完辣椒后手很辣怎么办快速缓解
大骨头怎么做好吃
血小板低了怎么办
小腹坠胀疼痛是怎么回事
净资产怎么算
唇炎怎么办
猜你喜欢
腿短怎么办
痒怎么办
阿里斯顿热水器怎么样
手脚冰凉怕冷是什么原因怎么调理
欧普开关插座怎么样
手脚麻木怎么办
大便干燥怎么办拉不出来怎么办
cad怎么标注文字
cad怎么画角度
ipad密码忘了怎么办