指南生活
首页
美食营养
手工爱好
生活家居
返回
指南生活
首页
美食营养
游戏数码
手工爱好
生活家居
健康养生
运动户外
职场理财
情感交际
母婴教育
时尚美容
搜索
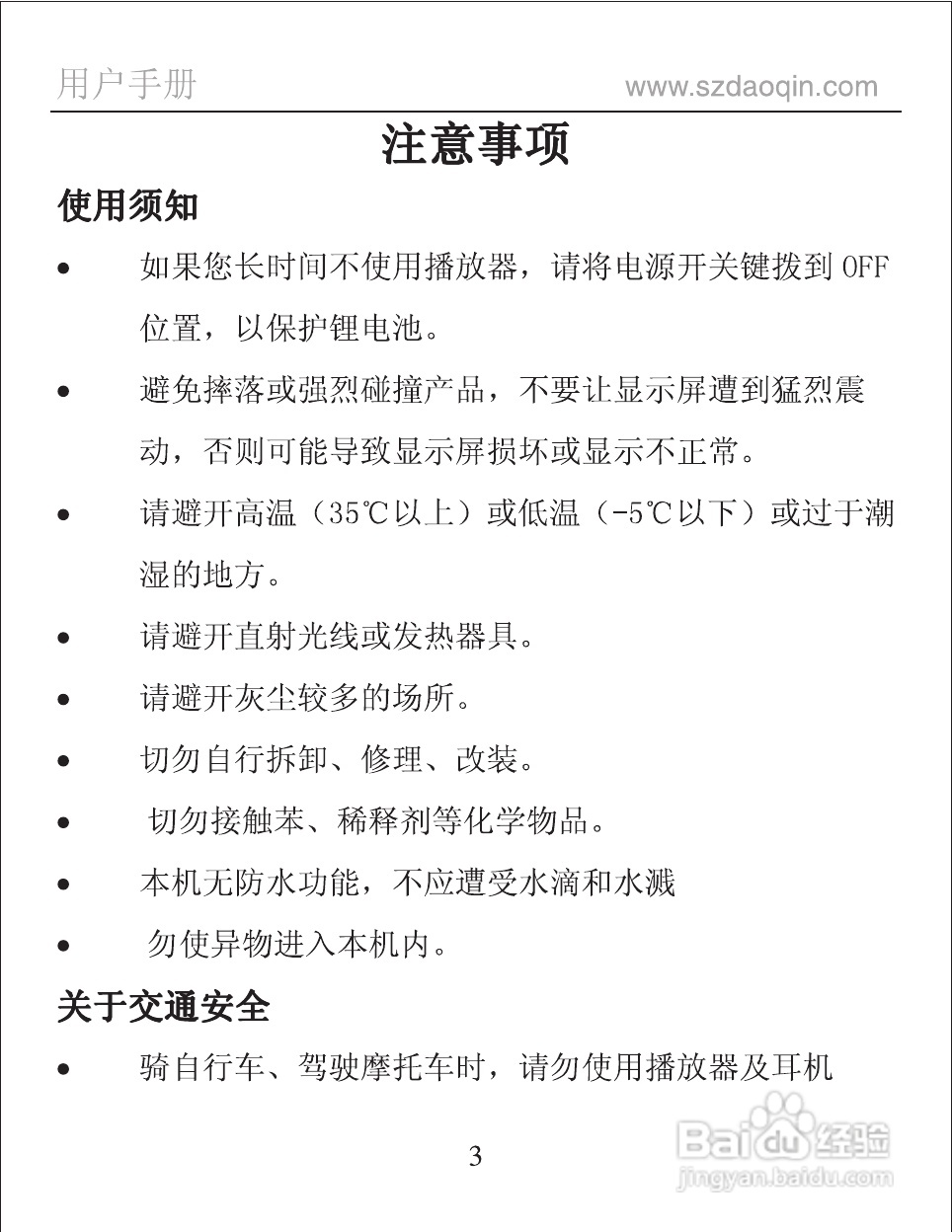
道勤SS-501数码播放器使用说明书:[1]
2025-10-24 04:29:29
本篇为《道勤SS-501数码播放器使用说明书》,主要介绍该产品的使用方法以及常见故障解决方案。
(共篇)
下一篇:
声明:
本网站引用、摘录或转载内容仅供网站访问者交流或参考,不代表本站立场,如存在版权或非法内容,请联系站长删除,联系邮箱:site.kefu@qq.com。
相关推荐
道勤SS-610数码播放器使用说明书:[1]
阅读量:48
道勤SS-610数码播放器使用说明书:[2]
阅读量:148
道勤SS-610数码播放器使用说明书:[3]
阅读量:27
道勤SS950数码播放器使用说明书:[1]
阅读量:84
使用说明书封面怎么做
阅读量:107
猜你喜欢
崩漏是什么意思
闭环是什么意思
累得什么填词语
拷贝是什么意思
1984年属什么生肖
8月27日是什么星座
轻轻地什么
1970年属什么生肖
三头六臂是什么生肖
purple是什么意思
猜你喜欢
荷花什么时候开花
黑色裤子配什么颜色上衣
fbi是什么
肾盂分离是什么意思
什么是石女
可歌可泣什么意思
limit是什么意思
什么是中元节
劳动者依法享有什么就业的权利
性生活是什么