指南生活
首页
美食营养
手工爱好
生活家居
返回
指南生活
首页
美食营养
游戏数码
手工爱好
生活家居
健康养生
运动户外
职场理财
情感交际
母婴教育
时尚美容
知识问答
生活知识
搜索
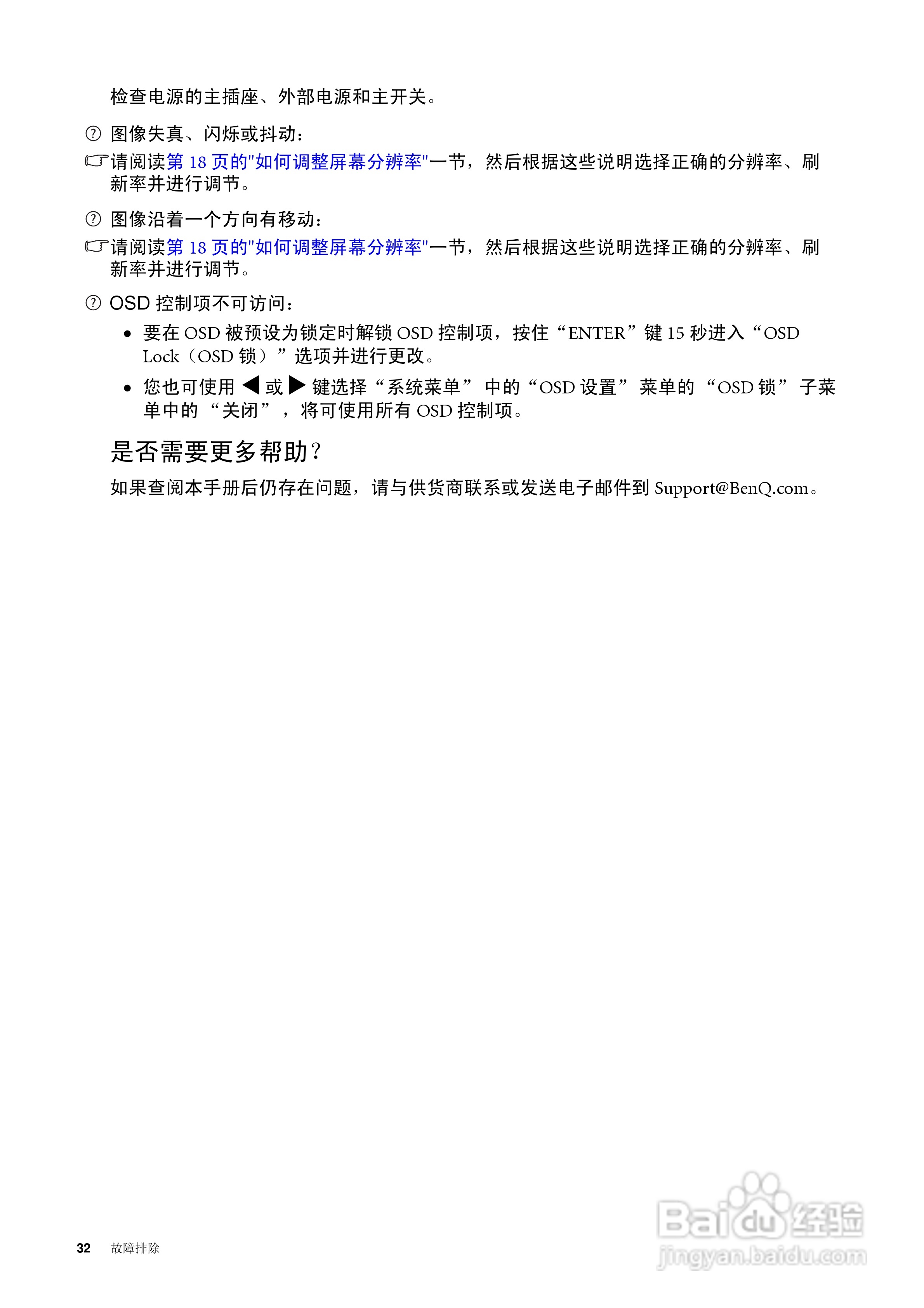
明基FP93GX+液晶显示器使用说明书:[4]
2025-12-28 04:52:04
/>
(共篇)
上一篇:
声明:
本网站引用、摘录或转载内容仅供网站访问者交流或参考,不代表本站立场,如存在版权或非法内容,请联系站长删除,联系邮箱:site.kefu@qq.com。
相关推荐
明基FP93GX液晶显示器使用说明书:[4]
阅读量:151
明基FP93GX液晶显示器使用说明书:[1]
阅读量:74
液晶显示器如何消磁
阅读量:115
明基FP93GX+液晶显示器使用说明书:[3]
阅读量:148
明基FP93GX液晶显示器使用说明书:[2]
阅读量:72
猜你喜欢
如何提高性能力
泰迪犬怎么养
5月21日是什么星座
农家子的古代科举生活
如何让电脑变快
fda认证是什么意思
如何建立自信心
染发膏弄到脸上怎么洗
姨妈后现代生活
喉咙干燥是什么原因
猜你喜欢
如何查看电脑系统
美女生活照片
机油级别怎么分
小孩拉稀屎怎么办
穿越农妇好生活
微笑面对生活演讲稿
如何卸载
如何更新显卡驱动
30米生活防水
如何看股票k线图