指南生活
首页
美食营养
手工爱好
生活家居
返回
指南生活
首页
美食营养
游戏数码
手工爱好
生活家居
健康养生
运动户外
职场理财
情感交际
母婴教育
时尚美容
知识问答
生活知识
生活百科
搜索
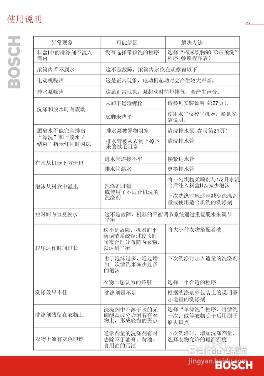
博世洗衣机(WFC40810)说明:[3]
2026-05-02 18:51:55
(共篇)
上一篇:
|
下一篇:
声明:
本网站引用、摘录或转载内容仅供网站访问者交流或参考,不代表本站立场,如存在版权或非法内容,请联系站长删除,联系邮箱:site.kefu@qq.com。
相关推荐
大成罗克尼橱柜的安装过程
阅读量:74
开放式厨房装修出来好看吗?开放式厨房设计原则
阅读量:35
如何清洁墙面
阅读量:56
施工前要准备好卫浴洁具
阅读量:102
选购冰箱需谨慎,买的贵不如买得好!
阅读量:46
猜你喜欢
杏鲍菇怎么做好吃
家常饼怎样烙才松软
晒干的鱼怎么做好吃
宫颈糜烂治疗方法
我的世界图片大全
淘米水洗脸的正确方法
腌黄瓜的做法大全家常
耕升显卡怎么样
最有效的减肥方法
腰疼最快缓解方法
猜你喜欢
红烧肘子的家常做法
炒白菜的家常做法
家常素菜
海参小米粥的家常做法
凤凰古城怎么去
酷开电视怎么样
qq异地登录怎么解除
苹果手机怎么下载电影
咸鱼怎么做好吃
我的世界狼怎么驯服