指南生活
首页
美食营养
手工爱好
生活家居
返回
指南生活
首页
美食营养
游戏数码
手工爱好
生活家居
健康养生
运动户外
职场理财
情感交际
母婴教育
时尚美容
知识问答
生活知识
生活百科
搜索
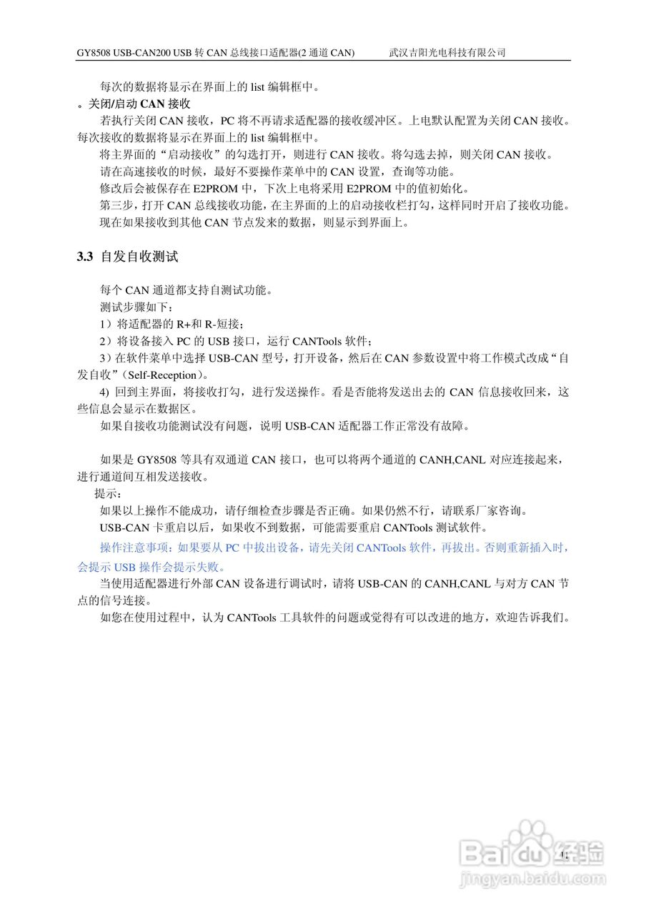
吉阳光电GY8508 USB-CAN200 CAN总线适配器用户使用说:[2]
2026-04-04 00:12:46
本篇为《吉阳光电GY8508 USB-CAN200 CAN总线适配器用户使用说》,主要介绍该产品的使用方法以及常见故障解决方案。
(共篇)
上一篇:
|
下一篇:
声明:
本网站引用、摘录或转载内容仅供网站访问者交流或参考,不代表本站立场,如存在版权或非法内容,请联系站长删除,联系邮箱:site.kefu@qq.com。
相关推荐
吉阳光电GY8508 USB-CAN200 CAN总线适配器用户使用说:[1]
阅读量:164
吉阳光电GY8505 以太网转总线接口适配器用户使用说明:[2]
阅读量:136
USB-CAN-2A总线接口适配器驱动安装步骤
阅读量:40
GC:usb转can usb转can模块 can bus总线
阅读量:166
CAN总线技术CAN总线与USNCAN的接线方法
阅读量:32
猜你喜欢
财位放什么好
什么是世博会
tips是什么意思
srs是什么意思
赫赫有名的意思
但愿人长久千里共婵娟的婵娟是什么意思
风花雪月是什么意思
lamb是什么意思
中国位于什么半球
前赴后继的意思
猜你喜欢
后裔是什么意思
改姓名需要什么手续
秋天喝什么茶
龌龊是什么意思
错车道是什么意思
usually是什么意思
人才济什么
吃胶原蛋白有什么好处
lot是什么意思
回锅肉什么意思