指南生活
首页
美食营养
手工爱好
生活家居
返回
指南生活
首页
美食营养
游戏数码
手工爱好
生活家居
健康养生
运动户外
职场理财
情感交际
母婴教育
时尚美容
知识问答
生活知识
生活百科
搜索
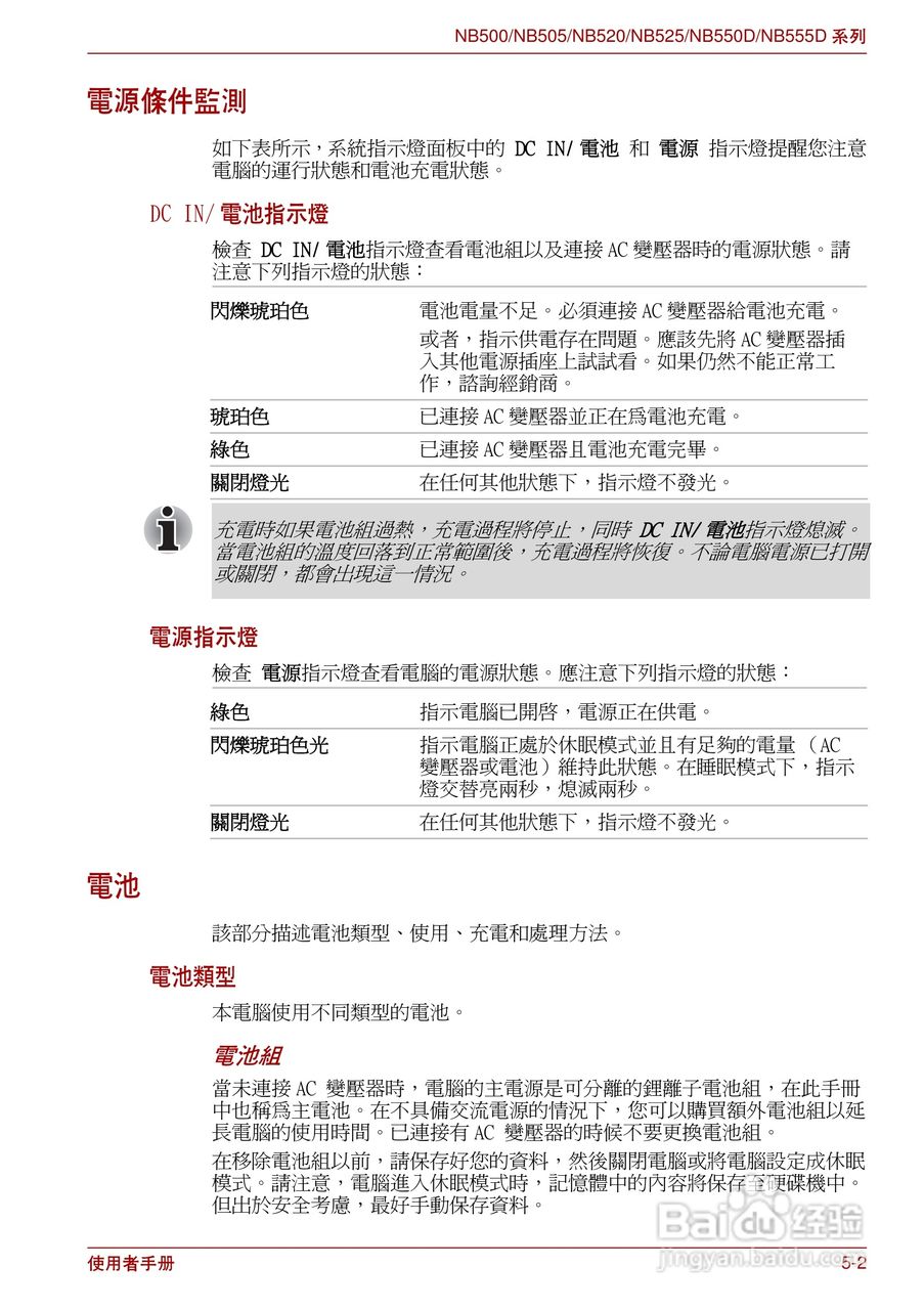
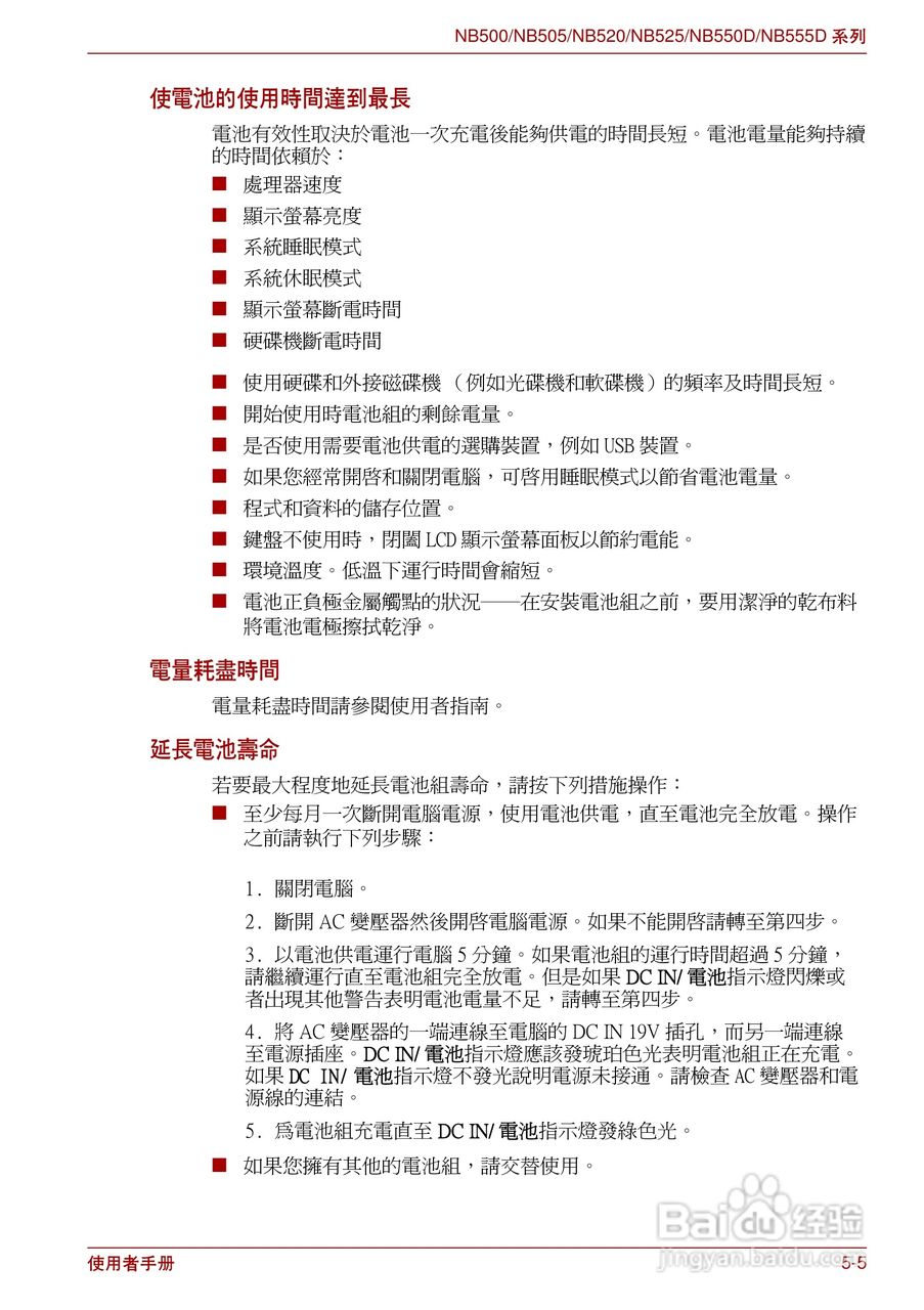
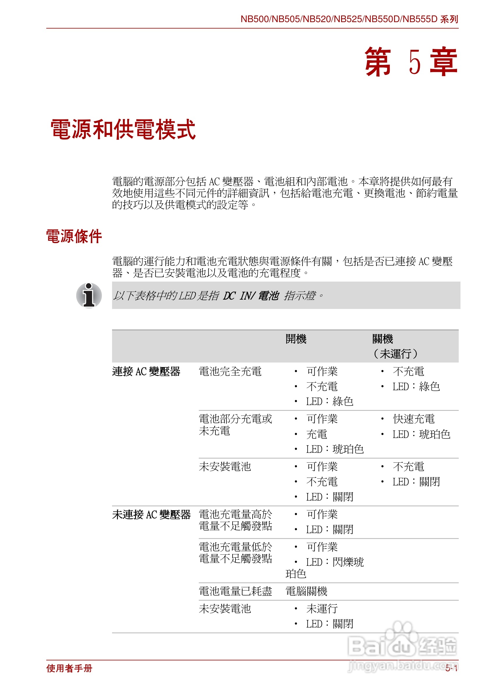
东芝NB500笔记本电脑使用说明书:[8]
2026-04-18 04:29:25
本篇为《东芝NB500笔记本电脑使用说明书》,主要介绍该产品的使用方法以及常见故障解决方案。
(共篇)
上一篇:
|
下一篇:
声明:
本网站引用、摘录或转载内容仅供网站访问者交流或参考,不代表本站立场,如存在版权或非法内容,请联系站长删除,联系邮箱:site.kefu@qq.com。
相关推荐
东芝NB500笔记本电脑使用说明书:[12]
阅读量:74
笔记本电脑如何连接wifi
阅读量:61
笔记本电脑开机黑屏怎么办
阅读量:170
笔记本电脑摄像头如何打开
阅读量:86
笔记本电脑开不了机怎么处理
阅读量:120
猜你喜欢
胸口刺疼是怎么回事
油蜡皮是什么皮
新鞋子磨脚后跟怎么办
梧州学院怎么样
jeep牧马人怎么样
公司欠款不还怎么办
苦丁茶有什么作用和功效
伪废材的星际生活
如何包书皮
兴化400生活网
猜你喜欢
如何选购空调
tnt是什么意思
如何设置u盘启动
如何管理好班级
三月是什么星座
齐刘海怎么扎好看
伦敦生活第一季
如何调电脑屏幕亮度
悠然乡村生活
老婆的秘书生活