指南生活
首页
美食营养
手工爱好
生活家居
返回
指南生活
首页
美食营养
游戏数码
手工爱好
生活家居
健康养生
运动户外
职场理财
情感交际
母婴教育
时尚美容
知识问答
生活知识
生活百科
搜索
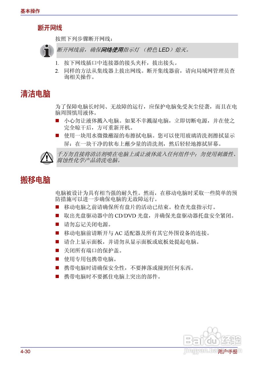
东芝Satellite A200笔记本电脑使用说明书:[11]
2026-04-25 20:59:35
本篇为《东芝Satellite A200笔记本电脑使用说明书》,主要介绍该产品的使用方法以及常见故障解决方案。
(共篇)
上一篇:
|
下一篇:
声明:
本网站引用、摘录或转载内容仅供网站访问者交流或参考,不代表本站立场,如存在版权或非法内容,请联系站长删除,联系邮箱:site.kefu@qq.com。
相关推荐
东芝Satellite A200笔记本电脑使用说明书:[14]
阅读量:69
东芝Satellite A200笔记本电脑使用说明书:[16]
阅读量:35
笔记本电脑摄像头如何打开
阅读量:154
笔记本电脑如何连接wifi
阅读量:159
笔记本电脑开机黑屏怎么办
阅读量:66
猜你喜欢
我的世界法杖怎么做
怎样减肥最快最有效
失落城堡攻略
油性皮肤怎么护理
食物减肥
失落之城攻略
仙剑奇侠传5攻略
三国志曹操传攻略
注册会计师科目搭配
红烧茄子怎么做好吃
猜你喜欢
云南旅游景点攻略自由行
额头纹怎么消除
短裤怎么说
使命召唤8攻略
.mat文件怎么打开
韩后怎么样
流星蝴蝶剑攻略
前任攻略3
北京简介
厦门土楼旅游攻略