指南生活
首页
美食营养
手工爱好
生活家居
返回
指南生活
首页
美食营养
游戏数码
手工爱好
生活家居
健康养生
运动户外
职场理财
情感交际
母婴教育
时尚美容
知识问答
生活知识
生活百科
搜索
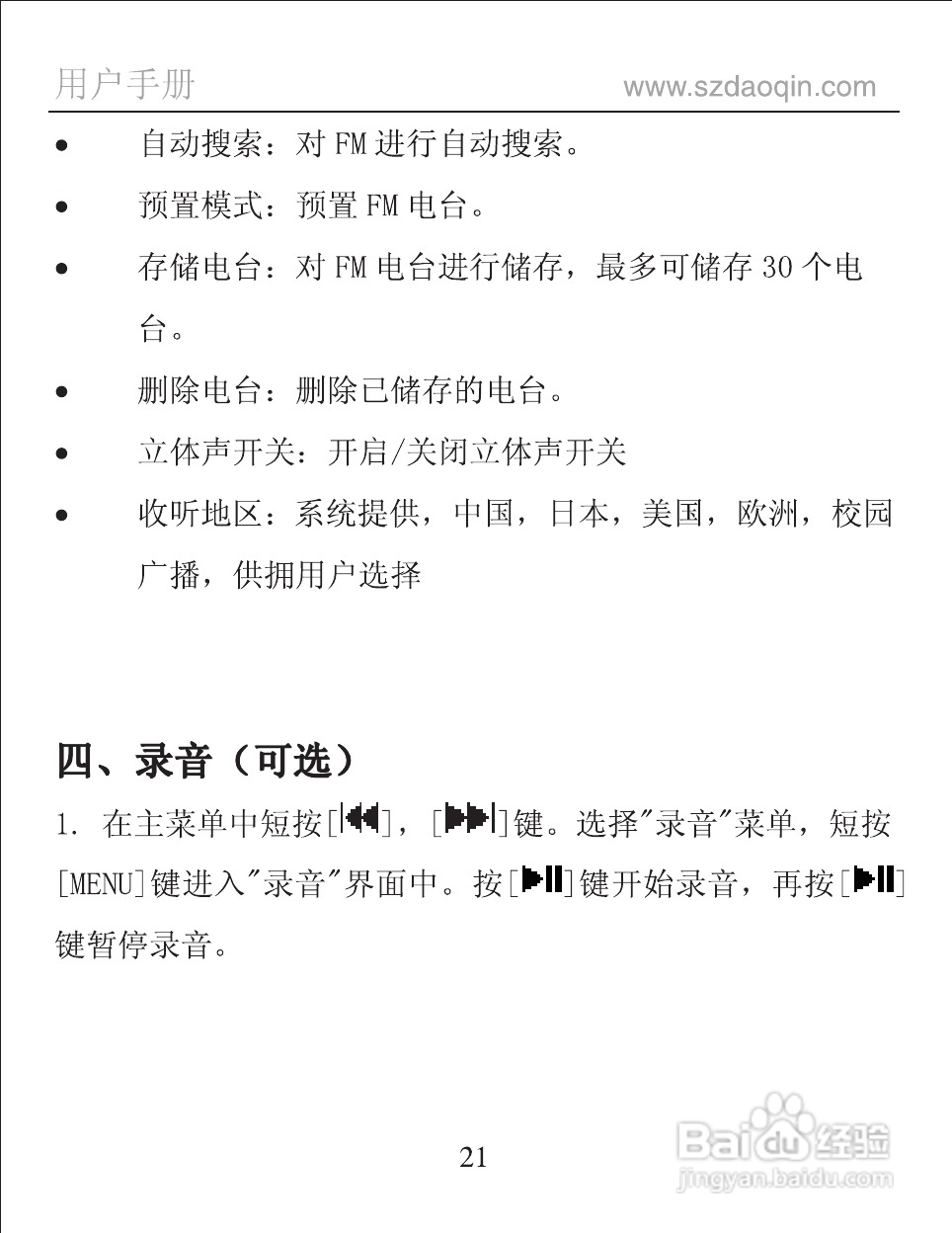
道勤RM340数码播放器使用说明书:[3]
2026-03-31 00:09:38
本篇为《道勤RM340数码播放器使用说明书》,主要介绍该产品的使用方法以及常见故障解决方案。
(共篇)
上一篇:
|
下一篇:
声明:
本网站引用、摘录或转载内容仅供网站访问者交流或参考,不代表本站立场,如存在版权或非法内容,请联系站长删除,联系邮箱:site.kefu@qq.com。
相关推荐
道勤RM340数码播放器使用说明书:[1]
阅读量:105
道勤RM340数码播放器使用说明书:[2]
阅读量:157
道勤RM520数码播放器使用说明书:[3]
阅读量:153
道勤RM870数码播放器使用说明书:[3]
阅读量:165
道勤RM-980数码播放器使用说明书:[3]
阅读量:92
猜你喜欢
10个小方法缓解喉咙痛
高血糖最佳治疗方法
过失以危险方法危害公共安全罪
路虎极光怎么样
100米怎么跑
咸菜的做法大全
蜈蚣咬伤的救治方法
红豆薏米水怎么煮去湿气
怎么走出失恋
角膜炎治疗方法
猜你喜欢
背心裙怎么搭配
元旦用英语怎么说
凯立德导航升级方法
开机密码忘记了怎么办
牛肉怎么炒好吃
丶怎么读音
怎么办理港澳通行证
儿歌视频大全连续播放
泡椒萝卜的腌制方法
前列腺按摩方法视频