指南生活
首页
美食营养
手工爱好
生活家居
返回
指南生活
首页
美食营养
游戏数码
手工爱好
生活家居
健康养生
运动户外
职场理财
情感交际
母婴教育
时尚美容
搜索
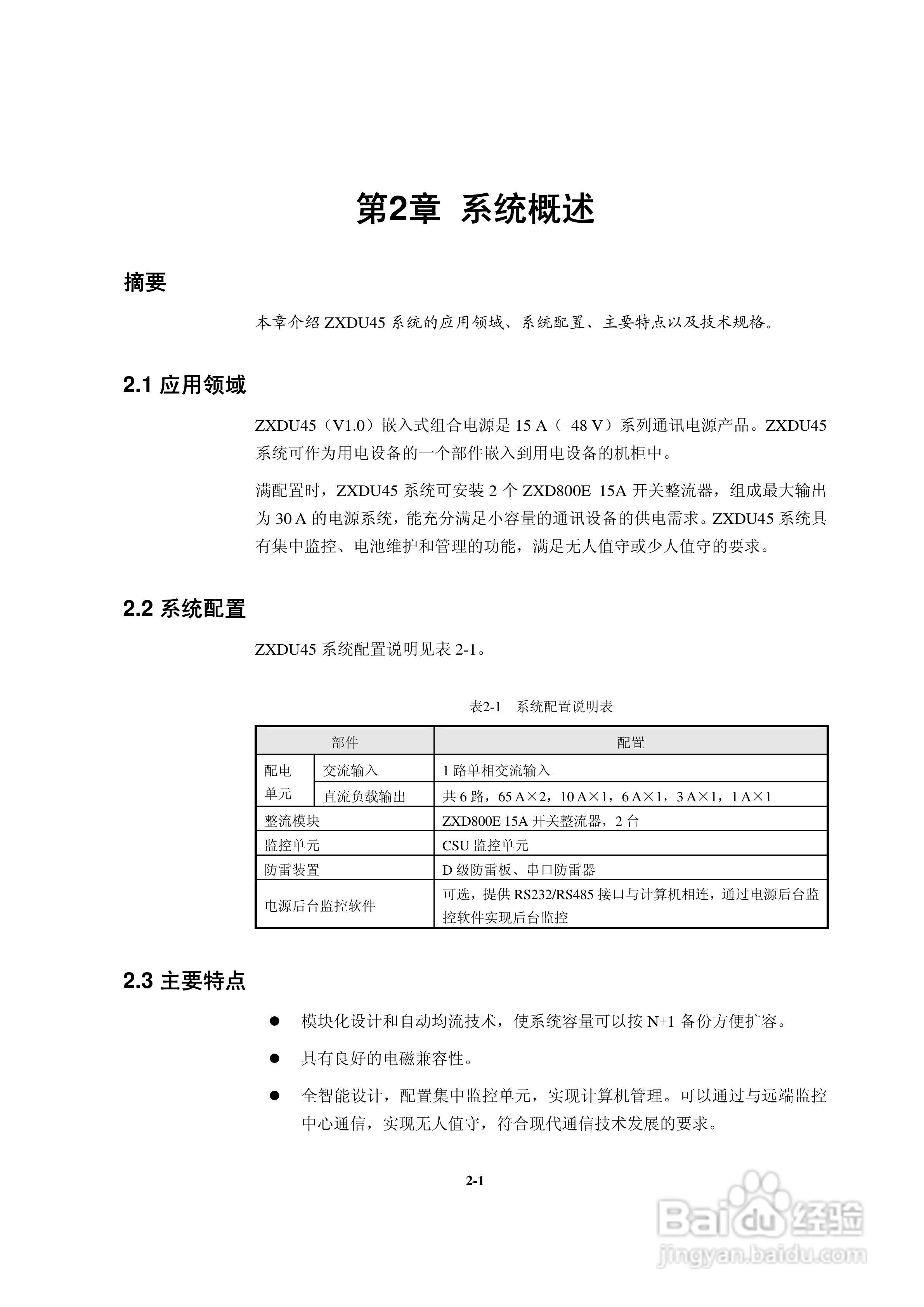
ZXDU45(V1.0)嵌入式组合电源用户手册:[2]
2025-11-11 13:34:45
本篇为《ZXDU45(V1.0)嵌入式组合电源用户手册》,主要介绍该产品的使用方法以及常见故障解决方案。
(共篇)
上一篇:
|
下一篇:
声明:
本网站引用、摘录或转载内容仅供网站访问者交流或参考,不代表本站立场,如存在版权或非法内容,请联系站长删除,联系邮箱:site.kefu@qq.com。
相关推荐
ZXDU30(V1.0)30A嵌入式电源系统用户手册:[4]
阅读量:92
ZXDU28 W300(V1.0)15A系列组合电源用户手册:[2]
阅读量:88
ZXDU28 W300(V1.0)15A系列组合电源用户手册:[1]
阅读量:45
ZXDU30(V1.0)30A嵌入式电源系统用户手册:[3]
阅读量:157
ZXDU28 W300(V1.0)15A系列组合电源用户手册:[5]
阅读量:20
猜你喜欢
bot项目是什么意思
化险为夷什么意思
春心荡漾什么意思
pv是什么意思
清高是什么意思
智能手表有什么功能
aggressive什么意思
秉性是什么意思
羊水破了是什么样的
不胜其烦的意思
猜你喜欢
cloudy是什么意思
什么是超文本
栖息的意思
葡萄柚的功效与作用
有什么好看的鬼片
bridge是什么意思
ckn是什么意思
flash是什么意思
女人最喜欢什么
怀孕用什么护肤品