指南生活
首页
美食营养
手工爱好
生活家居
返回
指南生活
首页
美食营养
游戏数码
手工爱好
生活家居
健康养生
运动户外
职场理财
情感交际
母婴教育
时尚美容
知识问答
生活知识
搜索
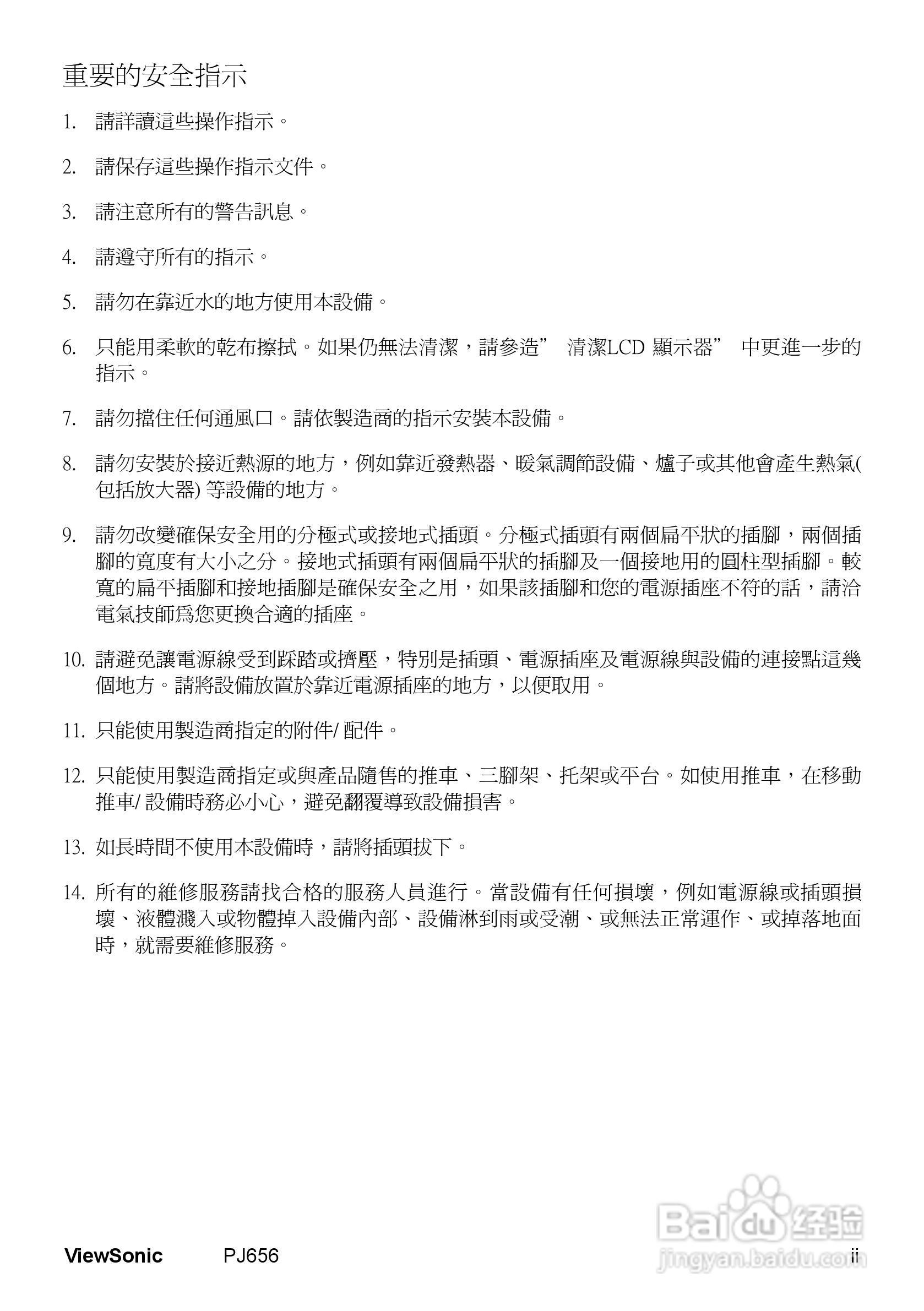
VIEWSONIC PJ656投影机中文说明使用手册:[1]
2026-02-15 16:52:25
本篇为《VIEWSONIC PJ656投影机中文说明使用手册》,主要介绍该产品的使用方法以及常见故障解决方案。
(共篇)
下一篇:
声明:
本网站引用、摘录或转载内容仅供网站访问者交流或参考,不代表本站立场,如存在版权或非法内容,请联系站长删除,联系邮箱:site.kefu@qq.com。
相关推荐
VIEWSONIC PJ656投影机中文说明使用手册:[4]
阅读量:169
VIEWSONIC PJ658投影机中文说明使用手册:[6]
阅读量:49
VIEWSONIC PJ658投影机中文说明使用手册:[4]
阅读量:181
投影机怎样连接使用
阅读量:76
投影机的安装与调试
阅读量:26
猜你喜欢
料酒什么牌子好
股票知识网
大班育儿知识
安全知识问答
半枝莲的功效与作用
南瓜子仁的功效与作用
韭菜子的功效与作用
细辛的功效与作用
是可忍孰不可忍什么意思
荸荠的功效与作用及禁忌
猜你喜欢
白芷的功效与作用
阿迪达斯运动裤男
什么让我感动作文
明矾的作用
香叶的功效与作用
背上有痣代表什么
预防火灾知识
榛子的功效与作用
河南有什么好玩的地方
金针菇的功效与作用