指南生活
首页
美食营养
手工爱好
生活家居
返回
指南生活
首页
美食营养
游戏数码
手工爱好
生活家居
健康养生
运动户外
职场理财
情感交际
母婴教育
时尚美容
知识问答
生活知识
生活百科
搜索
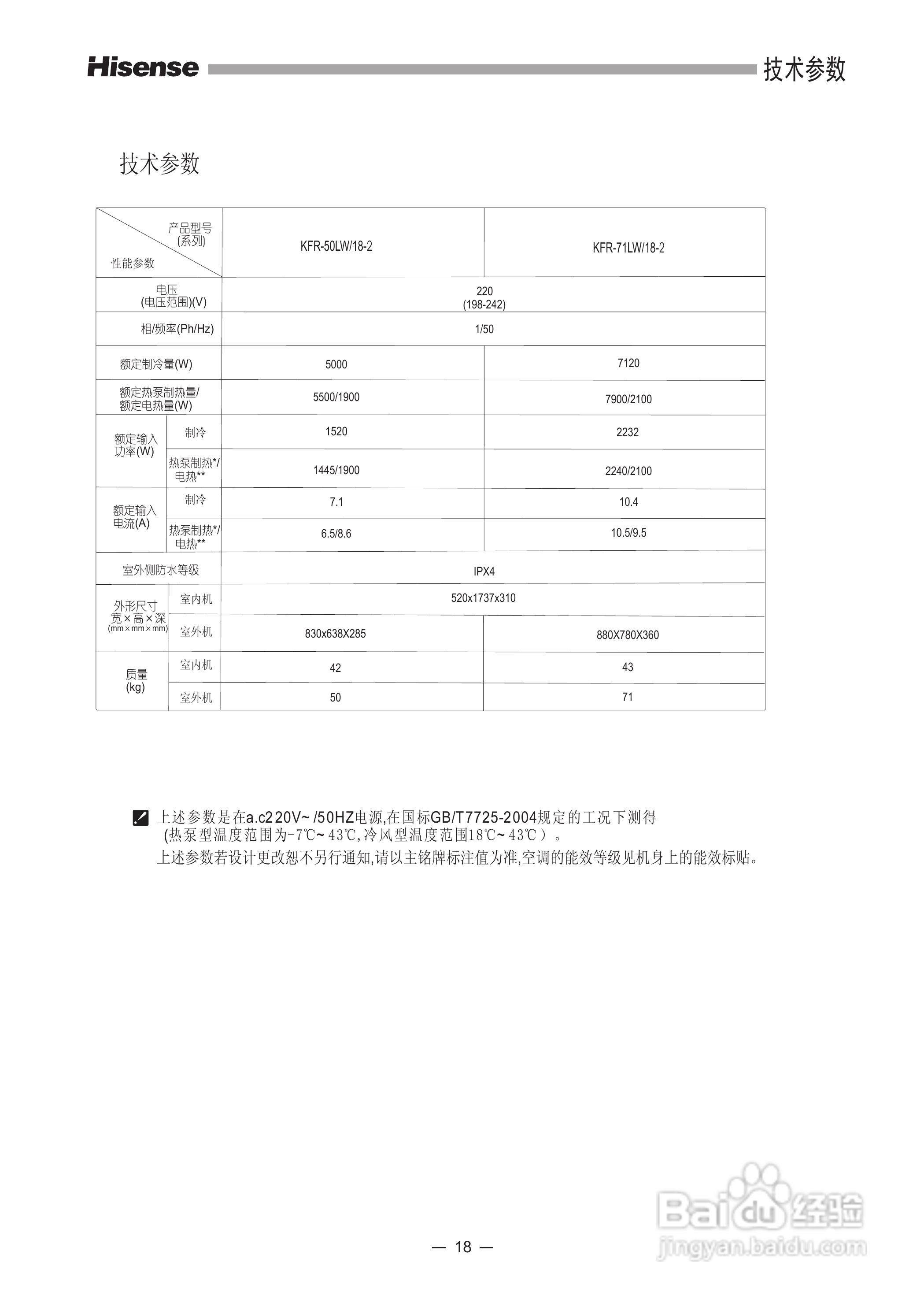
海信空调器KFR-50LW/18-2型使用说明书:[2]
2026-04-30 09:13:14
(共篇)
上一篇:
|
下一篇:
声明:
本网站引用、摘录或转载内容仅供网站访问者交流或参考,不代表本站立场,如存在版权或非法内容,请联系站长删除,联系邮箱:site.kefu@qq.com。
相关推荐
约克YBW180A中央空调技术手册
阅读量:33
怎么做空心油条
阅读量:49
失眠治疗仪哪些人群不易使用
阅读量:104
现代御翔故障灯常亮
阅读量:177
台安继电器SG2系列说明书:[1]
阅读量:57
猜你喜欢
多人运动是什么意思
四个口是什么字
七夕是什么节
通感是什么意思
3月26日是什么星座
结婚14年是什么婚
11月21日是什么星座
打印机什么牌子好
两弹一星指的是什么
play什么意思
猜你喜欢
索性的近义词是什么
络绎不绝是什么意思
什么是计算机病毒
逗比是什么意思
银行行号是什么
1998年属什么
春节有什么习俗
戒指戴在中指是什么意思
信念是什么意思
借记卡是什么