指南生活
首页
美食营养
手工爱好
生活家居
返回
指南生活
首页
美食营养
游戏数码
手工爱好
生活家居
健康养生
运动户外
职场理财
情感交际
母婴教育
时尚美容
知识问答
生活知识
搜索
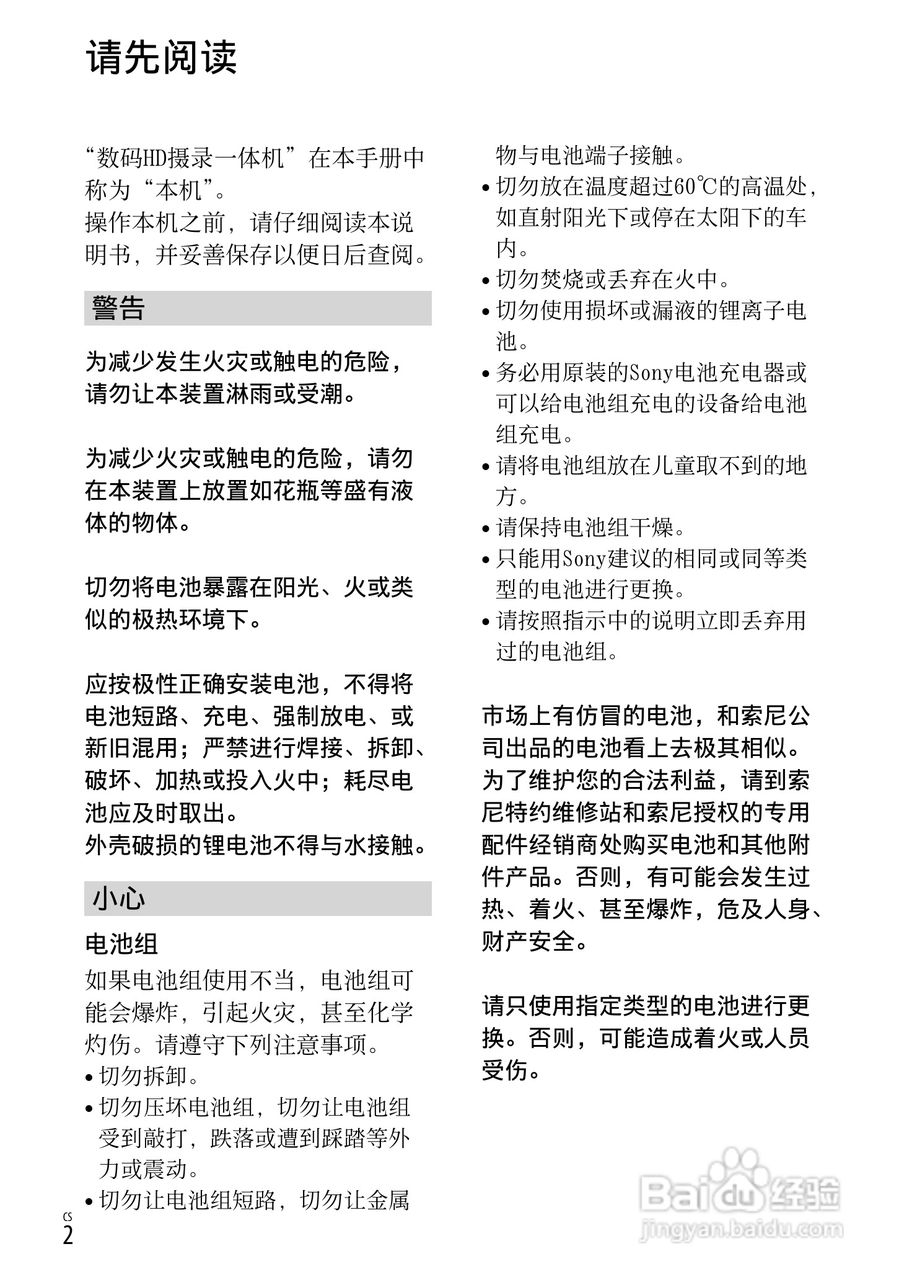
SONY索尼 HDR-CX730E数码摄像机说明书:[1]
2025-12-13 07:11:28
本篇为《SONY索尼 HDR-CX730E数码摄像机说明书》,主要介绍该产品的使用方法以及常见故障解决方案。
(共篇)
下一篇:
声明:
本网站引用、摘录或转载内容仅供网站访问者交流或参考,不代表本站立场,如存在版权或非法内容,请联系站长删除,联系邮箱:site.kefu@qq.com。
相关推荐
如何升级尼康7100固件
阅读量:46
怎样使用ffmpeg 把视频从30帧到60帧?
阅读量:188
会声会影X9/X10怎么关闭自动更新和解决卡顿问题
阅读量:151
快速分区MBR和GUID的区别(系统装不上)?
阅读量:49
通过系统防火墙阻止会声会影联网
阅读量:157
猜你喜欢
名人的读书方法
皇上我不好吃
治疗咳嗽的方法
怎么选手机
饺子馅怎么做好吃
阴虱的最佳治疗方法
七言绝句古诗大全
荨麻疹治疗方法
邮件怎么发送
基围虾怎么做好吃
猜你喜欢
浏览器兼容模式怎么设置
马鲛鱼最好吃的做法
前列腺炎是怎么引起的
电脑麦克风怎么设置
腊鸡怎么做好吃
天龙八部重楼怎么得
4s店买车怎么砍价
鲅鱼丸子的家常做法
土豆泥怎么做好吃
吻胸摸腿办公视频大全