指南生活
首页
美食营养
手工爱好
生活家居
返回
指南生活
首页
美食营养
游戏数码
手工爱好
生活家居
健康养生
运动户外
职场理财
情感交际
母婴教育
时尚美容
知识问答
生活知识
生活百科
搜索
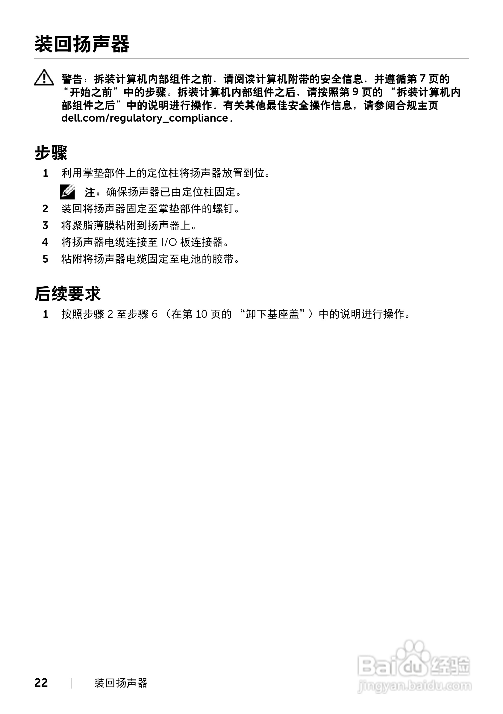
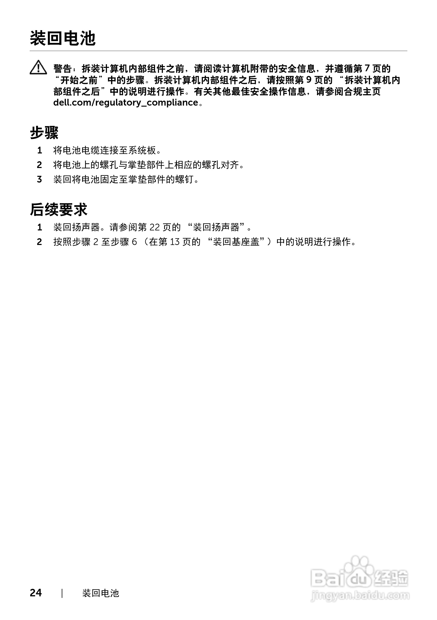
DELL XPS 14 L421X笔记本电脑说明书:[3]
2026-05-15 12:41:40
本篇为《DELL XPS 14 L421X笔记本电脑说明书》,主要介绍该产品的使用方法以及常见故障解决方案。
(共篇)
上一篇:
|
下一篇:
声明:
本网站引用、摘录或转载内容仅供网站访问者交流或参考,不代表本站立场,如存在版权或非法内容,请联系站长删除,联系邮箱:site.kefu@qq.com。
相关推荐
DELL XPS 14 L421X笔记本电脑说明书:[4]
阅读量:177
DELL XPS 14 L421X笔记本电脑说明书:[5]
阅读量:178
DELL XPS L702X笔记本电脑说明书:[3]
阅读量:105
DELL XPS 15 L521X笔记本电脑说明书:[3]
阅读量:166
笔记本电脑如何连接wifi
阅读量:181
猜你喜欢
华侨大学怎么样
容易紧张怎么办
脚趾甲沟炎怎么治
怎么说课
胸部胀痛怎么回事
含羞草怎么种
舌头发白是怎么回事
鲜牛奶怎么加热
怎么查手机流量
缺铁性贫血怎么治疗
猜你喜欢
狼牙套怎么用
怎么清理c盘垃圾
怎么学韩语
怎么治疗湿疹
炒年糕怎么做好吃
孩子鼻塞怎么办
山东协和学院怎么样
中图分类号怎么写
韩语我爱你怎么写
迪卡侬怎么样