指南生活
首页
美食营养
手工爱好
生活家居
返回
指南生活
首页
美食营养
游戏数码
手工爱好
生活家居
健康养生
运动户外
职场理财
情感交际
母婴教育
时尚美容
知识问答
生活知识
搜索
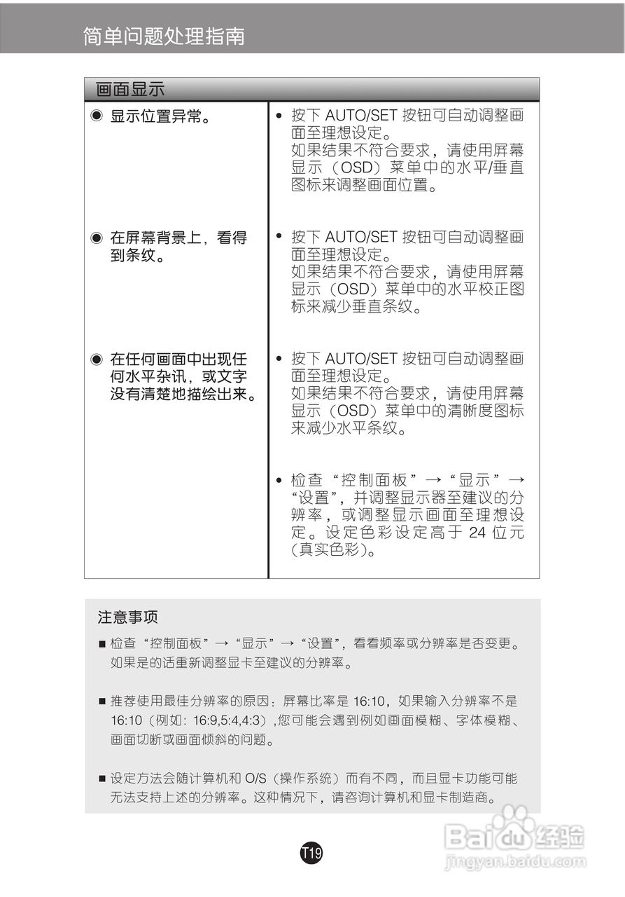
LG W2252TQ液晶显示器使用说明书:[3]
2025-12-28 02:21:41
(共篇)
上一篇:
声明:
本网站引用、摘录或转载内容仅供网站访问者交流或参考,不代表本站立场,如存在版权或非法内容,请联系站长删除,联系邮箱:site.kefu@qq.com。
相关推荐
LG W2252TQ液晶显示器使用说明书:[2]
阅读量:67
液晶显示器如何消磁
阅读量:189
LG W2252TQ液晶显示器使用说明书:[1]
阅读量:160
LG W2254V液晶显示器使用说明书:[3]
阅读量:40
LG W1952TZ液晶显示器使用说明书:[3]
阅读量:106
猜你喜欢
这一生最美的祝福
dna是什么意思
收腹带什么牌子好
什么最广阔阅读答案
望其项背是什么意思
国庆节高速免费从什么时候开始2020
年化收益率是什么意思
胜其他是什么意思
什么化妆品祛斑效果好
rural是什么意思
猜你喜欢
西湖荷花什么时候开
舟过安仁的意思
德国旅游买什么
外盘与内盘是什么意思
lpl什么时候开赛
thick是什么意思
爱情祝福
气溶胶传播是什么意思
南柯一梦的意思
迁客骚人什么意思