指南生活
首页
美食营养
手工爱好
生活家居
返回
指南生活
首页
美食营养
游戏数码
手工爱好
生活家居
健康养生
运动户外
职场理财
情感交际
母婴教育
时尚美容
知识问答
生活知识
搜索
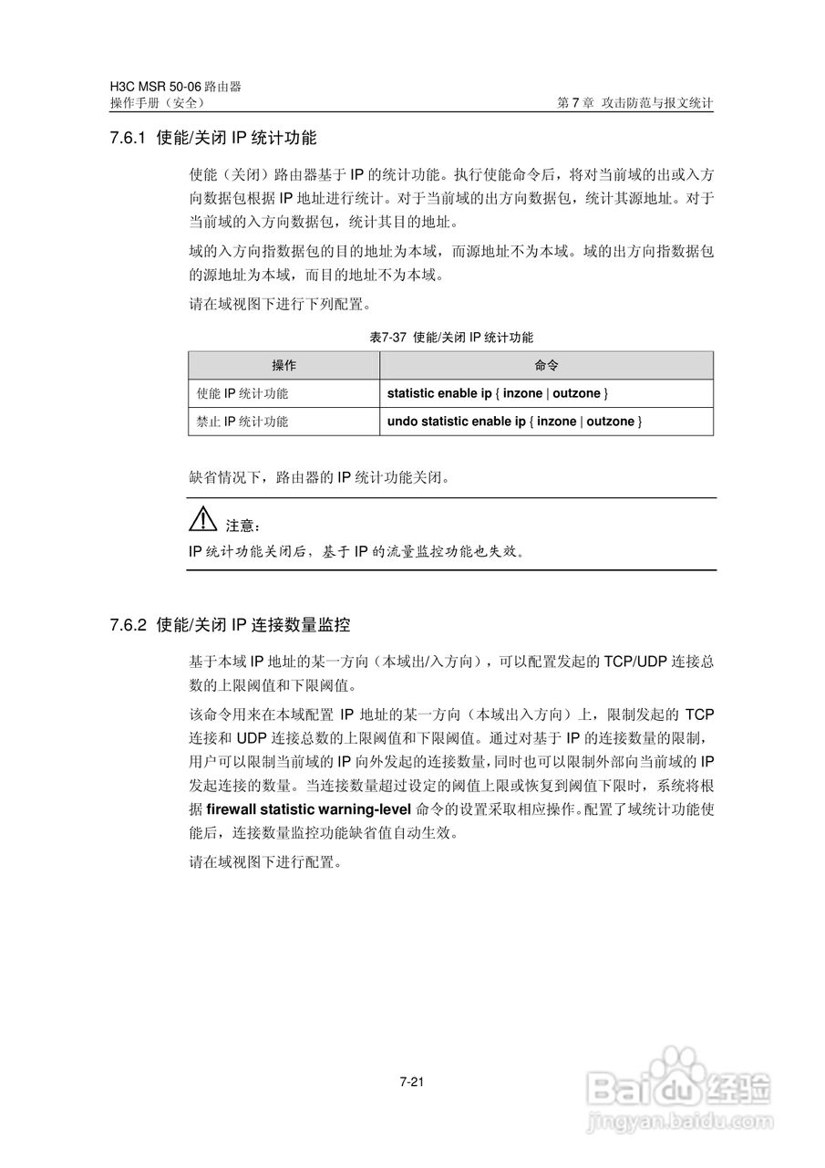
H3C MSR5006路由器操作手册:[77]
2025-12-27 02:21:18
本篇为《H3C MSR5006路由器操作手册》,主要介绍该产品的使用方法以及常见故障解决方案。
(共篇)
上一篇:
|
下一篇:
声明:
本网站引用、摘录或转载内容仅供网站访问者交流或参考,不代表本站立场,如存在版权或非法内容,请联系站长删除,联系邮箱:site.kefu@qq.com。
相关推荐
H3C MSR5006路由器操作手册:[74]
阅读量:78
H3C MSR5006路由器操作手册:[64]
阅读量:185
H3C MSR5006路由器操作手册:[35]
阅读量:155
路由器如何使用
阅读量:90
路由器密码怎么修改
阅读量:42
猜你喜欢
自行车变速器怎么调
疖怎么读
钢铁是怎么炼成的读后感
酉怎么读音
体重指数怎么算
牛排怎么煎好吃又简单
怎么注册苹果id账号
花呗额度怎么提升
龙舟怎么画
对号怎么打
猜你喜欢
鲫鱼豆腐汤的家常做法
焖鹅的做法
蛋白尿是怎么回事
icloud储存空间已满怎么解决
汉堡包怎么做
燮怎么读
抖音视频怎么去掉抖音的水印
word怎么设置页码
怎么查快递
怯怎么读