指南生活
首页
美食营养
手工爱好
生活家居
返回
指南生活
首页
美食营养
游戏数码
手工爱好
生活家居
健康养生
运动户外
职场理财
情感交际
母婴教育
时尚美容
搜索
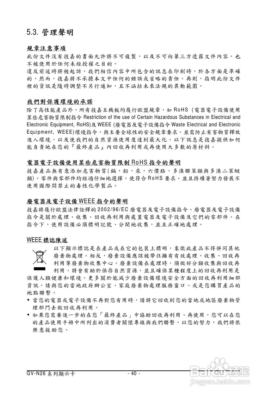
技嘉GV-N26-896H-B显卡使用说明书:[4]
2025-10-24 07:10:25
本篇为《技嘉GV-N26-896H-B显卡使用说明书》,主要介绍该产品的使用方法以及常见故障解决方案。
(共篇)
上一篇:
|
下一篇:
声明:
本网站引用、摘录或转载内容仅供网站访问者交流或参考,不代表本站立场,如存在版权或非法内容,请联系站长删除,联系邮箱:site.kefu@qq.com。
相关推荐
技嘉GV-N26-896H-B显卡使用说明书:[3]
阅读量:65
技嘉GV-N98T-512H-B显卡使用说明书:[4]
阅读量:96
技嘉GV-N98XP-512H-B显卡使用说明书:[4]
阅读量:185
显卡怎么维修
阅读量:188
显卡怎么看生产日期
阅读量:95
猜你喜欢
ppt如何设置背景音乐
百世伦手表怎么样
转氨酶高是怎么回事有什么危害
re:从零开始的异世界生活
皮衣发霉怎么办
ps中如何抠图
男生生活照
如何加盟投资
米币怎么获得
鹦鹉的生活习性
猜你喜欢
准考证号忘了怎么查成绩
如何处理好人际关系
杨光的快乐生活电影
乐思茗的悠闲生活
今日庄园小课堂答案是什么
微信传视频过大怎么办
右胸部上方里面隐隐作痛是什么原因引起的
心理学与生活pdf
爱q爱生活
文件如何加密