指南生活
首页
美食营养
手工爱好
生活家居
返回
指南生活
首页
美食营养
游戏数码
手工爱好
生活家居
健康养生
运动户外
职场理财
情感交际
母婴教育
时尚美容
知识问答
生活知识
搜索
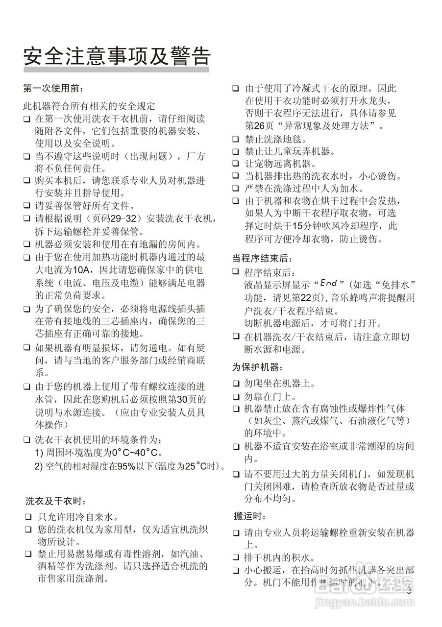
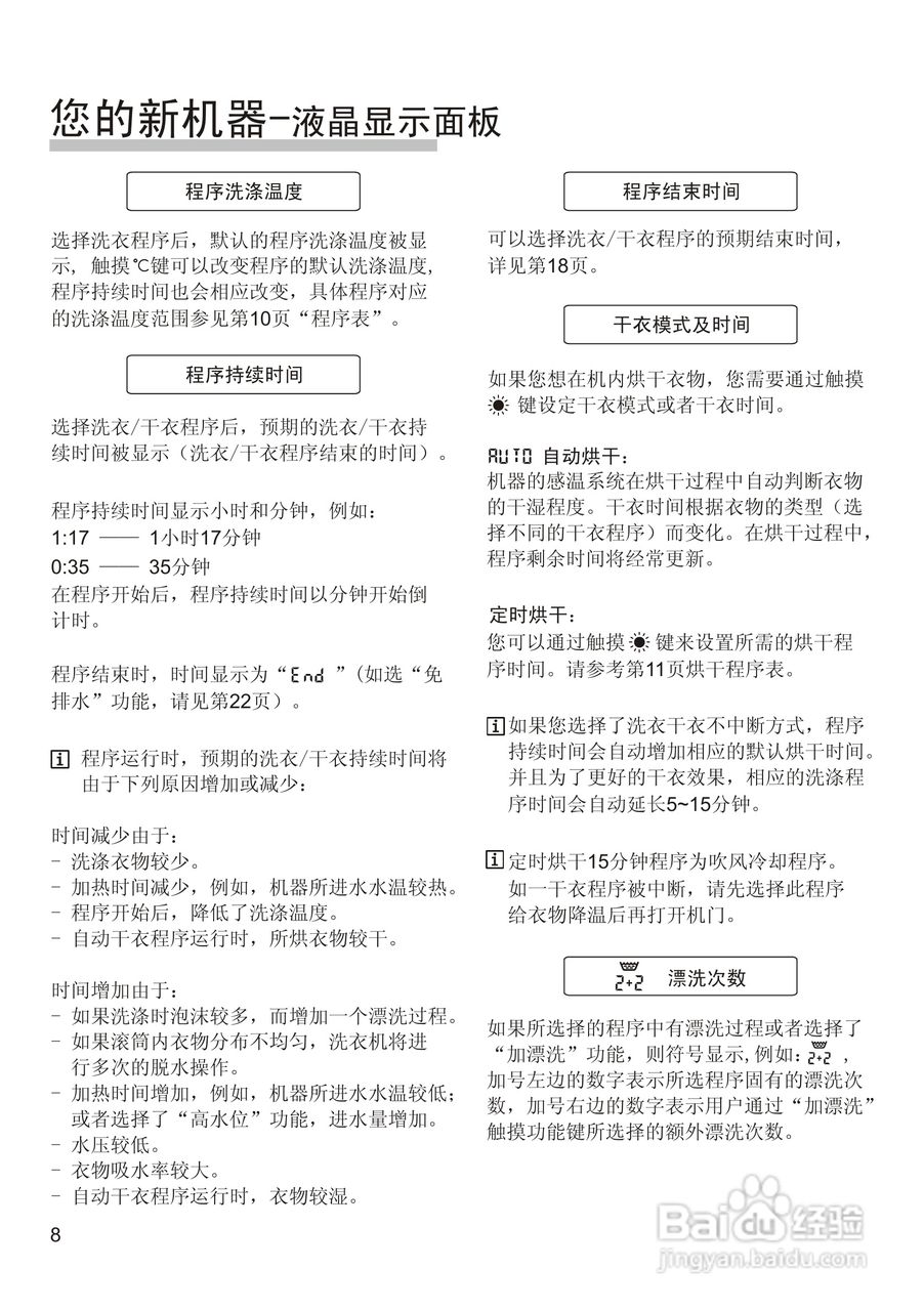
西门子WD7105洗衣机使用说明书:[1]
2026-01-01 13:19:28
(共篇)
下一篇:
声明:
本网站引用、摘录或转载内容仅供网站访问者交流或参考,不代表本站立场,如存在版权或非法内容,请联系站长删除,联系邮箱:site.kefu@qq.com。
相关推荐
kindleJ9G29R是第几代急急急
阅读量:75
kindle怎么退出阅读
阅读量:118
gopro hero8怎么关机
阅读量:109
kindle连不上wifi怎么办
阅读量:192
kindle图书馆里的书怎么删除
阅读量:146
猜你喜欢
南京有什么好吃的
耐人寻味是什么意思
河蟹是什么意思
夏天喝什么汤好
为运动员加油的广播稿
marine是什么意思
沃尔沃亚太是什么意思
孕妇喝什么汤好
什么是供应链管理
阳春白雪是什么意思
猜你喜欢
网站域名是什么
运动会加油稿跳高
四个月念什么
激烈的近义词是什么
超a是什么意思
什么牌子的电动车好
偷渡什么意思
复婚需要什么手续
情不自禁的禁是什么意思
洗车液可以用什么代替