指南生活
首页
美食营养
手工爱好
生活家居
返回
指南生活
首页
美食营养
游戏数码
手工爱好
生活家居
健康养生
运动户外
职场理财
情感交际
母婴教育
时尚美容
知识问答
生活知识
搜索
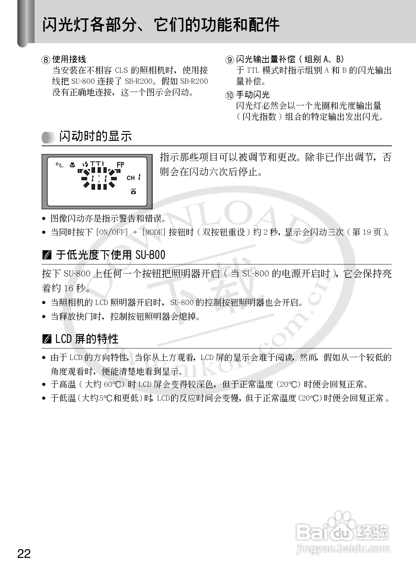
尼康SB-R200数码相机使用说明书:[3]
2025-12-20 00:03:41
本篇为《尼康SB-R200数码相机使用说明书》,主要介绍该产品的使用方法以及常见故障解决方案。
(共篇)
上一篇:
|
下一篇:
声明:
本网站引用、摘录或转载内容仅供网站访问者交流或参考,不代表本站立场,如存在版权或非法内容,请联系站长删除,联系邮箱:site.kefu@qq.com。
相关推荐
尼康SB-R200数码相机使用说明书:[10]
阅读量:21
尼康SB-R200数码相机使用说明书:[11]
阅读量:135
尼康SB-25数码相机使用说明书:[3]
阅读量:169
尼康SB-600数码相机使用说明书:[3]
阅读量:133
数码相机fe-350wide使用说明
阅读量:133
猜你喜欢
文科女生学什么专业好
7月14日是什么节
狼狈是什么意思
gift什么意思
ad什么意思
口臭是什么引起的
轮胎91v是什么意思
剃须刀什么牌子好
ea是什么意思
维生素d是什么
猜你喜欢
信用卡是什么意思
嗔是什么意思
erp系统是什么
6月份有什么节日
疖肿是什么
定向生是什么意思
champion是什么意思
md底是什么材料
路由器有什么用
什么是绿色食品