指南生活
首页
美食营养
手工爱好
生活家居
返回
指南生活
首页
美食营养
游戏数码
手工爱好
生活家居
健康养生
运动户外
职场理财
情感交际
母婴教育
时尚美容
知识问答
生活知识
生活百科
搜索
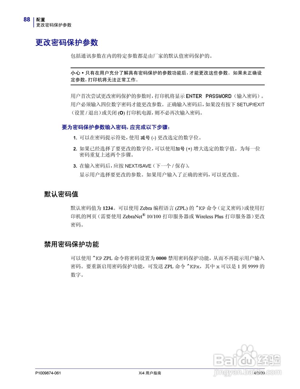
斑马110Xi4打印机使用说明书:[9]
2026-04-19 20:27:19
本篇为《斑马110Xi4打印机使用说明书》,主要介绍该产品的使用方法以及常见故障解决方案。
(共篇)
上一篇:
|
下一篇:
声明:
本网站引用、摘录或转载内容仅供网站访问者交流或参考,不代表本站立场,如存在版权或非法内容,请联系站长删除,联系邮箱:site.kefu@qq.com。
相关推荐
斑马110Xi4打印机使用说明书:[10]
阅读量:131
斑马110Xi4打印机使用说明书:[14]
阅读量:144
打印机脱机怎么办?
阅读量:111
打印机驱动程序如何安装
阅读量:70
打印机显示脱机怎么办
阅读量:90
猜你喜欢
毛人凤怎么死的
打印机墨水怎么加
四川大学锦城学院怎么样
北大青鸟怎么样
电脑怎么调分辨率
头皮屑很多怎么办
安徽歙县怎么读
qq怎么注册微信账号
ie浏览器兼容模式怎么设置在哪里
孕吐严重怎么办
猜你喜欢
怎么脱毛
墙布怎么贴
怎么去香港
冰火两重天怎么玩
肉粽子的肉怎么腌制好吃
据怎么组词
傻怎么读
冰箱保鲜室结冰怎么办
怎么会爱上你电视剧
打印机怎么换色带