指南生活
首页
美食营养
手工爱好
生活家居
返回
指南生活
首页
美食营养
游戏数码
手工爱好
生活家居
健康养生
运动户外
职场理财
情感交际
母婴教育
时尚美容
知识问答
搜索
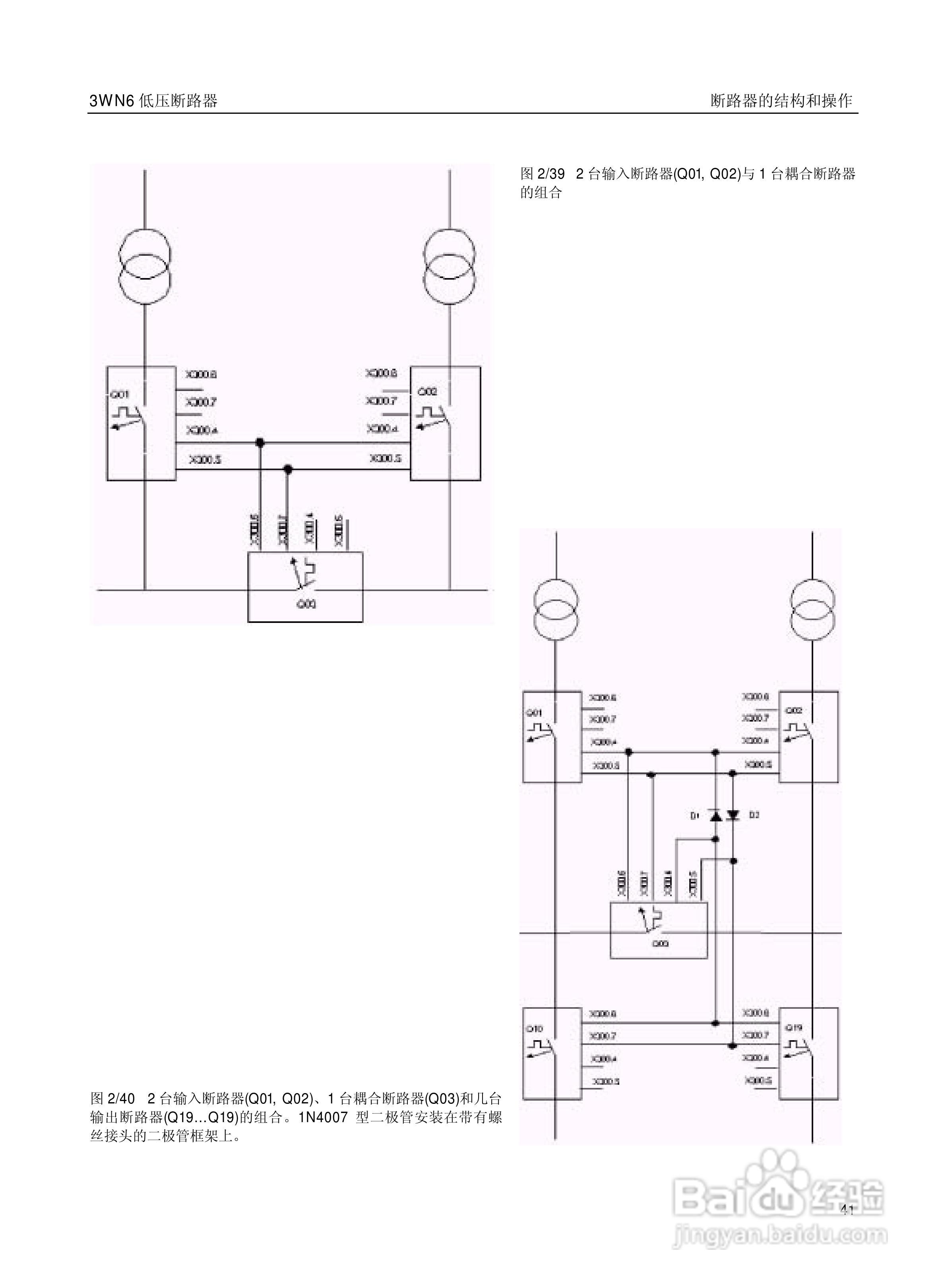
SIEMENS 3wn6低压断路器操作手册:[5]
2025-11-23 09:44:24
本篇为《SIEMENS 3wn6低压断路器操作手册》,主要介绍该产品的使用方法以及常见故障解决方案。
(共篇)
上一篇:
|
下一篇:
声明:
本网站引用、摘录或转载内容仅供网站访问者交流或参考,不代表本站立场,如存在版权或非法内容,请联系站长删除,联系邮箱:site.kefu@qq.com。
相关推荐
断路器的分断能力
阅读量:86
ABB低压空气断路器Emax使用说明书:[6]
阅读量:182
ME系列万能断路器说明书:[6]
阅读量:114
平日SF6断路器运行与及检修
阅读量:100
SF6 断路器水分来源和检漏方法
阅读量:63
猜你喜欢
茅塞顿开的意思
小荷才露尖尖角早有蜻蜓立上头的意思
造化弄人什么意思
生大黄的功效与作用
不负众望的意思
玩什么游戏好
人间四月芳菲尽山寺桃花始盛开的意思
苍白的意思
rap是什么意思啊
价值观的导向作用
猜你喜欢
浴霸什么牌子的好
桃李满天下的意思
hope是什么意思
急中生智的意思
香港现在什么情况
自重是什么意思
价值规律的内容和作用
红酒配什么菜
come是什么意思
括号的作用