指南生活
首页
美食营养
手工爱好
生活家居
返回
指南生活
首页
美食营养
游戏数码
手工爱好
生活家居
健康养生
运动户外
职场理财
情感交际
母婴教育
时尚美容
知识问答
生活知识
搜索
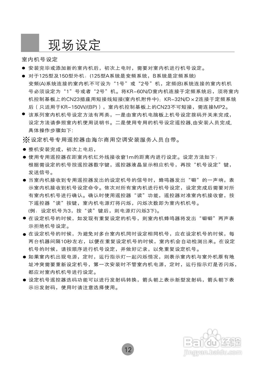
海尔商用空调KF(R)-80W(BP)使用安装说明书:[2]
2025-12-28 17:19:39
(共篇)
上一篇:
|
下一篇:
声明:
本网站引用、摘录或转载内容仅供网站访问者交流或参考,不代表本站立场,如存在版权或非法内容,请联系站长删除,联系邮箱:site.kefu@qq.com。
相关推荐
海尔中央空调制热 设置
阅读量:47
海尔空调图标符号含义图解
阅读量:33
格力中央空调功能按钮图解
阅读量:75
海尔商用空调KDR(d)-125E/(M)使用安装说明书:[1]
阅读量:22
格力中央空调按钮详解攻略
阅读量:177
猜你喜欢
送给朋友的祝福语
概念的意思
什么叫滚床单
放纵是什么意思
痛定思痛是什么意思
婚礼上的祝福
嚎啕大哭的意思
股份制企业是什么意思
最美的祝福
米醋洗脸有什么好处
猜你喜欢
给学生的祝福语
bark是什么意思
落花流水的意思
新社保卡有什么功能
品位的意思
手机公开版是什么意思
知无不言是什么意思
女人什么年龄最想要
夜不闭户的意思
简直的意思